Distributions a priori par défaut

Cette section décrit les distributions a priori par défaut du modèle Meridian. Toutes les distributions a priori sont spécifiées par l'argument prior_distribution, qui accepte un objet PriorDistribution. Chaque paramètre possède son propre argument dans le constructeur PriorDistribution et la distribution conjointe a priori suppose que tous les a priori sont indépendants.

Les distributions peuvent être spécifiées en tant que vecteur (tfp.distributions.Normal([1, 2, 3], [1, 1, 2]), par exemple) ou en tant que scalaire (tfp.distributions.Normal(1, 2), par exemple). Toutes les distributions scalaires sont diffusées selon la durée du vecteur de paramètre qu'elles représentent.

knot_values

Paramètre : \(b_k\)

A priori par défaut : Normal(0, 5)

Densité de probabilité pour la distribution normale avec moyenne=0 et échelle=5.

Explications :

  • A priori non informatif déterminant la durée potentielle d'un effet.
  • Distribution non informative, car vous souhaitez avoir la possibilité de permettre au temps d'avoir un fort impact.
  • Des enseignements peuvent être tirés des données selon plusieurs zones géographiques par période, et selon plusieurs périodes par nœud lorsque les nœuds sont peu nombreux.

tau_g_excl_baseline

Paramètre : \(\tau_g\)

A priori par défaut : Normal(0, 5)

Densité de probabilité pour la distribution normale avec moyenne=0 et échelle=5.

Explications :

  • A priori non informatif déterminant les différences géographiques.
  • Distribution non informative, car vous souhaitez avoir la possibilité de permettre à la zone géographique d'avoir un fort impact.
  • Des enseignements peuvent être tirés des données selon plusieurs périodes par zone géographique.

roi_m et roi_rf

Paramètre : \(\text{ROI}_i^{[M]},\text{ROI}_{i}^{[RF]}\)

A priori par défaut : LogNormal(0.2, 0.9)

Densité de probabilité pour la distribution log-normale

Explications :

  • Cet a priori indique qu'a priori, le ROI moyen de chaque canal est de 1,83, 50 % des ROI sont supérieurs à 1,22, 80 % sont compris entre 0,5 et 6, 95 % sont compris entre 0,25 et 9, et 99 % sont inférieurs à 10.
  • Si le KPI n'est pas lié aux revenus et qu'aucune donnée sur les revenus par KPI n'est disponible, un a priori de ROI commun est placé sur tous les canaux, de sorte que la proportion du KPI qui est incrémentale en raison de tous les canaux média payants a une moyenne a priori de 40 % et un écart-type de 20 % (appelé "a priori de contribution totale des médias payants"). Pour en savoir plus sur cette valeur par défaut, consultez A priori par défaut de contribution totale des médias payants.
  • La distribution par défaut est strictement positive, ce qui est obligatoire lorsque les effets aléatoires du coefficient média sont log-normaux (media_effects_dist='log_normal'). Un a priori autorisant les valeurs négatives pourrait être utilisé lorsque les effets aléatoires sont media_effects_dist='normal', mais ce n'est généralement pas recommandé. En effet, cela peut gonfler la variance a posteriori et entraîner des problèmes de convergence d'échantillonnage MCMC.

mroi_m et mroi_rf

Paramètre : \(\text{mROI}_i^{[M]},\text{mROI}_{i}^{[RF]}\)

A priori par défaut LogNormal(0.0, 0.5)

Densité de probabilité pour la distribution log-normale du ROIm

Explications :

  • Cet a priori indique qu'a priori, le ROIm moyen de chaque canal est de 1,13, 50 % des ROIm sont supérieurs à 1, 80 % sont compris entre 0,53 et 1,90, 95 % sont compris entre 0,33 et 2,66, et 99 % sont inférieurs à 3,20.
  • Par défaut, le même a priori de ROIm est attribué à chaque canal.
  • Si le KPI n'est pas lié aux revenus et que les données sur les revenus par KPI ne sont pas disponibles, vous pouvez toujours utiliser les a priori de ROIm, mais vous devez spécifier une distribution personnalisée pour roi_m et roi_rf. Dans ce cas, le ROIm est interprété comme des unités de KPI incrémentales par unité de dépense (attribuées à une légère augmentation des dépenses).

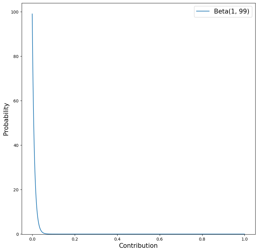
contribution_m, contribution_rf, contribution_om et contribution_orf

Paramètre : \(\text{Contribution}_i^{[M]},\text{Contribution}_{i}^{[RF]}\), \(\text{Contribution}_i^{[OM]},\text{Contribution}_{i}^{[ORF]}\)

A priori par défaut : Beta(1.0, 99.0)

Densité de probabilité pour la distribution a priori de la contribution

Explications :

  • L'a priori par défaut indique qu'a priori, la contribution moyenne de chaque canal est de 1 %, 50 % des valeurs de contribution sont supérieures à 0,7 %, 80 % sont comprises entre 0,1 % et 2,3 %, 95 % sont comprises entre 0,03 % et 3,7 %, et 99 % sont inférieures à 4,5 %.
  • La distribution par défaut n'autorise pas la contribution d'un canal individuel à dépasser 1,0 (100 % du résultat observé). Toutefois, cela n'empêche pas forcément que la contribution combinée de plusieurs canaux dépasse 100 %.
  • La distribution par défaut est strictement positive, ce qui est obligatoire lorsque les effets aléatoires du coefficient média sont log-normaux (media_effects_dist='log_normal'). Un a priori autorisant les valeurs négatives pourrait être utilisé lorsque les effets aléatoires sont media_effects_dist='normal', mais ce n'est généralement pas recommandé. En effet, cela peut gonfler la variance a posteriori et entraîner des problèmes de convergence d'échantillonnage MCMC.
  • La distribution par défaut est assez régulière pour atténuer les problèmes de convergence MCMC et de référence négative. Envisagez de définir un a priori personnalisé qui correspond à votre cas d'utilisation.

contribution_n

Paramètre : \(\text{Contribution}_i^{[N]}\)

A priori par défaut : TruncatedNormal(0.0, 0.1, -1.0, 1.0)

Densité de probabilité pour la distribution a priori de la contribution

Explications :

  • L'a priori par défaut indique qu'a priori, la contribution moyenne et médiane de chaque canal correspond à 0 % du résultat total observé, 80 % des valeurs de contribution sont comprises entre -12,8 % et +12,8 %, 95 % sont comprises entre -19,6 % et +19,6 %, et 99 % sont comprises entre -25,8 % et +25,8 %.
  • L'a priori par défaut autorise les valeurs négatives, car les traitements non-média peuvent avoir une contribution négative ou positive, en fonction de la nature du traitement et de la valeur de traitement de référence correspondante. Si vous savez a priori que la contribution d'une variable particulière est strictement positive ou négative, vous devez l'intégrer dans l'a priori.

beta_m, beta_rf, beta_om et beta_orf

Paramètre : \(\beta_i^{[M]},\beta_{i}^{[RF]},\beta_{i}^{[OM]}, \beta_{i}^{[ORF]}\)

A priori par défaut : HalfNormal(5)

Densité de probabilité pour la distribution semi-normale avec échelle=5

Explications :

  • Distribution a priori non informative sur le paramètre pour la distribution hiérarchique des effets média au niveau géographique pour les canaux média naturel pour les impressions et pour les canaux média payant de couverture et de fréquence (beta_gom; beta_gorf). Lorsque media_effects_dist est défini sur 'normal', il s'agit de la moyenne hiérarchique. Lorsque media_effects_dist est défini sur 'log_normal', il s'agit du paramètre hiérarchique pour la moyenne de la distribution Normal sous-jacente log-transformée.
  • Distribution a priori non informative sur le paramètre pour la distribution hiérarchique des effets média au niveau géographique pour les canaux média payant pour les impressions et pour les canaux média payant de couverture et de fréquence (beta_gm; beta_grf). Lorsque media_effects_dist est défini sur 'normal', il s'agit de la moyenne hiérarchique. Lorsque media_effects_dist est défini sur 'log_normal', il s'agit du paramètre hiérarchique pour la moyenne de la distribution Normal sous-jacente log-transformée.
  • Distribution non informative, car l'interprétation de beta_m, beta_rf, beta_om et beta_orf peut varier considérablement selon les transformations, la mise à l'échelle et le type d'exécution média.
  • Par défaut, Meridian utilise des a priori de ROI (roi_m et roi_rf) pour les canaux média payant. Afin d'utiliser les a priori beta_m et beta_rf pour les médias payants, définissez media_prior_type='coefficient' et rf_prior_type='coefficient'.
  • Par défaut, Meridian utilise des a priori de contribution pour les canaux média naturel (contribution_om et contribution_orf). Pour utiliser des a priori beta_om et beta_orf pour les médias naturels, définissez organic_media_prior_type='coefficient' et organic_rf_prior_type='coefficient'.

    • [M] désigne un canal média payant avec impressions.
    • [RF] désigne un canal média payant avec couverture et fréquence.
    • [OM] désigne un canal média naturel avec impressions.
    • [ORF] désigne un canal média naturel avec couverture et fréquence.

eta_m, eta_rf, eta_om et eta_orf

Paramètre : \(\eta_i^{[M]},\eta_{i}^{[RF]},\eta_{i}^{[OM]}, \eta_{i}^{[ORF]}\)

A priori par défaut : HalfNormal(1)

Densité de probabilité pour la distribution semi-normale avec échelle=1

Explications :

Une régularisation modérée encourage le pooling dans les zones géographiques. Cela entraîne une diminution des estimations de la variance au prix d'un biais plus important et cela permet au modèle d'utiliser les données plus efficacement.

gamma_c et gamma_n

Paramètre : \(\gamma_i^{[C]},\gamma_i^{[N]}\)

A priori par défaut : Normal(0, 5)

Densité de probabilité pour la distribution normale avec moyenne=0 et échelle=5.

Explications :

  • Distribution non informative en raison du large éventail de variables de contrôle ou de traitement non média que vous pouvez voir.
  • Par défaut, Meridian utilise des a priori de contribution (contribution_n) pour les canaux de traitement non média. Pour utiliser les a priori gamma_n pour les traitements non média, définissez non_media_treatments_prior_type='coefficient'.

xi_c et xi_n

Paramètre : \(\xi_i^{[C]},\xi_i^{[N]}\)

A priori par défaut : HalfNormal(5)

Densité de probabilité pour la distribution semi-normale avec échelle=5

Explications :

  • Distribution non informative pour permettre un large éventail de variations géographiques dans les effets des variables de contrôle et de traitement non média.
  • Par défaut, le pooling est plus faible pour les effets de contrôle et de traitement non média que pour les effets média, car les effets de contrôle sont des effets linéaires simples (sans la complexité des transformations Hill et Adstock).

alpha_m, alpha_rf, alpha_om et alpha_orf

Paramètre : \(\alpha_i^{[M]},\alpha_{i}^{[RF]},\alpha_{i}^{[OM]}, \alpha_{i}^{[ORF]}\)

A priori par défaut : Uniform(0, 1)

Densité de probabilité pour la distribution uniforme standard

Explications :

  • Distribution non informative pour permettre aux données d'orienter le taux de régression.

  • Si vous avez une idée du taux de régression, vous pouvez définir un a priori personnalisé qui correspond à votre cas d'utilisation. Pour savoir comment définir un a priori personnalisé, consultez L'a priori alpha.

ec_m et ec_om

Paramètre : \(ec_i^{[M]}, ec_{i}^{[OM]}\)

A priori par défaut : TruncatedNormal(0.8, 0.8, 0.1, 10) Il s'agit de la distribution conditionnelle \(X|0.1 < X < 10\), où \(X \sim N(0.8,0.8)\).

Densité de probabilité pour une distribution normale tronquée

Explications :

  • Les données sont mises à l'échelle de sorte que, lorsque \(ec=1\), la demi-saturation se produit à la médiane des unités média non nulles par personne dans les zones géographiques et au cours des périodes.\(ec=X\) signifie que la demi-saturation se produit à \(X\) fois la valeur médiane des unités média non nulles par personne dans les zones géographiques et au cours des périodes.
  • Cet a priori a une moyenne proche de 1, ce qui constitue une hypothèse a priori raisonnable de là où la demi-saturation se produit.
  • La troncation permet de maintenir le paramètre dans une plage raisonnable pour l'identifiabilité du paramètre.
  • Si un canal est très sous-saturé (\(ec > 10\)) ou très sursaturé (\(ec < 0.1\)), les données ne contiennent pas vraiment d'informations sur le point de demi-saturation. Dans ce cas, le paramètre ec_m détermine la forme de la courbe de réponse, mais ne doit pas être interprété comme une estimation précise de la demi-saturation.

ec_rf et ec_orf

Paramètre : \(ec_{i}^{[RF]},ec_{i}^{[ORF]}\)

A priori par défaut : LogNormal(0.7, 0.4) + 1

Densité de probabilité pour une distribution log-normale transformée

# Tensorflow Probability Syntax
tfp.distributions.TransformedDistribution(
    tfp.distributions.LogNormal(0.7, 0.4),
    tfp.bijectors.Shift(0.1)
)

Explications :

  • Distribution modérément informative pour éviter l'absence d'identification avec slope_rf.
  • Distribution définie conjointement avec l'a priori slope_rf afin que la distribution a priori pour la fréquence optimale ait une moyenne de 2,1 et une CI à 90 % de [1.0, 4.4]. Ceci est considéré comme une plage raisonnable de fréquence optimale.

slope_m et slope_om

Paramètre : \(\text{slope}_i^{[M]},\text{slope}_{i}^{[OM]}\)

A priori par défaut : Deterministic(1)

Explications :

  • Apprentissage difficile pour des raisons d'identifiabilité.
  • Deterministic(1) signifie que la distribution se limite aux courbes de Hill concaves.
  • L'algorithme d'optimisation du budget produit un optimum global lorsque les courbes de Hill sont concaves. Si vous modifiez cet a priori, vous serez susceptible d'obtenir des courbes de Hill non concaves et l'optimisation du budget ne pourra plus produire d'optimum global.

slope_rf et slope_orf

Paramètre : \(\text{slope}_{i}^{[RF]},\text{slope}_{i}^{[ORF]}\)

A priori par défaut : LogNormal(0.7, 0.4)

Densité de probabilité pour une distribution log-normale

Explications :

  • Distribution modérément informative pour éviter l'absence d'identification avec ec_rf.
  • Distribution définie conjointement avec l'a priori ec_rf afin que la distribution a priori pour la fréquence optimale ait une moyenne de 2,1 et une CI à 90 % de [1, 4.4], une plage raisonnable de fréquence optimale.

    • [M] désigne un canal média payant avec impressions.
    • [RF] désigne un canal média payant avec couverture et fréquence.
    • [OM] désigne un canal média naturel avec impressions.
    • [ORF] désigne un canal média naturel avec couverture et fréquence.

sigma

Paramètre : \(\sigma_g\)

A priori par défaut : HalfNormal(5)

Densité de probabilité pour la distribution semi-normale avec échelle=5

Explications :

Distribution non informative, car la variance résiduelle varie considérablement selon l'annonceur.