В этом руководстве представлен обзор жизненного цикла SDK и взаимодействия между вашим проигрывателем видеопотока, IMA DAI SDK и рекламным сервером.
Базовые взаимодействия
На следующей диаграмме показано и прокомментировано взаимодействие между вашим видеоплеером, IMA DAI SDK и Менеджером рекламы 360.

Веб-страница или приложение загружают IMA DAI SDK через:
- встроенный тег скрипта для HTML5
- собственное приложение для Android, Google Cast, iOS, tvOS или Roku
IMA DAI SDK запрашивает либо поток VOD, либо прямую трансляцию из Google Ad Manager 360.
Менеджер рекламы 360 отвечает видеопотоком, содержащим вставленные рекламные паузы.
Пакет SDK IMA DAI анализирует ответ, определяет правильный тип носителя на основе среды и доставляет видеопоток (и сопутствующую рекламу при необходимости) на веб-страницу или в приложение.
Видеоплеер согласовывает параметры воспроизведения с IMA DAI SDK и воспроизводит рекламу.
IMA SDK запускает пинг показов и отслеживает события по мере необходимости.
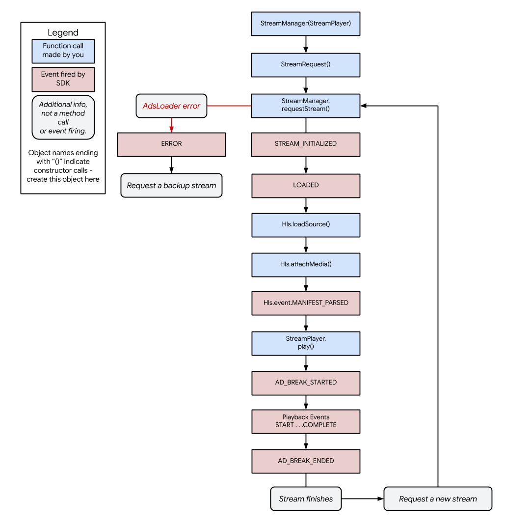
Жизненный цикл
На этой диаграмме показан полный жизненный цикл IMA DAI SDK. Вызовы конструкторов и методов выделены синим цветом, события — красным, а ошибки обозначены красными соединителями и красным текстом.
