इस गाइड में, एसडीके के लाइफ़साइकल और आपके वीडियो स्ट्रीम प्लेयर, IMA DAI SDK, और विज्ञापन सर्वर के बीच होने वाले इंटरैक्शन के बारे में खास जानकारी दी गई है.
बेसिक इंटरैक्शन
इस डायग्राम में, आपके वीडियो प्लेयर, IMA DAI SDK, और Ad Manager 360 के बीच होने वाले इंटरैक्शन के बारे में बताया गया है.

वेब पेज या ऐप्लिकेशन, IMA DAI SDK को इन तरीकों से लोड करता है:
- HTML5 के लिए एम्बेड किया गया स्क्रिप्ट टैग
- Android, Google Cast, iOS, tvOS या Roku के लिए नेटिव ऐप्लिकेशन
IMA DAI SDK, Google Ad Manager 360 से वीओडी स्ट्रीम या लाइव स्ट्रीम का अनुरोध करता है.
Ad Manager 360, विज्ञापन ब्रेक वाली वीडियो स्ट्रीम का जवाब देता है.
IMA DAI SDK, रिस्पॉन्स को पार्स करता है. साथ ही, एनवायरमेंट के आधार पर सही मीडिया टाइप तय करता है. इसके बाद, वीडियो स्ट्रीम (और ज़रूरत पड़ने पर कंपैनियन विज्ञापन) को वेब पेज या ऐप्लिकेशन पर डिलीवर करता है.
वीडियो प्लेयर, IMA DAI SDK टूल के साथ वीडियो चलाने की जानकारी शेयर करता है और विज्ञापन दिखाता है.
IMA SDK, ज़रूरत के मुताबिक इंप्रेशन पिंग और ट्रैकिंग इवेंट ट्रिगर करता है.
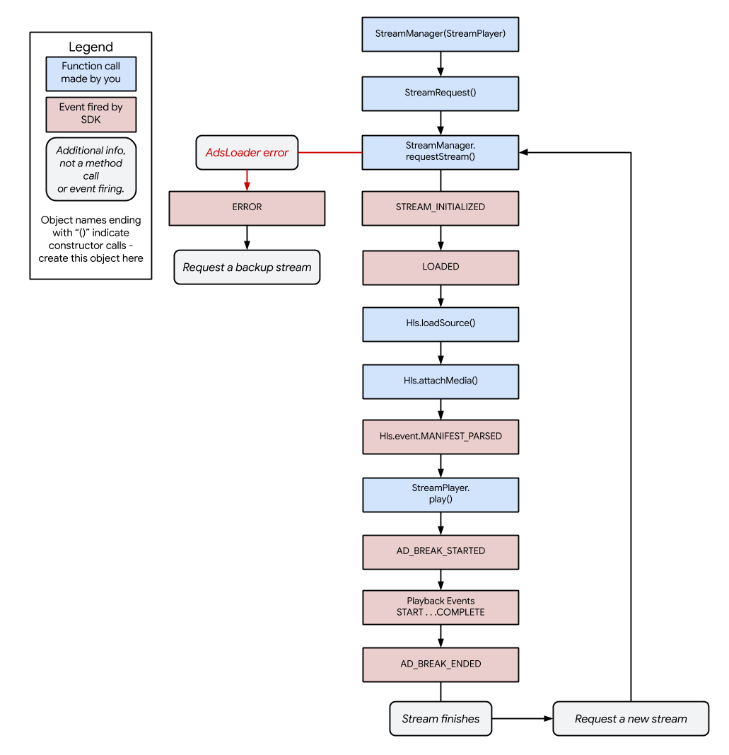
जीवनचक्र
इस डायग्राम में, IMA DAI SDK टूल की पूरी लाइफ़साइकल दिखाई गई है. कंस्ट्रक्टर और तरीके के कॉल को नीले रंग में हाइलाइट किया गया है. इवेंट को लाल रंग में हाइलाइट किया गया है. साथ ही, गड़बड़ी की स्थितियों को लाल रंग के कनेक्टर और लाल रंग के टेक्स्ट से दिखाया गया है.
