위치를 설정하려면 다음 단계를 진행해야 합니다.
위치 탐색
게시 및 인증된 위치는 Google 검색 및 지도 검색결과의 표준 기능입니다. 이 위치에는 인증된 기존 소유자가 있습니다. 한 Google 계정에서 다른 Google 계정으로 소유권을 변경하려면 소유권 요청이 필요합니다. 지역 가이드 또는 사용자 커뮤니티에서 만들고 소유권이 주장되지 않은 위치는 인증되지 않은 것으로 간주됩니다. 플랫폼에서 새 위치를 만들고 인증합니다.
위치 검색
Business Profile API를 사용하여 위치를 설정하려면 판매자가 Google에서 비즈니스를 관리할 수 있는 플랫폼을 만들어야 합니다. 플랫폼에서 사용자가 업체 이름, 주소, 전화 데이터와 일치하는 비즈니스 정보를 검색하도록 허용할 수 있습니다.
GoogleLocations API를 사용하면 이전에 비즈니스 프로필에서 다른 판매자가 위치의 소유권을 주장한 적이 있는지 미리 확인할 수 있습니다. 소유권 주장이 제기된 적이 없는 위치의 경우 즉시 해당 위치의 소유권을 요청할 수 있습니다. 그렇지 않으면 새 위치를 만들고 인증해야 합니다.
자세한 내용은 일치하는 비즈니스 정보 검색 가이드를 참고하세요.
위치 검색결과
위치 비즈니스 정보를 검색할 때 새 위치의 소유권을 주장하려면 다음 단계를 완료해야 합니다.
- 판매자로부터 업체 이름, 주소, 카테고리와 같은 위치 데이터를 수집합니다.
googleLocations.search엔드포인트를 호출하고 호출 요청 본문 내에 위치 데이터를 제공합니다. 또는 사용자가 Google 검색 또는 지도에 입력한 내용과 비슷한 쿼리 문자열을 검색할 수 있습니다. 예를 들어 '종로 5가 스타벅스'는 쿼리 문자열입니다.API는 잠재적 위치 일치 목록과 각 위치의 정보(예: 각 위치의
locationName및 주소)를 반환합니다.API에서 반환한 목록을 수신하면 다음과 같은 두 가지 옵션이 주어집니다.
- 일치하는 항목이 없으면 새 위치를 만들고 인증을 진행하세요.
일치하는 항목이 하나 이상 있는 경우 비즈니스 소유자가 가장 근접한 일치 항목을 선택하도록 합니다.
requestAdminRightsUrl이 있으면 제안된 소유자가 Google 계정에 로그인하고 링크를 클릭하여 소유권 요청 절차를 시작해야 합니다.requestAdminRightsUrl이 없으면 새 위치를 만들고 인증을 진행하세요.
소유권 요청
판매자의 신뢰, 명시적 커뮤니케이션, Google 계정은 소유권 주장 절차의 핵심입니다. 소유권 주장은 부분적으로 자동화되어 있으나, 제안된 비즈니스 소유자가 플랫폼을 나가서 Google 계정에 로그인하고 비즈니스 프로필에서 버튼 또는 링크를 클릭하는 등 일부 단계를 완료해야 합니다.
비즈니스를 이전하기까지 최대 7일이 소요됩니다. 이전이 완료되면 판매자가 로그인하여 직접 소유권 주장 절차를 완료해야 합니다.
기존 비즈니스 소유자가 요청을 거부할 수 있으며 제안된 소유자는 Google의 알림 이메일에 따른 조치를 취하지 못할 수 있습니다. 소유권 주장이 거부되면 제안된 비즈니스 소유자가 수동으로 이의신청을 개시할 수 있습니다.
중단을 최소화하려면 소유권 요청을 추적하는 절차를 구현하는 것이 좋습니다. 소유권 주장이 개시되고 나서 7~10일 후에 제안된 소유자를 대상으로 자동 또는 수동 후속 조치를 취하는 것이 좋습니다.
위치 소유권 절차 개요
다음 다이어그램은 위치 소유권 절차를 보여줍니다.
중복
비즈니스 프로필에서 이미 인증된 위치를 추가하면 Google 지도에 나타나지 않으며 계정에 '위치 중복'으로 표시됩니다. 인증된 위치는 한 곳만 허용됩니다. 중복된 위치는 인증되지 않고 게시 취소됩니다. 중복된 위치를 수동으로 삭제할 필요가 없습니다.
리뷰는 보통 새로 인증된 위치로 이전됩니다. 자세한 내용은 비즈니스 정보 간에 리뷰 이동을 참고하세요.
위치 생성
Google 지도에서 장소는 장소 ID로 표시되며 비즈니스 프로필 계정과 위치는 계정 ID와 위치 ID로 표시됩니다.
위치 및 장소
새 위치를 만들면 Google 지도의 장소와 연결됩니다. 이는 주소가 공개되어 있지 않은 방문 서비스 업체에도 적용됩니다.
위치를 만들 때 다음 권장사항을 따르시기 바랍니다.
- 이 절차를 진행하는 비즈니스 소유자에게는 Google 지도 자바스크립트 장소 위젯과 지오코딩 API가 비즈니스를 정확하게 찾을 수 있도록 지도에 장소를 표시하는 데 가장 익숙한 최적의 환경을 제공합니다.
- 새로 개발되거나 고도로 성장하고 있는 지역에는 위도-경도 좌표가 필요할 수 있습니다. 일반적으로 Google 지도는 장소 ID, 주소 및 위도-경도 데이터를 설정합니다.
위치와 장소는 다대다 관계입니다. 하나의 장소 ID가 여러 위치와 연결될 수 있습니다. 예를 들어 쇼핑몰이나 병원 내 매장이나 부서는 여러 위치에 해당합니다. 반대로, 여러 장소 ID가 하나의 위치에 연결될 수도 있습니다. 자세한 내용은 Google에 비즈니스 정보를 게시하는 방식과 관련된 가이드라인을 참고하세요. 이 가이드라인은 모든 사용자에게 적용됩니다.
Google 지도의 장소 ID
Google 지도의 장소 ID는 고유하지 않으며 시간이 지남에 따라 변경될 수 있습니다. Google 지도의 장소 ID와 여러 장소 ID의 캐시, 저장, 관리 및 범위 지정 방식에 관한 자세한 내용은 장소 ID 가이드를 참고하세요.
평면도를 만들고 업데이트하는 방법은 실내 지도를 사용하여 평면도 보기 가이드를 참고하세요.
OAuth 사용자 인증 정보
가능한 경우 비즈니스 소유자의 OAuth 사용자 인증 정보로 위치를 만듭니다. 이렇게 하면 소유자의 Google 계정이 기본 소유자로 설정되어 소유자의 이름을 사용하지 않고도 초대를 관리하고 소유권을 변경할 수 있습니다.
API 객체 및 비즈니스 정보 상태
API
Location 객체는
위치와 관련된 모든 정보를 캡슐화합니다.
Metadata 객체는 지도 URL과 같은 위치 세부정보를 제공합니다.
각 비즈니스 정보 상태에 관한 자세한 설명은 비즈니스 정보 상태 이해하기를 참고하세요.
카테고리 및 속성
위치를 만들거나 업데이트할 때는 카테고리 및 속성의 최신 목록에서 쿼리하고 선택하는 것이 가장 좋습니다. 사용 가능한 카테고리 및 속성 목록은 언제든지 변경될 수 있습니다.
categories.list
및 attributes.list
API 메서드를 사용하여
Google에서 정확한 날짜 목록 업데이트를 가져올 수 있습니다. 사용 가능한 옵션은 현지화되며
언어와 지역마다 다릅니다. API는
BCP 47 언어 코드 및
ISO 3166-1 alpha-2 국가 코드를 사용하여 언어와 지역을
설명합니다.
주소
주소는 비즈니스 프로필 지역 및 언어 주소 요구사항을 준수해야 합니다. 이러한 요구사항은 Google 지도에서 커뮤니티 출처의 인증되지 않은 비즈니스에 적용되는 요구사항보다 수준이 더 높은 경우가 많습니다. Google 지도 및 검색의 지역 가이드와 사용자는 소유권 주장이 제기되지 않은 위치에 비즈니스 주소와 세부정보를 입력할 수 있습니다. 이러한 정보는 구어체이거나 비표준 형식인 경우가 많습니다.
이 오픈소스 프로젝트는 플랫폼이 이러한 요구사항을 충족하는 데 도움이 될 수 있습니다.
판매자, 운영팀, 서드 파티가 정확성을 보장하는 데 도움이 될 수 있습니다.
validateOnly=true 매개변수가
설정된 accounts.locations.create를
호출할 때 필수 입력란이 있는지, 주소의 형식이 올바른지
확인하는 것이 좋습니다.
지오코딩
지오코딩은 주소를 지리적 좌표로 변환하며, 이를 사용하여 마커를 지도에 배치하거나 지도의 위치를 지정할 수 있습니다.
위도 및 경도 좌표는 지오코딩과 Places API로 지도에 실제 위치를 설정하는 데 사용되며 서드 파티 데이터로도 사용됩니다.
판매자, 운영팀, 서드 파티에서 위도-경도 좌표 쌍을 나타내는 장소에 주소를 정확하게 연결할 수 있도록 도움을 줄 수 있습니다.
위치 업데이트
위치 변경사항은 주로 위치 소유자와 관리자가 제공하는 정보이지만 더 광범위한 인터넷 커뮤니티, 지역 가이드 및 Google에서 제공할 수도 있습니다. Google에서 비즈니스 정보를 얻고 이를 표시하는 방법에서는 업데이트 관리 방법과 해당 정보가 Google 지도 및 검색결과에 표시되는 방식을 설명합니다.
수정사항은 보통 수락되지만 항상 그런 것은 아닙니다. 수정사항은 어떻게 적용되나요? 및 Google 업데이트 관리 지원 페이지에서 검토 및 게시 절차를 자세히 설명합니다.
locations.getGoogleUpdated
메서드는
Google 위치 수정사항의 세부정보를
반환합니다. 업데이트 수락 또는 거부에 관해 자세히 알아보려면
Google 업데이트 관리 가이드를 참고하세요.
위치 인증
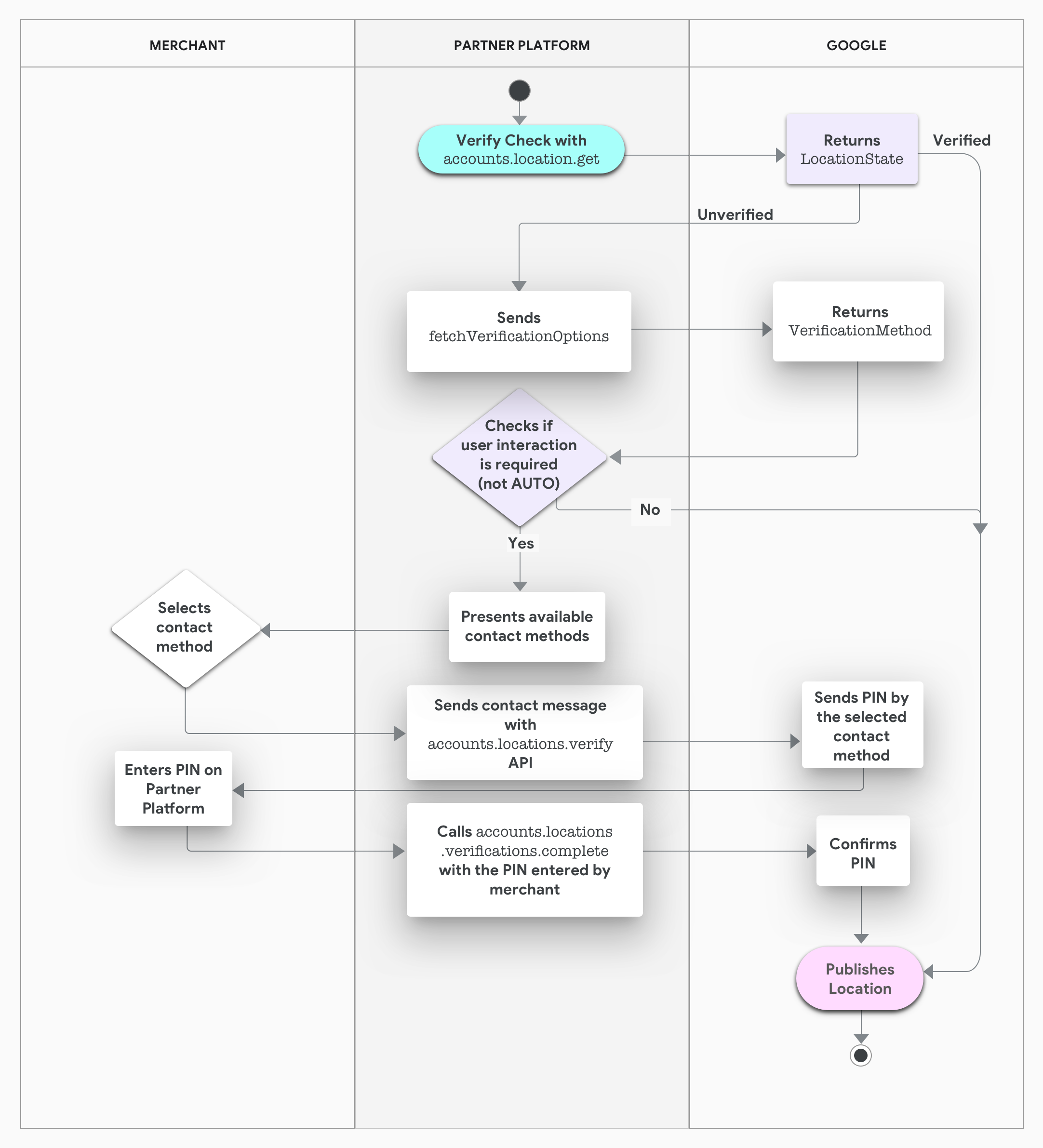
위치 인증 절차를 거치면 Google 지도 및 검색에 위치를 게시할 수 있습니다. 인증되지 않은 비즈니스는 공개적으로 표시되지 않습니다. 인증 절차를 통해 위치 소유자의 신원을 확실히 확인하고, Google 계정을 해당 위치에 효과적으로 연결합니다. 소유자는 위치를 인증하기 위해 PIN 코드를 입력해야 할 수 있습니다.
플랫폼 기반 인증
파트너 플랫폼에서는 사용자가 플랫폼을 종료하지 않고도 위치를 인증할 수 있습니다. 플랫폼은 이메일, SMS, 음성, 엽서와 같은 사용 가능한 인증 방법을 자동으로 쿼리하며 필요한 경우 비즈니스 소유자에게 원하는 방법을 선택하라는 메시지를 표시합니다. Google 서비스에서 비즈니스 소유자에게 PIN 인증 코드를 전송합니다. 자동 인증을 사용할 수 있으면 비즈니스 소유자는 비즈니스 인증 단계를 거칠 필요가 없습니다.
다음 다이어그램은 플랫폼 기반 인증 절차를 보여줍니다.
권장사항
경우에 따라 인증이 완료되는 데 며칠이 걸릴 수 있습니다. 인증 상태를 폴링해야 합니다. 빈 인증 방법 목록이 반환되면 다시 시도합니다.
비즈니스 이름, 주소, 카테고리를 변경하면 재인증이 트리거될 수 있습니다. 이러한 유형의 수정이 필요한 경우 인증 절차를 시작하기 전에 수정을 완료하세요.
판매자 전환율을 극대화하려면 다음 권장사항을 따르세요.
- 각 인증 방법이 표시되는 빈도를 측정합니다.
- 대화상자 및 단계의 감소율을 측정합니다.
- 위치가 인증되지 않은 경우 판매자를 대상으로 후속 조치를 취합니다.
체인 및 브랜드
체인과 브랜드는 프랜차이즈, 체인점, 파트너 목표를 달성하기 위한 다양한 요건에 따라 운영됩니다. 체인은 전담 파트너 및 지원팀에서 관리합니다.
체인 위치의 등록, 생성, 인증에 관한 자세한 내용은 10개 이상의 위치에 대한 일괄 인증 요청 가이드를 참고하세요.
인증된 후에는 Business Profile API를 이용해 게시된 체인 위치를 다른 위치를 관리하는 것과 동일한 방식으로 관리할 수 있으나 일부 예외는 있습니다. 예를 들어 사이트 관리자는 다르게 취급되며 프랜차이즈 위치에 본인을 추가할 수 있습니다. 자세한 내용은 비즈니스 정보의 소유자 및 관리자를 참고하세요.
연결
Google Ads, 게시물, 리뷰에 위치를 연결하면 위치가 검색 가능해집니다.
Google Ads에 위치 연결
비즈니스 프로필 계정을 Google Ads와 동기화하는 방법에 대한 자세한 내용은 Google Ads 통합 가이드 및 Business Profile API를 사용하여 위치 광고 확장 관리 Google Ads 개발자 블로그의 게시물을 참고하세요.
AdWords API에 관한 일반적인 정보와 자세한 내용은 AdWords API 개발자 사이트 또는 AdWords API 포럼을 방문해 확인하세요.
Business Profile API 위치(storeCode)가 Ads 오프라인 제품 인벤토리 피드 값과 일치해야 합니다.
위치, 게시물, 리뷰 링크 생성
다음 형식을 사용하여 딥 링크를 구성합니다.
https://business.google.com/{edit|posts|reviews}/l/u{location_id}비즈니스 프로필 API는 난독화되지 않은 계정과 위치 ID를 반환합니다. 비즈니스 프로필 웹 인터페이스는 난독화 및 난독화되지 않은 ID를 혼합하여 사용합니다.
사용자 로그인 및 액세스 제한을 적용합니다. 예를 들어 Google 계정 사용자에게는 위치를 수정할 수 있는 소유자 또는 관리자 권한이 있어야 합니다.
실적 측정항목
API는 여러 위치 실적 측정항목을 제공합니다.
각 위치는 다음과 같은 측정항목을 사용하여 분석할 수 있습니다.
- 데스크톱의 Google 검색에서 리소스가 조회된 횟수
- 모바일의 Google 검색에서 리소스가 조회된 횟수
- 데스크톱의 Google 지도에서 리소스가 조회된 횟수
- 모바일의 Google 지도에서 리소스가 조회된 횟수
- 웹사이트를 클릭한 횟수
- 전화번호를 클릭한 횟수
- 운전 경로가 요청된 횟수
- 클릭 유도 문구 버튼을 클릭한 횟수
위치 통계에 관한 자세한 내용은 위치 통계 가져오기를 참고하세요.