जगहों की जानकारी सेट अप करना

जगहों की जानकारी सेट अप करने के लिए, आपको ये चरण पूरे करने होंगे:

जगहों की जानकारी देखना

पब्लिश की गई और पुष्टि की गई जगहें, Google Search और Maps के नतीजों में कैननिकल फ़ीचर होती हैं. इन जगहों के लिए, पहले से कोई मालिक हो और उसकी पुष्टि हो चुकी हो. मालिकाना हक को एक Google खाते से दूसरे खाते पर ट्रांसफ़र करने के लिए, मालिकाना हक का अनुरोध करना ज़रूरी है. Local Guides या उपयोगकर्ता कम्यूनिटी की ओर से ऐसी जगहों की जानकारी जोड़ने पर जिन पर दावा नहीं किया गया है उन्हें पुष्टि नहीं की गई जगहों की जानकारी माना जाता है. प्लैटफ़ॉर्म, नई जगहें बनाते हैं और उनकी पुष्टि करते हैं.

Business Profile API की मदद से अपनी जगहों की जानकारी सेट अप करने के लिए, आपको अपने कारोबारियों/कंपनियों/कारोबारियों के लिए ऐसा प्लैटफ़ॉर्म बनाना होगा जिससे वे Google पर अपने कारोबार को मैनेज कर सकें. अपने प्लैटफ़ॉर्म पर, उपयोगकर्ताओं को ऐसी लिस्टिंग खोजने की अनुमति दी जा सकती है जो उनके कारोबार के नाम, पते, और फ़ोन नंबर के डेटा से मैच करती हों.

GoogleLocations API की मदद से, यह पहले से पता लगाया जा सकता है कि किसी जगह पर, Business Profile में पहले किसी दूसरे कारोबारी या कंपनी ने दावा किया है या नहीं. अगर उस जगह पर किसी ने दावा नहीं किया है, तो उस जगह के मालिकाना हक का अनुरोध तुरंत किया जा सकता है. ऐसा न होने पर, आपको एक नई जगह बनानी होगी और उसकी पुष्टि करनी होगी.

ज़्यादा जानकारी के लिए, मिलती-जुलती लिस्टिंग खोजने के बारे में गाइड देखें.

जगह की जानकारी खोजने से जुड़े नतीजे

जगह की लिस्टिंग खोजते समय, किसी नई जगह पर दावा करने के लिए, आपको यह तरीका अपनाना होगा:

  1. कारोबारी या कंपनी से जगह की जानकारी इकट्ठा करना. जैसे, कारोबार का नाम, पता, और कैटगरी.
  2. googleLocations.search एंडपॉइंट को कॉल करें और कॉल के अनुरोध बॉडी में जगह की जानकारी का डेटा दें. इसके अलावा, क्वेरी स्ट्रिंग खोजी जा सकती है. यह स्ट्रिंग, Search या Maps में उपयोगकर्ता की डाली गई क्वेरी से मिलती-जुलती होनी चाहिए. उदाहरण के लिए, "Starbucks 5th ave NYC" एक क्वेरी स्ट्रिंग है.
  3. एपीआई, जगह की संभावित जानकारी और हर जगह के बारे में जानकारी दिखाता है. जैसे, locationName और हर जगह का पता.

    एपीआई से मिली सूची के बाद, आपके पास दो विकल्प होते हैं:

    1. अगर कोई मैच नहीं मिलता है, तो नई जगह बनाएं और उसकी पुष्टि करें.
    2. अगर एक या उससे ज़्यादा मैच मिलते हैं, तो कारोबार के मालिक से सबसे मिलता-जुलता मैच चुनने के लिए कहें.

      अगर requestAdminRightsUrl मौजूद है, तो मालिकाना हक का अनुरोध करने के लिए, सुझाए गए मालिक को अपने Google खाते में साइन इन करना होगा और लिंक पर क्लिक करना होगा.

      अगर requestAdminRightsUrl मौजूद नहीं है, तो कोई नई जगह बनाएं और उसकी पुष्टि करें.

मालिकाना हक पाने के अनुरोध

मालिकाना हक के दावे की प्रोसेस में, कारोबारी या कंपनी का भरोसा, साफ़ तौर पर जानकारी देना, और Google खाते अहम भूमिका निभाते हैं. मालिकाना हक के दावे कुछ हद तक अपने-आप हो सकते हैं. हालांकि, कुछ चरणों के लिए, कारोबार के मालिक को प्लैटफ़ॉर्म छोड़कर, अपने Google खाते में साइन इन करना होगा. साथ ही, Business Profile में बटन या लिंक पर क्लिक करना होगा.

कारोबार ट्रांसफ़र होने में सात दिन लग सकते हैं. मालिकाना हक ट्रांसफ़र होने के बाद, व्यापारी/कंपनी/कारोबारी को साइन इन करके, मालिकाना हक के दावे की प्रोसेस मैन्युअल तरीके से पूरी करनी होगी.

कारोबार के मौजूदा मालिक, अनुरोध अस्वीकार कर सकते हैं. साथ ही, हो सकता है कि सुझाए गए मालिक, Google से मिली सूचना वाले ईमेल पर कार्रवाई न करें. अगर मालिकाना हक का दावा अस्वीकार कर दिया जाता है, तो कारोबार का प्रस्तावित मालिक मैन्युअल तरीके से अपील कर सकता है.

हमारा सुझाव है कि आप मालिकाना हक के अनुरोधों को ट्रैक करने के लिए कोई प्रोसेस लागू करें, ताकि उपयोगकर्ताओं के चले जाने की संख्या कम हो सके. हमारा सुझाव है कि आप दावा करने के 7 से 10 दिनों के बाद, सुझाए गए मालिक से अपने-आप या मैन्युअल तरीके से फ़ॉलो-अप करें.

जगह के मालिकाना हक की प्रोसेस के बारे में खास जानकारी

इस डायग्राम में, जगह के मालिकाना हक की प्रोसेस के बारे में बताया गया है:

जगह के मालिकाना हक की प्रोसेस का स्विमलेन डायग्राम.
पहली इमेज. जगह की जानकारी के मालिकाना हक की प्रोसेस की खास जानकारी देने वाला डायग्राम

डुप्लीकेट

अगर किसी ऐसी जगह की जानकारी जोड़ी जा रही है जिसकी पुष्टि Business Profile में पहले ही हो चुकी है, तो वह जगह Google Maps पर नहीं दिखेगी. साथ ही, उसे आपके खाते में "जगह की डुप्लीकेट जानकारी" के तौर पर मार्क कर दिया जाएगा. सिर्फ़ एक ऐसी जगह की जानकारी दी जा सकती है जिसकी पुष्टि हो चुकी हो. डुप्लीकेट जगहों की पुष्टि नहीं की जाती और उन्हें पब्लिश नहीं किया जाता. डुप्लीकेट कॉन्टेंट को मैन्युअल तरीके से हटाने की ज़रूरत नहीं है.

आम तौर पर, समीक्षाओं को उस नई जगह पर माइग्रेट कर दिया जाता है जिसकी पुष्टि की गई है. ज़्यादा जानकारी के लिए, समीक्षाओं को सभी लिस्टिंग पर ले जाना देखें.

जगहें बनाना

Google Maps में, जगहों को जगह के आईडी से दिखाया जाता है. साथ ही, Business Profile खातों और जगहों की जानकारी को खाता आईडी और जगह के आईडी से दिखाया जाता है.

जगहें और लोकेशन

नई जगह बनाने पर, वह Google Maps में मौजूद किसी जगह से जुड़ जाती है. यह बात, घर या दुकान पर सेवा देने वाले कारोबारों पर भी लागू होती है. भले ही, उनका पता सार्वजनिक तौर पर न दिखता हो.

हमारा सुझाव है कि जगहें बनाते समय, इन बातों का ध्यान रखें:

  • अगर आप कारोबार के मालिक हैं और आपको यह प्रोसेस पूरी करनी है, तो Google Maps JavaScript के जगहों के विजेट और जियोकोडिंग एपीआई का इस्तेमाल करें. इनकी मदद से, मैप पर कारोबार की जगह की सटीक जानकारी देने के लिए पिन लगाया जा सकता है.
  • नए डेवलपमेंट और तेज़ी से बढ़ने वाले इलाकों के लिए, अक्षांश-देशांतर निर्देशांक की ज़रूरत पड़ सकती है. आम तौर पर, Google Maps जगह के आईडी, पते, और अक्षांश-देशांतर का डेटा सेट करता है.

जगहों और लोकेशन के बीच का संबंध, कई-से-कई होता है. एक ही प्लेस आईडी से कई जगहें जुड़ी हो सकती हैं. उदाहरण के लिए, मॉल या अस्पताल के डिपार्टमेंट, एक से ज़्यादा जगहें हैं. इसके उलट, एक ही जगह से जुड़े कई प्लेस आईडी हो सकते हैं. ज़्यादा जानकारी के लिए, Google पर अपने कारोबार को दिखाने से जुड़े दिशा-निर्देश देखें. ये दिशा-निर्देश सभी उपयोगकर्ताओं पर लागू होते हैं.

Maps के प्लेस आईडी

Maps पर जगह के आईडी यूनीक नहीं होते और समय के साथ बदल सकते हैं. Maps प्लेस आईडी और एक से ज़्यादा प्लेस आईडी को सुरक्षित तरीके से कैश मेमोरी में सेव करने, मैनेज करने, और स्टोर करने के तरीके के बारे में जानने के लिए, प्लेस आईडी गाइड देखें. साथ ही, इनका दायरा तय करने का तरीका भी जानें.

फ़्लोर प्लान बनाने और अपडेट करने का तरीका जानने के लिए, फ़्लोर प्लान देखने के लिए इनडोर मैप का इस्तेमाल करना गाइड देखें.

OAuth क्रेडेंशियल

जहां भी हो सके, कारोबार के मालिक के OAuth क्रेडेंशियल का इस्तेमाल करके लोकेशन बनाएं. इससे, न्योते मैनेज करने और मालिकाना हक बदलने के लिए, मालिक के Google खाते को मुख्य मालिक के तौर पर सेट किया जाता है. हालांकि, इसमें मालिक के नाम का इस्तेमाल नहीं किया जाता.

एपीआई ऑब्जेक्ट और लिस्टिंग का स्टेटस

एपीआई के Location ऑब्जेक्ट में, किसी जगह से जुड़ी सभी जानकारी शामिल होती है. Metadata ऑब्जेक्ट से जगह की जानकारी मिलती है. जैसे, Maps का यूआरएल.

लिस्टिंग के हर स्टेटस के बारे में ज़्यादा जानकारी के लिए, लिस्टिंग की स्थिति के बारे में जानें लेख पढ़ें.

कैटगरी और एट्रिब्यूट

जगहें बनाते या अपडेट करते समय, कैटगरी और एट्रिब्यूट की अप-टू-डेट सूची से क्वेरी करें और चुनें. उपलब्ध कैटगरी और एट्रिब्यूट की सूची में कभी भी बदलाव हो सकता है.

Google से तारीख की सूची का सटीक अपडेट पाने के लिए, categories.list और attributes.list एपीआई के तरीकों का इस्तेमाल करें. उपलब्ध विकल्प स्थानीय भाषा में होते हैं और भाषाओं और इलाकों के हिसाब से अलग-अलग होते हैं. एपीआई, भाषाओं और क्षेत्रों के बारे में बताने के लिए, बीसीपी 47 भाषा कोड और आईएसओ 3166-1 ऐल्फ़ा-2 देश कोड का इस्तेमाल करता है.

डाक के पते

पते, Business Profile में क्षेत्र और भाषा के हिसाब से पिन कोड की ज़रूरी शर्तों के मुताबिक होने चाहिए. ये ज़रूरी शर्तें, अक्सर Google Maps पर मौजूद कम्यूनिटी सोर्स वाले उन कारोबारों की ज़रूरी शर्तों से ज़्यादा होती हैं जिनकी पुष्टि नहीं की गई है. Maps और Search के उपयोगकर्ता और लोकल गाइड, उन जगहों के लिए कारोबार का पता और जानकारी डाल सकते हैं जिन पर दावा नहीं किया गया है. यह जानकारी अक्सर बोलचाल की भाषा में और गैर-स्टैंडर्ड फ़ॉर्मैट में होती है.

इस ओपन सोर्स प्रोजेक्ट से, आपके प्लैटफ़ॉर्म को इन ज़रूरी शर्तों को पूरा करने में मदद मिल सकती है.

कारोबारी/कंपनी, ऑपरेशंस टीम, और तीसरे पक्ष, यह पक्का करने में मदद कर सकते हैं कि जानकारी सटीक हो.

validateOnly=true पैरामीटर सेट के साथ accounts.locations.create को कॉल करते समय, हमारा सुझाव है कि आप यह पुष्टि करें कि ज़रूरी फ़ील्ड मौजूद हों और डाक पते सही तरीके से फ़ॉर्मैट किए गए हों.

जियोकोडिंग

जियोकोडिंग की मदद से, पतों को भौगोलिक निर्देशांक में बदला जाता है. इसके बाद, इनका इस्तेमाल करके मैप पर मार्कर डाले जा सकते हैं या मैप की पोज़िशन तय की जा सकती है.

अक्षांश और देशांतर के निर्देशांकों का इस्तेमाल, Maps में जगहों की जानकारी देने के लिए किया जाता है. इसके लिए, जियोकोडिंग और जगहों के एपीआई का इस्तेमाल किया जाता है. साथ ही, इनका इस्तेमाल तीसरे पक्ष के डेटा के साथ भी किया जाता है.

कारोबारी/कंपनी/कारोबारी इकाई, ऑपरेशंस टीम, और तीसरे पक्ष यह पक्का कर सकते हैं कि पते किसी जगह से सही तरीके से लिंक किए गए हों. यह जगह, अक्षांश-देशांतर के निर्देशांक जोड़े से पता चलती है.

स्थान अपडेट

जगहों की जानकारी में बदलाव, मुख्य रूप से जगह के मालिक और मैनेजर करते हैं. हालांकि, इंटरनेट की बड़ी कम्यूनिटी, लोकल गाइड, और Google भी ऐसा कर सकते हैं. Google, कारोबार की जानकारी का पता कैसे लगाता है और उसे कैसे दिखाता है में बताया गया है कि अपडेट कैसे मैनेज किए जाते हैं और वे Maps और खोज के नतीजों में कैसे दिखते हैं.

आम तौर पर, बदलावों को स्वीकार कर लिया जाता है. हालांकि, इसकी कोई गारंटी नहीं है. आपके बदलावों का क्या होता है और Google के अपडेट मैनेज करें सहायता पेजों पर, समीक्षा और पब्लिश करने की प्रोसेस के बारे में ज़्यादा जानकारी दी गई है.

locations.getGoogleUpdated तरीके से, Google पर जगह की जानकारी में किए गए बदलावों की जानकारी मिलती है. इन अपडेट को स्वीकार या अस्वीकार करने के बारे में ज़्यादा जानने के लिए, Google के अपडेट मैनेज करना गाइड देखें.

जगहों की पुष्टि करना

जगह की पुष्टि करने की प्रोसेस, Google Maps और Search पर जगह की जानकारी पब्लिश करती है. जिन कारोबारों की पुष्टि नहीं हुई है उनके प्रोफ़ाइल पेज, सार्वजनिक तौर पर नहीं दिखते. इस प्रोसेस से, जगह के मालिक की पहचान की पुष्टि होती है. साथ ही, उस जगह से Google खाते को लिंक किया जाता है. जगह की पुष्टि करने के लिए, हो सकता है कि मालिक को पिन कोड डालना पड़े.

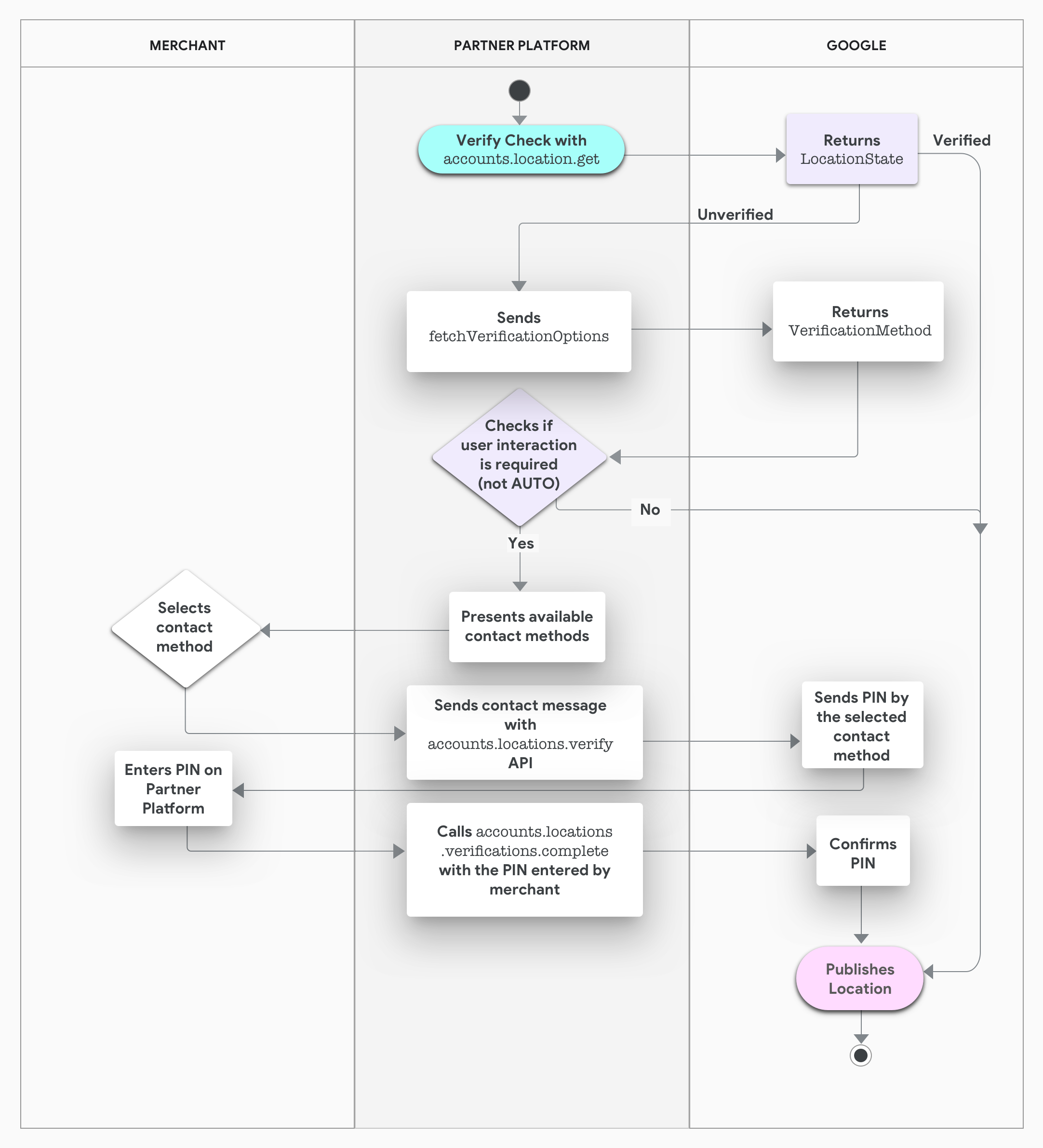
प्लैटफ़ॉर्म के हिसाब से पुष्टि करना

पार्टनर प्लैटफ़ॉर्म, उपयोगकर्ताओं को प्लैटफ़ॉर्म से बाहर किए बिना ही जगहों की पुष्टि कर सकते हैं. प्लैटफ़ॉर्म, पुष्टि करने के उपलब्ध तरीकों के बारे में पूछताछ करता है. जैसे, ईमेल, मैसेज, वॉइस, और पोस्टकार्ड. इसके अलावा, यह अपने-आप भी पुष्टि करता है. अगर ज़रूरी हो, तो कारोबार के मालिक को अपना पसंदीदा तरीका चुनने के लिए कहा जाता है. Google की सेवाएं, कारोबार के मालिक को पुष्टि करने के लिए पिन भेजती हैं. अगर अपने-आप पुष्टि करने की सुविधा उपलब्ध है, तो कारोबार के मालिक को अपने कारोबार की पुष्टि करने के लिए, कुछ भी करने की ज़रूरत नहीं है.

इस डायग्राम में, प्लैटफ़ॉर्म के हिसाब से पुष्टि करने की प्रोसेस दिखाई गई है:

प्लैटफ़ॉर्म के आधार पर पुष्टि करने की प्रोसेस की खास जानकारी देने वाला स्विमलेन डायग्राम.
दूसरी इमेज. प्लैटफ़ॉर्म के हिसाब से पुष्टि करने की खास जानकारी वाला डायग्राम

सबसे सही तरीके

कुछ मामलों में, पुष्टि होने में कई दिन लग सकते हैं. आपको पुष्टि की स्थिति के लिए, पोल करना होगा. अगर पुष्टि करने के तरीकों की सूची खाली है, तो फिर से कोशिश करें.

कारोबार के नाम, पते, और कैटगरी में बदलाव करने पर, कारोबार की फिर से पुष्टि की जा सकती है. पुष्टि की प्रोसेस शुरू करने से पहले, इस तरह के बदलाव करें.

कारोबारी/कंपनी/कारोबारी की वेबसाइट पर आने वाले लोगों के ग्राहक में बदलने की दर को बढ़ाने के लिए, ये सबसे सही तरीके अपनाएं:

  • यह मेज़र करें कि पुष्टि करने के हर तरीके को कितनी बार दिखाया जाता है.
  • सभी डायलॉग और चरणों में, उपयोगकर्ताओं के साइट छोड़ने की दर को मेज़र करें.
  • अगर जगह की पुष्टि नहीं होती है, तो कारोबारी या कंपनी से संपर्क करें.

अलग-अलग शाखाओं वाले कारोबार और ब्रैंड

चेन और ब्रैंड, फ़्रेंचाइज़ी, फ़्रेंचाइज़ी लेने वाले, और पार्टनर के लक्ष्यों को पूरा करने के लिए अलग-अलग शर्तों के तहत काम करते हैं. चेन को पार्टनरशिप और सहायता टीम मैनेज करती है.

चेन वाली जगहों को रजिस्टर करने, बनाने, और उनकी पुष्टि करने के बारे में ज़्यादा जानने के लिए, कारोबार की 10 से ज़्यादा जगहों की एक साथ पुष्टि करने का अनुरोध करना गाइड देखें.

पुष्टि होने के बाद, चेन में शामिल जिन जगहों की जानकारी पब्लिश की गई है उन्हें Business Profile के एपीआई की मदद से उसी तरह मैनेज किया जा सकता है जिस तरह अन्य जगहों की जानकारी मैनेज की जाती है. हालांकि, इसमें कुछ अपवाद भी हैं. उदाहरण के लिए, साइट मैनेजर के साथ अलग व्यवहार किया जाता है. साथ ही, वे खुद को फ़्रेंचाइज़ी की जगहों पर जोड़ सकते हैं. ज़्यादा जानकारी के लिए, लिस्टिंग के मालिक और एडमिन देखें.

लिंक करना

अपनी जगह की जानकारी को खोजे जाने लायक बनाने के लिए, उसे Google Ads, पोस्ट, और समीक्षाओं से लिंक किया जा सकता है.

अपने Business Profile खाते को Google Ads के साथ सिंक करने का तरीका जानने के लिए, Google Ads इंटिग्रेशन गाइड देखें. साथ ही, Google Ads डेवलपर ब्लॉग पर अपने लोकेशन एक्सटेंशन मैनेज करने के लिए, Business Profile API का इस्तेमाल करना पोस्ट पढ़ें.

सामान्य जानकारी और AdWords API के बारे में ज़्यादा जानने के लिए, AdWords API डेवलपर साइट या AdWords API फ़ोरम पर जाएं.

Business Profile API की जगह की जानकारी storeCode, विज्ञापनों के स्थानीय प्रॉडक्ट इन्वेंट्री फ़ीड की वैल्यू से मेल खानी चाहिए.

डीप लिंक बनाने के लिए, इस फ़ॉर्मैट का इस्तेमाल करें:

https://business.google.com/{edit|posts|reviews}/l/u{location_id}

Business Profile API, खाते और जगह के आईडी को बिना छिपाए दिखाता है. Business Profile के वेब इंटरफ़ेस में, बदले गए और बिना बदले गए आईडी का इस्तेमाल किया जाता है.

उपयोगकर्ता के लॉगिन और ऐक्सेस पर पाबंदियां लागू होती हैं. उदाहरण के लिए, किसी जगह की जानकारी में बदलाव करने के लिए, Google खाते के उपयोगकर्ता के पास मालिकाना हक या मैनेजर की भूमिका होनी चाहिए.

परफ़ॉर्मेंस मेट्रिक

एपीआई, जगह की परफ़ॉर्मेंस से जुड़ी कई मेट्रिक उपलब्ध कराता है.

हर जगह के लिए, विश्लेषण करने के लिए ये मेट्रिक उपलब्ध हैं:

  • डेस्कटॉप पर Google Search पर संसाधन को कितनी बार देखा गया.
  • मोबाइल पर Google Search पर संसाधन को कितनी बार देखा गया.
  • डेस्कटॉप पर Google Maps पर संसाधन को कितनी बार देखा गया.
  • मोबाइल पर Google Maps पर संसाधन को कितनी बार देखा गया.
  • वेबसाइट पर कितनी बार क्लिक किया गया.
  • फ़ोन नंबर पर कितनी बार क्लिक किया गया.
  • ड्राइविंग के दिशा-निर्देशों का कितनी बार अनुरोध किया गया.
  • कॉल-टू-ऐक्शन बटन पर कितनी बार क्लिक किया गया.

जगह की जानकारी से जुड़ी अहम जानकारी के बारे में ज़्यादा जानने के लिए, जगह की जानकारी से जुड़ी अहम जानकारी पाना लेख पढ़ें.