במדריך הזה מוסבר על מחזור החיים של ה-SDK ועל האינטראקציות בין נגן הווידאו סטרימינג, IMA DAI SDK ושרת מודעות.
אינטראקציות בסיסיות
בתרשים הבא מוצגות האינטראקציות בין נגן הווידאו, IMA DAI SDK ו-Ad Manager 360.

דף האינטרנט או האפליקציה טוענים את IMA DAI SDK באמצעות:
- תג סקריפט מוטמע ל-HTML5
- אפליקציה מותאמת ל-Android, ל-Google Cast, ל-iOS, ל-tvOS או ל-Roku
ערכת IMA DAI SDK שולחת בקשה לסטרימינג של תוכן וידאו על פי דרישה או לשידור חי מ-Google Ad Manager 360.
מערכת Ad Manager 360 מגיבה עם סטרימינג של הווידאו שכולל הפסקות לפרסומות שהוכנסו.
IMA DAI SDK מנתח את התגובה, קובע את סוג המדיה הנכון על סמך הסביבה ומעביר את שידור הווידאו (ואת המודעות הנלוות, אם צריך) לדף האינטרנט או לאפליקציה.
נגן הווידאו מנהל משא ומתן על פרטי ההפעלה עם IMA DAI SDK ומפעיל את המודעות.
IMA SDK מפעיל פינג של חשיפה ואירועי מעקב, לפי הצורך.
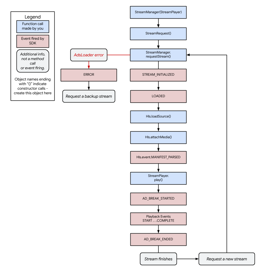
מחזור חיים
בתרשים הזה מוצג מחזור החיים המלא של IMA DAI SDK. קריאות לבונה ולשיטה מודגשות בכחול, אירועים מודגשים באדום ותנאי שגיאה מוצגים עם מחברים אדומים וטקסט אדום.
