Ce guide présente le cycle de vie du SDK et les interactions entre votre lecteur de flux vidéo, le SDK IMA DAI et un ad server.
Interactions de base
Le schéma suivant illustre et annote les interactions entre votre lecteur vidéo, le SDK IMA DAI et Ad Manager 360.

La page Web ou l'application charge le SDK IMA DAI via :
- une balise de script intégrée pour HTML5.
- une application native pour Android, Google Cast, iOS, tvOS ou Roku ;
Le SDK IMA DAI demande un flux VOD ou un flux en direct à Google Ad Manager 360.
Ad Manager 360 répond avec le flux vidéo qui inclut les pauses publicitaires insérées.
Le SDK IMA DAI analyse la réponse, détermine le type de contenu multimédia approprié en fonction de l'environnement et fournit le flux vidéo (et les annonces associées, si nécessaire) à la page Web ou à l'application.
Le lecteur vidéo négocie les détails de la lecture avec le SDK IMA DAI et lit les annonces.
Le SDK IMA déclenche un ping d'impression et des événements de suivi, si nécessaire.
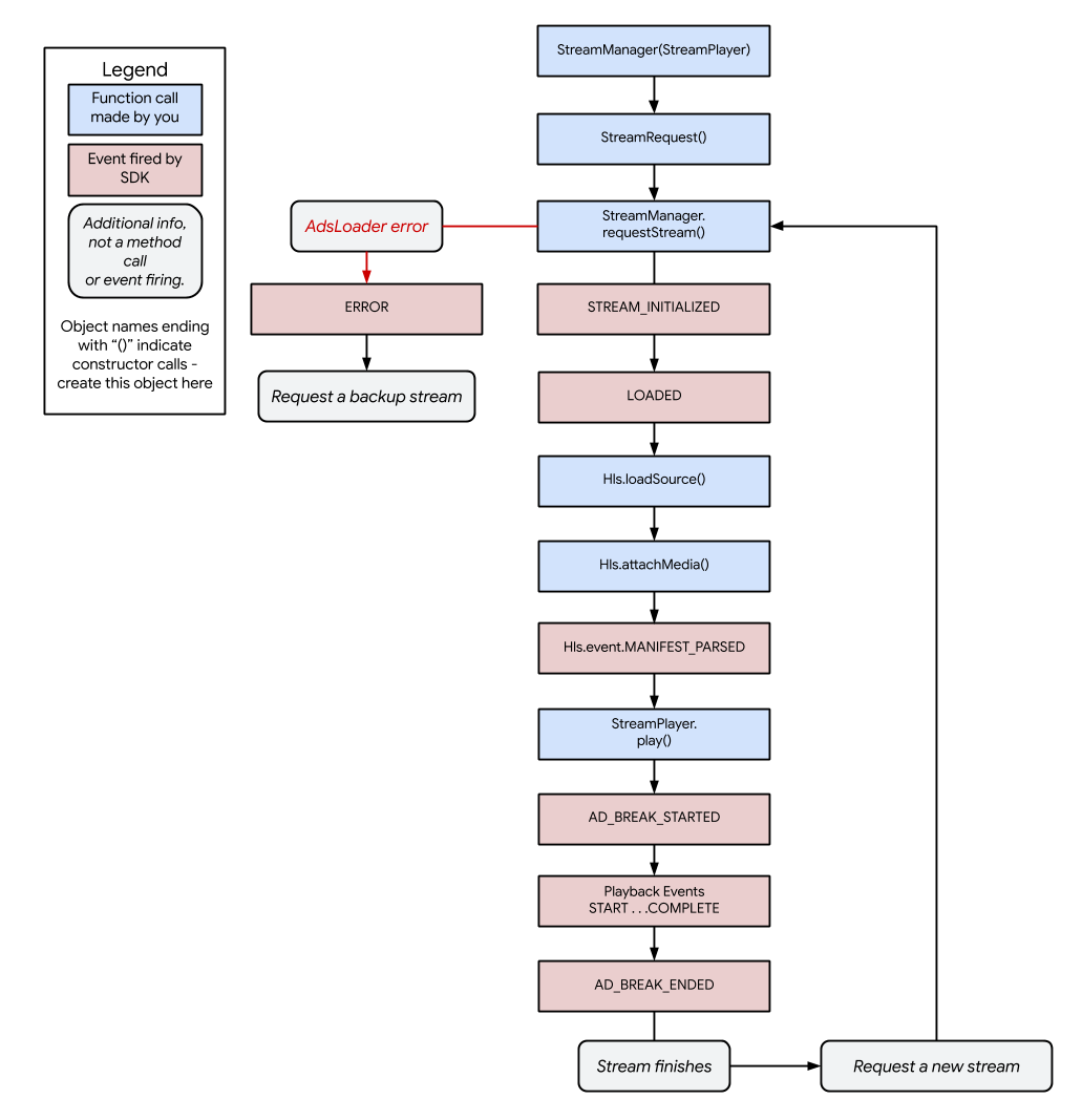
Cycle de vie
Ce diagramme illustre le cycle de vie complet du SDK IMA DAI. Les appels de constructeur et de méthode sont mis en évidence en bleu, les événements en rouge et les conditions d'erreur sont indiquées par des connecteurs et du texte rouges.
