
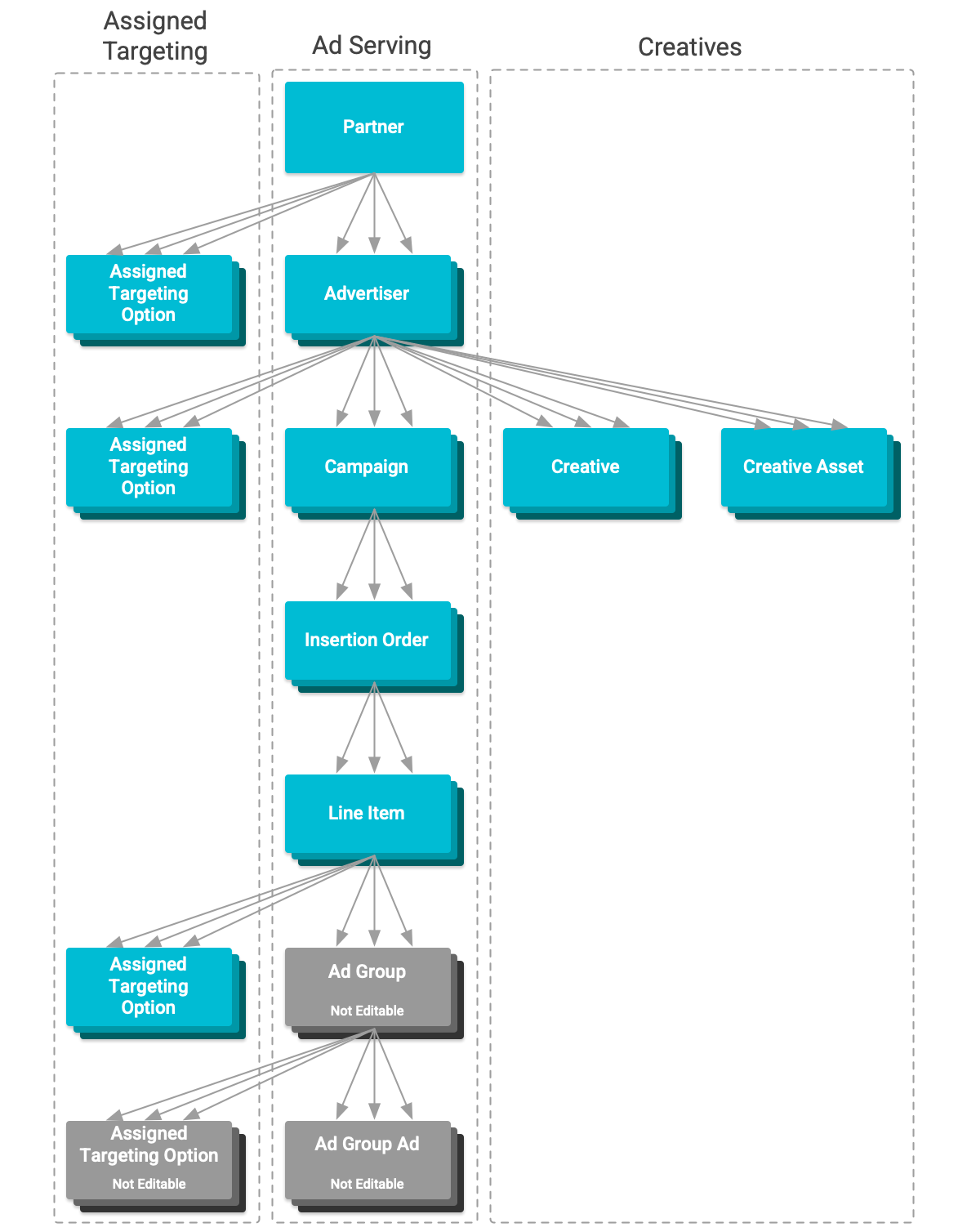
Display & Video 360 دارای سلسله مراتب منابع است. هر نوع منبع هدف و تنظیماتی دارد که در ارائه تبلیغات لحاظ میشود.
این جدول هر نوع منبع را در سلسله مراتب از بالاترین به پایینترین فهرست میکند.
| انواع منابع | |
|---|---|
| شرکا | Partnerشرکا مالک چندین تبلیغکننده هستند. آنها تنظیمات هدفگذاری ایمنی برند و سایر تنظیمات را بر روی آن تبلیغکنندگان اعمال میکنند. آنها همچنین دسترسی به منابع مورد استفاده در هدفگذاری و فعالیتهای نورافکن مورد استفاده در ردیابی تبدیل را فراهم میکنند. شرکا و هدفگذاری آنها را نمیتوان از طریق API ویرایش کرد. |
| تبلیغکنندگان | Advertiserتبلیغکنندگان مالک چندین کمپین تبلیغاتی هستند. آنها هدفگذاری ایمن برند و سایر تنظیمات عمومی را بر روی تبلیغاتی که تحت نظر آنها ارائه میشوند، اعمال میکنند. آنها همچنین مالک اشیاء خلاقانهای هستند که در تبلیغات ارائه شده تحت آن استفاده میشوند و دسترسی به منابع مورد استفاده در هدفگذاری را فراهم میکنند. |
| کمپینها | Campaignکمپینها شامل چندین دستور درج هستند. آنها تنظیماتی را بر روی دستورهای درج خود اعمال نمیکنند. تنظیمات آنها به عنوان چارچوبی عمل میکند که با استفاده از آن میتوان پیشرفت و موفقیت تبلیغاتی که تحت آنها ارائه میشوند را اندازهگیری کرد. |
| سفارشات درج | InsertionOrderدستورهای درج شامل چندین آیتم خطی هستند. آنها مقادیر پیشفرض را برای تنظیمات آیتم خطی غایب ارائه میدهند. |
| موارد خطی | LineItemآیتمهای خطی منابعی هستند که کنترل میکنند کدام تبلیغات، چه زمانی و به چه کسی نمایش داده شوند. آیتمهای خطی یوتیوب و شرکا و هدفگیری آنها را نمیتوان با استفاده از API ویرایش کرد. |
| گروههای تبلیغاتی | AdGroupگروههای تبلیغاتی منابعی هستند که تبلیغات یوتیوب و شرکا را تحت یک ردیف بر اساس قالب تبلیغ گروهبندی میکنند. گروههای تبلیغاتی و هدفگیری آنها را نمیتوان از طریق API ویرایش کرد. |
| تبلیغات | AdGroupAdتبلیغات منابعی هستند که یک تبلیغ ارائه شده توسط یوتیوب و شرکا را تعریف میکنند. تبلیغات را نمیتوان با استفاده از API ویرایش کرد. |