歡迎加入
Google 廣告與評估社群伺服器的官方 Display & Video 360 API 和結構化資料檔案 Discord 頻道,一起討論產品並交流心得。
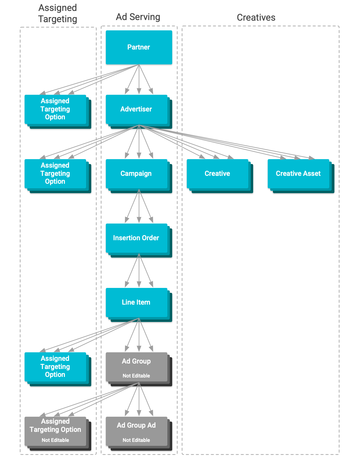
資源階層
透過集合功能整理內容
你可以依據偏好儲存及分類內容。

Display & Video 360 具有資源階層。每種資源類型都有其用途和設定,會影響廣告放送。
下表列出階層中的每個資源類型,由高至低排序。
| 資源類型 |
| 合作夥伴 |
Partner 合作夥伴擁有多個廣告主。並對這些廣告主強制執行進一步的品牌安全指定目標和其他設定。此外,您也可以存取用於指定目標的資源,以及用於追蹤轉換的 Floodlight 活動。合作夥伴及其指定目標無法透過 API 編輯。 |
| 廣告主 |
Advertiser 廣告主擁有數個廣告活動。並對旗下放送的廣告強制執行品牌安全指定目標和其他一般設定。此外,他們也擁有廣告中使用的廣告素材物件,並提供指定目標所用資源的存取權。 |
| 廣告活動 |
Campaign 廣告活動包含多個廣告訂單。廣告訂單不會強制執行設定。這些設定可做為架構,用來評估廣告的進展和成效。 |
| 廣告訂單 |
InsertionOrder 廣告訂單包含多個委刊項。如果委刊項缺少設定,系統會使用這些預設值。 |
| 委刊項 |
LineItem 委刊項是資源,可控管放送的廣告、放送時間和放送對象。YouTube 與合作夥伴委刊項及其指定目標無法透過 API 編輯。 |
| 廣告群組 |
AdGroup 廣告群組是資源,可依廣告格式將 YouTube 與合作夥伴廣告歸入委刊項。無法透過 API 編輯廣告群組及其指定目標。 |
| 廣告 |
AdGroupAd 廣告是定義放送的 YouTube 與合作夥伴廣告的資源。無法使用 API 編輯廣告。 |
除非另有註明,否則本頁面中的內容是採用創用 CC 姓名標示 4.0 授權,程式碼範例則為阿帕契 2.0 授權。詳情請參閱《Google Developers 網站政策》。Java 是 Oracle 和/或其關聯企業的註冊商標。
上次更新時間:2026-03-23 (世界標準時間)。
[[["容易理解","easyToUnderstand","thumb-up"],["確實解決了我的問題","solvedMyProblem","thumb-up"],["其他","otherUp","thumb-up"]],[["缺少我需要的資訊","missingTheInformationINeed","thumb-down"],["過於複雜/步驟過多","tooComplicatedTooManySteps","thumb-down"],["過時","outOfDate","thumb-down"],["翻譯問題","translationIssue","thumb-down"],["示例/程式碼問題","samplesCodeIssue","thumb-down"],["其他","otherDown","thumb-down"]],["上次更新時間:2026-03-23 (世界標準時間)。"],[],[]]