
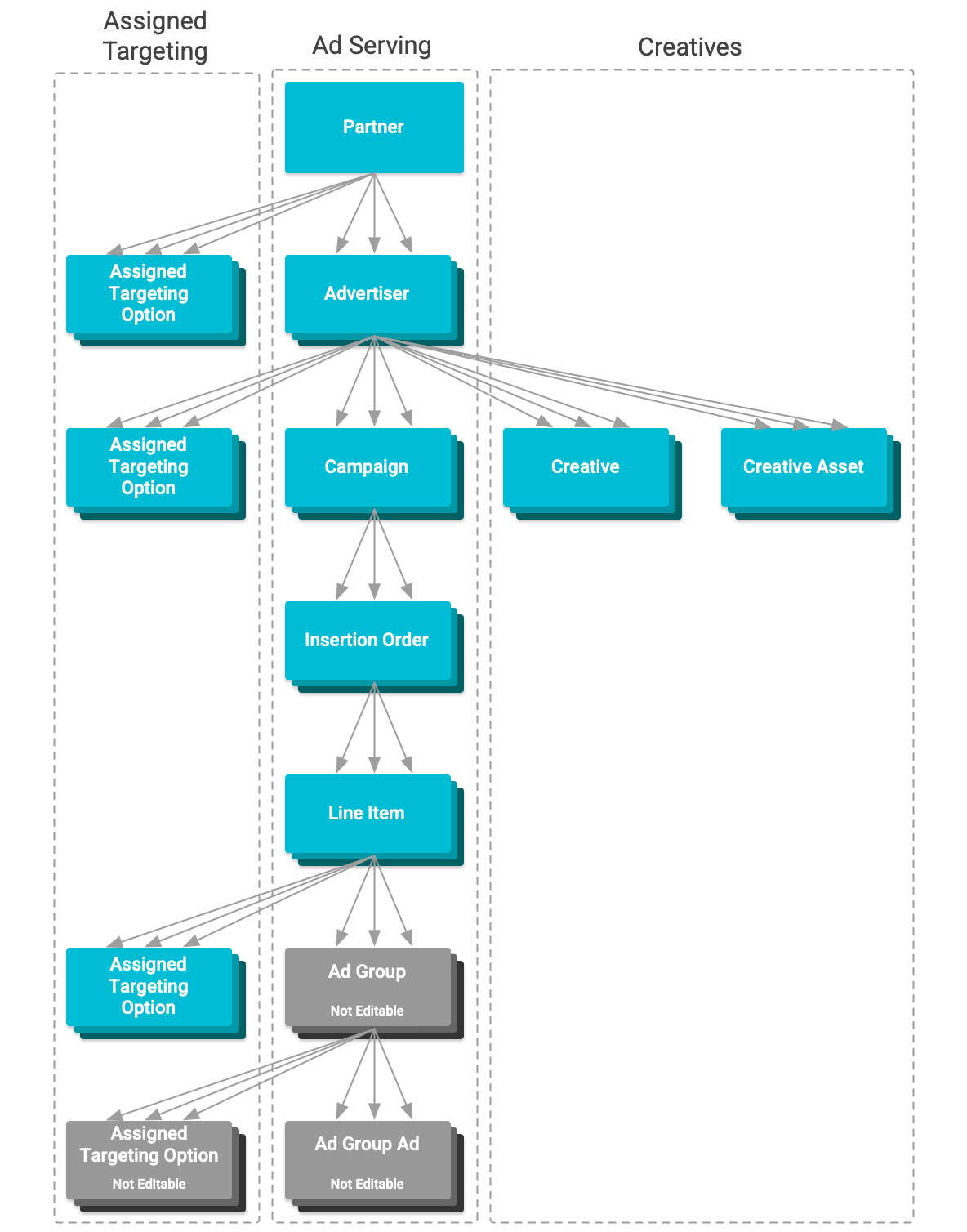
Display & Video 360 具有资源层次结构。每种资源类型都有其用途和会影响广告投放的设置。
下表列出了层次结构中的每种资源类型,从最高级别到最低级别。
| 资源类型 | |
|---|---|
| 合作伙伴 | Partner合作伙伴拥有多个广告客户。他们会针对这些广告客户强制执行更严格的品牌保障定位条件和其他设置。它们还提供对定位所用资源和转化跟踪所用 Floodlight 活动的访问权限。无法通过 API 修改合作伙伴及其定位条件。 |
| 广告客户 | Advertiser广告客户拥有多个广告系列。它们会针对在相应广告客户账号下投放的广告强制执行品牌保障定位条件和其他常规设置。它们还拥有在相应广告账号下投放的广告中使用的广告素材对象,并提供对定位条件中所用资源的访问权限。 |
| 广告系列 | Campaign广告系列包含多个广告订单。他们不会强制执行广告订单中的设置。这些设置可作为衡量相应广告系列所投放广告的进度和成效的框架。 |
| 广告订单 | InsertionOrder广告订单包含多个订单项。它们为缺少的订单项设置提供默认值。 |
| 订单项 | LineItem订单项是一种资源,用于控制投放哪些广告、何时投放广告以及向哪些用户投放广告。无法使用 API 修改 YouTube 及合作伙伴订单项及其定位设置。 |
| 广告组 | AdGroup广告组是一种资源,可按广告格式将 YouTube 及合作伙伴广告归入一个订单项下。无法通过 API 修改广告组及其定位条件。 |
| Ads | AdGroupAd广告是用于定义投放的 YouTube 及合作伙伴广告的资源。无法使用 API 修改广告。 |