
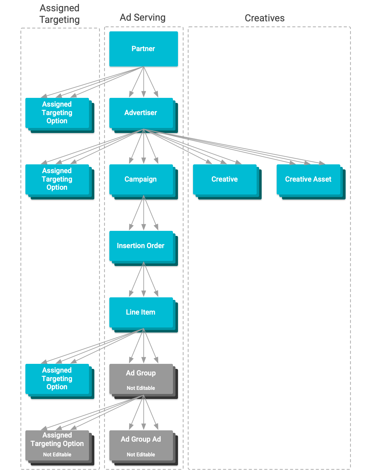
Display & Video 360 có một hệ thống phân cấp tài nguyên. Mỗi loại tài nguyên đều có một mục đích và chế độ cài đặt ảnh hưởng đến việc phân phát quảng cáo.
Bảng này liệt kê từng loại tài nguyên trong hệ thống phân cấp từ cao nhất đến thấp nhất.
| Loại tài nguyên | |
|---|---|
| Đối tác | PartnerĐối tác sở hữu nhiều nhà quảng cáo. Họ thực thi thêm tiêu chí nhắm mục tiêu về sự an toàn cho thương hiệu và các chế độ cài đặt khác đối với những nhà quảng cáo đó. Họ cũng có quyền truy cập vào các tài nguyên được dùng trong hoạt động nhắm mục tiêu và Floodlight được dùng trong hoạt động theo dõi lượt chuyển đổi. Bạn không thể chỉnh sửa đối tác và tiêu chí nhắm mục tiêu của họ thông qua API. |
| Nhà quảng cáo | AdvertiserNhà quảng cáo sở hữu nhiều chiến dịch quảng cáo. Họ thực thi tiêu chí nhắm mục tiêu đảm bảo sự an toàn cho thương hiệu và các chế độ cài đặt chung khác trên quảng cáo được phân phát theo họ. Chúng cũng sở hữu các đối tượng mẫu quảng cáo được dùng trong quảng cáo được phân phát theo đối tượng đó và cung cấp quyền truy cập vào các tài nguyên được dùng trong tiêu chí nhắm mục tiêu. |
| Chiến dịch | CampaignChiến dịch chứa nhiều đơn đặt hàng quảng cáo. Họ không thực thi các chế độ cài đặt trên đơn đặt hàng quảng cáo. Các chế độ cài đặt này đóng vai trò là khung hình để đo lường tiến trình và mức độ thành công của những quảng cáo được phân phát trong đó. |
| Thứ tự chèn | InsertionOrderĐơn đặt hàng quảng cáo chứa nhiều mục hàng. Chúng cung cấp các giá trị mặc định cho các chế độ cài đặt mục hàng bị thiếu. |
| Mục hàng | LineItemMục hàng là những tài nguyên kiểm soát quảng cáo nào được phân phát, thời điểm phân phát và đối tượng được phân phát. Bạn không thể chỉnh sửa mục hàng YouTube và đối tác cũng như tiêu chí nhắm mục tiêu của mục hàng đó bằng API. |
| Nhóm quảng cáo | AdGroupNhóm quảng cáo là những tài nguyên nhóm các quảng cáo trên YouTube và Mạng đối tác theo định dạng quảng cáo trong một mục hàng. Bạn không thể chỉnh sửa nhóm quảng cáo và tiêu chí nhắm mục tiêu của nhóm quảng cáo thông qua API. |
| Quảng cáo | AdGroupAdQuảng cáo là những tài nguyên xác định một quảng cáo được phân phát trên YouTube và Mạng đối tác. Bạn không thể chỉnh sửa quảng cáo bằng API. |