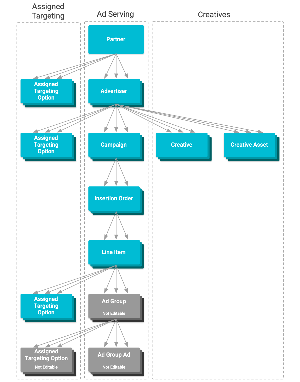
Kaynak hiyerarşisi

Kaynak hiyerarşisi şeması

Display & Video 360'ta kaynak hiyerarşisi bulunur. Her kaynak türünün bir amacı ve reklam sunmayı etkileyen ayarları vardır.

Bu tabloda, hiyerarşideki her kaynak türü en yüksekten en düşüğe doğru listelenir.

Kaynak türleri
İş Ortakları Partner
İş ortakları birden fazla reklamverene sahiptir. Bu reklamverenler için daha fazla marka güvenliği hedeflemesi ve diğer ayarları zorunlu kılarlar. Ayrıca, hedeflemede kullanılan kaynaklara ve dönüşüm izlemede kullanılan Floodlight etkinliklerine erişim sağlarlar. İş ortakları ve hedeflemeleri API üzerinden düzenlenemez.
Reklamverenler Advertiser
Reklamverenler birden fazla reklam kampanyasına sahiptir. Bu platformlar, kendi bünyelerinde yayınlanan reklamlarda marka güvenliği hedeflemesini ve diğer genel ayarları zorunlu kılar. Ayrıca, altında yayınlanan reklamlarda kullanılan reklam öğesi nesnelerinin sahibi olurlar ve hedeflemede kullanılan kaynaklara erişim sağlarlar.
Kampanyalar Campaign
Kampanyalar birden fazla kampanya siparişi içeriyor. Kampanya siparişlerindeki ayarları zorunlu kılmazlar. Bu ayarlar, altında yayınlanan reklamların ilerleme durumunu ve başarısını ölçmek için bir çerçeve görevi görür.
Kampanya Siparişleri InsertionOrder
Kampanya siparişleri birden fazla satır öğesi içerir. Eksik satır öğesi ayarları için varsayılan değerler sağlarlar.
Satır Öğeleri LineItem
Satır öğeleri, hangi reklamların, ne zaman ve kime yayınlanacağını kontrol eden kaynaklardır. YouTube ve iş ortakları satır öğeleri ve bunların hedeflemesi API kullanılarak düzenlenemez.
Reklam Grupları AdGroup
Reklam grupları, YouTube ve iş ortakları reklamlarını reklam biçimine göre bir satır öğesi altında gruplandıran kaynaklardır. Reklam grupları ve hedeflemeleri API aracılığıyla düzenlenemez.
Reklamlar AdGroupAd
Reklamlar, yayınlanan YouTube ve iş ortakları reklamını tanımlayan kaynaklardır. Reklamlar, API kullanılarak düzenlenemez.