
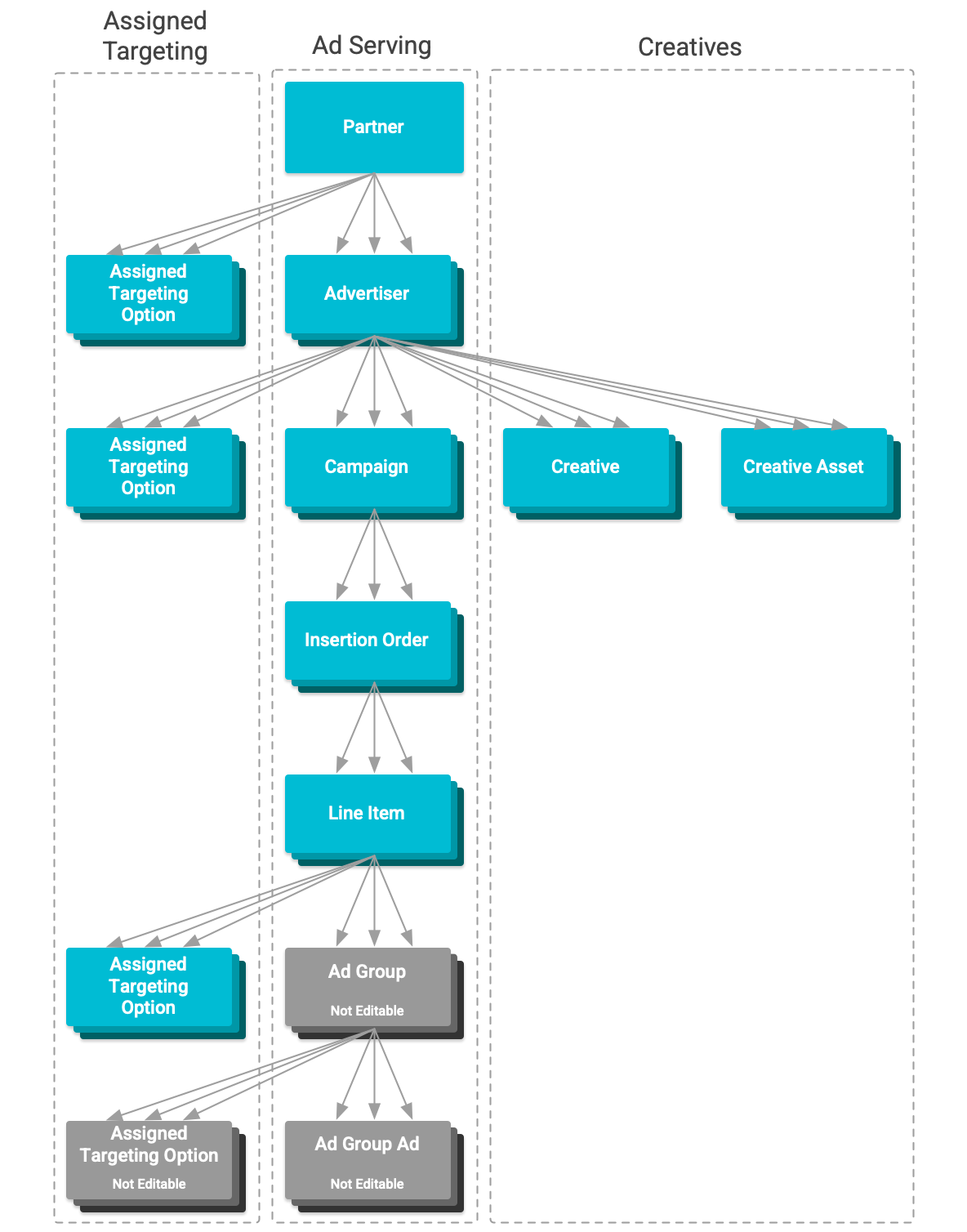
Display & Video 360 มีลําดับชั้นของทรัพยากร ทรัพยากรแต่ละประเภทมีวัตถุประสงค์และ การตั้งค่าที่ส่งผลต่อการแสดงโฆษณา
ตารางนี้แสดงรายการทรัพยากรแต่ละประเภทในลําดับชั้นจากสูงสุดไปต่ำสุด
| ประเภททรัพยากร | |
|---|---|
| พาร์ทเนอร์ | Partnerพาร์ทเนอร์เป็นเจ้าของผู้ลงโฆษณาหลายราย โดยจะบังคับใช้การกำหนดเป้าหมายความปลอดภัยของแบรนด์และการตั้งค่าอื่นๆ เพิ่มเติมกับผู้ลงโฆษณาดังกล่าว นอกจากนี้ ยังให้สิทธิ์เข้าถึงแหล่งข้อมูลที่ใช้ในการกำหนดเป้าหมายและกิจกรรม Floodlight ที่ใช้ในการวัด Conversion ด้วย แก้ไขพาร์ทเนอร์และการกำหนดเป้าหมายของพาร์ทเนอร์ผ่าน API ไม่ได้ |
| ผู้ลงโฆษณา | Advertiserผู้ลงโฆษณามีแคมเปญโฆษณาหลายแคมเปญ โดยจะบังคับใช้การกำหนดเป้าหมายความปลอดภัยของแบรนด์และการตั้งค่าทั่วไปอื่นๆ กับโฆษณาที่แสดงภายใต้บัญชีเหล่านั้น นอกจากนี้ ยังเป็นเจ้าของออบเจ็กต์ครีเอทีฟโฆษณาที่ใช้ในโฆษณาที่แสดงภายใต้บัญชีดังกล่าว และให้สิทธิ์เข้าถึงแหล่งข้อมูลที่ใช้ในการกำหนดเป้าหมาย |
| แคมเปญ | Campaignแคมเปญมีใบสั่งซื้อการใส่โฆษณาหลายรายการ โดยไม่ได้บังคับใช้การตั้งค่าในใบสั่งซื้อการใส่โฆษณา การตั้งค่าของแคมเปญจะทำหน้าที่เป็นกรอบในการวัดความคืบหน้าและความสำเร็จของโฆษณาที่แสดงภายใต้แคมเปญ |
| ใบสั่งซื้อการใส่โฆษณา | InsertionOrderใบสั่งซื้อการใส่โฆษณามีรายการโฆษณาหลายรายการ โดยจะระบุค่าเริ่มต้นสำหรับการตั้งค่ารายการโฆษณาที่ไม่มี |
| รายการโฆษณา | LineItemรายการโฆษณาคือทรัพยากรที่ควบคุมว่าโฆษณาใดจะแสดง เมื่อใดจะแสดง และจะแสดงต่อผู้ใด รายการโฆษณา YouTube และพาร์ทเนอร์และการกำหนดเป้าหมายของรายการโฆษณาเหล่านี้จะแก้ไขโดยใช้ API ไม่ได้ |
| กลุ่มโฆษณา | AdGroupกลุ่มโฆษณาคือแหล่งข้อมูลที่จัดกลุ่มโฆษณา YouTube และพาร์ทเนอร์ภายใต้รายการโฆษณาตามรูปแบบโฆษณา แก้ไขกลุ่มโฆษณาและการกำหนดเป้าหมายของกลุ่มผ่าน API ไม่ได้ |
| โฆษณา | AdGroupAdโฆษณาคือแหล่งข้อมูลที่กำหนดโฆษณา YouTube และพาร์ทเนอร์ที่แสดง แก้ไขโฆษณาโดยใช้ API ไม่ได้ |