
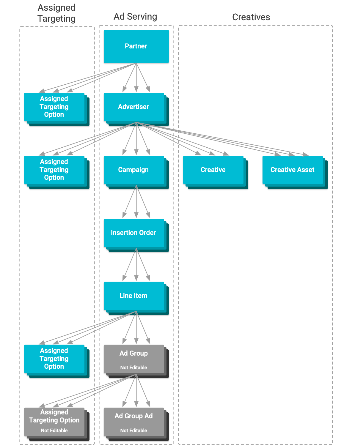
Display & Video 360 ma hierarchię zasobów. Każdy typ komponentu ma określone przeznaczenie i ustawienia, które wpływają na wyświetlanie reklam.
Ta tabela zawiera listę poszczególnych typów zasobów w hierarchii od najwyższego do najniższego poziomu.
| Typy zasobów | |
|---|---|
| Partnerzy | PartnerPartnerzy są właścicielami wielu reklamodawców. Wymuszają one na tych reklamodawcach dodatkowe ustawienia kierowania z uwzględnieniem bezpieczeństwa marki i inne ustawienia. Umożliwiają też dostęp do zasobów używanych w kierowaniu i aktywności Floodlight używanych do śledzenia konwersji. Nie można edytować partnerów ani ich kierowania za pomocą interfejsu API. |
| Reklamodawcy | AdvertiserReklamodawcy mają wiele kampanii reklamowych. Wymuszają one kierowanie z uwzględnieniem bezpieczeństwa marki i inne ustawienia ogólne w przypadku reklam wyświetlanych w ich ramach. Są też właścicielami obiektów kreacji używanych w reklamach wyświetlanych na ich kontach i zapewniają dostęp do zasobów używanych na potrzeby kierowania. |
| Kampanie | CampaignKampanie zawierają wiele zamówień reklamowych. Nie wymuszają ustawień w przypadku zamówień reklamowych. Ich ustawienia służą jako ramy, w których mierzy się postępy i skuteczność wyświetlanych w ich ramach reklam. |
| Zamówienia reklamowe | InsertionOrderZamówienia reklamowe zawierają wiele elementów zamówienia. Zawierają one domyślne wartości ustawień nieobecnych elementów zamówienia. |
| Elementy zamówienia | LineItemElementy zamówienia to zasoby, które określają, jakie reklamy są wyświetlane, kiedy i komu. Elementów zamówienia typu YouTube i sieć partnerów wideo Google ani ich kierowania nie można edytować za pomocą interfejsu API. |
| Grupy reklam | AdGroupGrupy reklam to zasoby, które grupują reklamy w YouTube i sieci partnerów w ramach elementu zamówienia według formatu reklamy. Grup reklam i ich kierowania nie można edytować za pomocą interfejsu API. |
| Reklamy | AdGroupAdReklamy to zasoby, które określają wyświetlaną reklamę w YouTube i sieci partnerów wideo Google. Nie można edytować reklam za pomocą interfejsu API. |