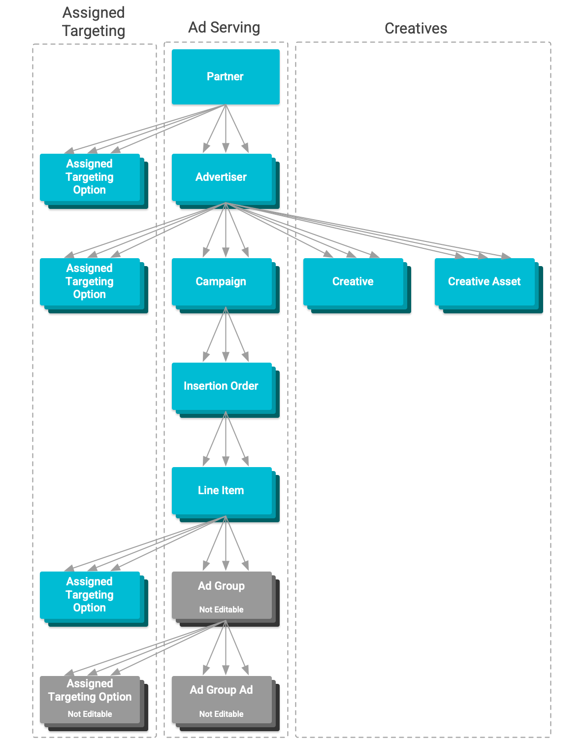
리소스 계층 구조

리소스 계층 구조 다이어그램

Display & Video 360에는 리소스 계층 구조가 있습니다. 각 리소스 유형에는 광고 게재에 영향을 미치는 용도와 설정이 있습니다.

이 표에는 계층 구조의 각 리소스 유형이 가장 높은 수준부터 가장 낮은 수준까지 나열되어 있습니다.

리소스 유형
파트너 Partner
파트너가 여러 광고주를 소유합니다. 이러한 광고주에게는 추가 브랜드 안전성 타겟팅 및 기타 설정이 적용됩니다. 또한 타겟팅에 사용되는 리소스와 전환 추적에 사용되는 플러드라이트 활동에 대한 액세스 권한도 제공합니다. 파트너 및 타겟팅은 API를 통해 수정할 수 없습니다.
광고주 Advertiser
광고주가 여러 광고 캠페인을 소유합니다. 이러한 계정은 해당 계정에서 게재되는 광고에 브랜드 안정성 타겟팅 및 기타 일반 설정을 적용합니다. 또한 이 계정은 이 계정에서 게재되는 광고에 사용되는 광고 소재 객체를 소유하고 타겟팅에 사용되는 리소스에 대한 액세스 권한을 제공합니다.
캠페인 Campaign
캠페인에 여러 게재 신청서가 포함되어 있습니다. 게재 신청서에 설정을 적용하지 않습니다. 이러한 설정은 해당 광고에 게재되는 광고의 진행 상황과 성공 여부를 측정하는 프레임 역할을 합니다.
게재 신청서 InsertionOrder
게재 신청서에 여러 광고 항목이 포함되어 있습니다. 이러한 설정은 누락된 광고 항목 설정의 기본값을 제공합니다.
광고 항목 LineItem
광고 항목은 게재되는 광고, 게재 시점, 게재 대상을 관리하는 리소스입니다. API를 사용하여 YouTube + 파트너 광고 항목 및 해당 타겟팅을 수정할 수 없습니다.
광고그룹 AdGroup
광고 그룹은 광고 형식별로 광고 항목 아래에 YouTube + 파트너 광고를 그룹화하는 리소스입니다. 광고 그룹 및 타겟팅은 API를 통해 수정할 수 없습니다.
광고 AdGroupAd
광고는 게재된 YouTube + 파트너 광고를 정의하는 리소스입니다. API를 사용하여 광고를 수정할 수 없습니다.