
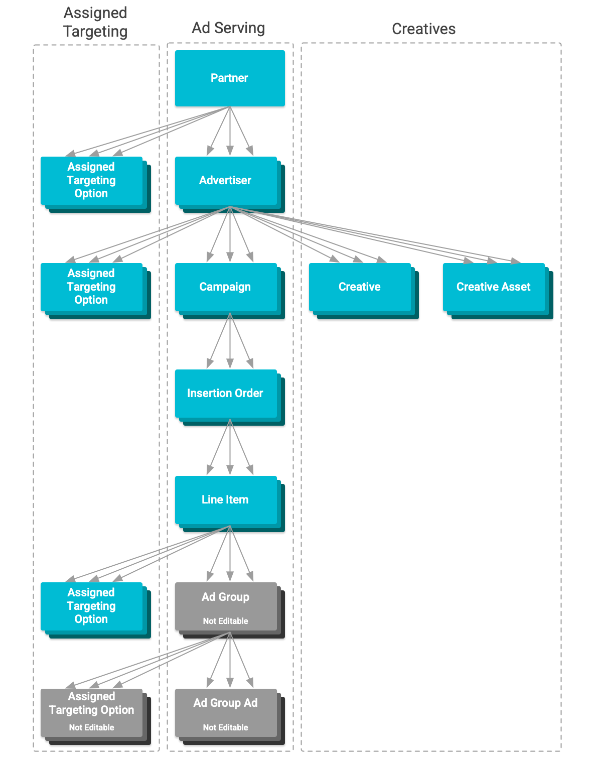
Display & Video 360 memiliki hierarki resource. Setiap jenis resource memiliki tujuan dan setelan yang memengaruhi penayangan iklan.
Tabel ini mencantumkan setiap jenis resource dalam hierarki dari tertinggi hingga terendah.
| Jenis resource | |
|---|---|
| Partner | PartnerPartner memiliki beberapa pengiklan. Mereka menerapkan penargetan keamanan merek dan setelan lainnya lebih lanjut pada pengiklan tersebut. ID ini juga memberikan akses ke resource yang digunakan dalam penargetan dan aktivitas Floodlight yang digunakan dalam tracking konversi. Partner dan penargetannya tidak dapat diedit melalui API. |
| Pengiklan | AdvertiserPengiklan memiliki beberapa kampanye iklan. Mereka menerapkan penargetan keamanan merek dan setelan umum lainnya pada iklan yang ditayangkan di bawahnya. Mereka juga memiliki objek materi iklan yang digunakan dalam iklan yang ditayangkan di bawahnya dan memberikan akses ke resource yang digunakan dalam penargetan. |
| Kampanye | CampaignKampanye berisi beberapa perjanjian pemasangan iklan. Mereka tidak menerapkan setelan pada pesanan pemasangan iklan. Setelannya berfungsi sebagai kerangka kerja untuk mengukur progres dan kesuksesan iklan yang ditayangkan di bawahnya. |
| Perjanjian Pemasangan Iklan | InsertionOrderPerjanjian pemasangan iklan berisi beberapa item baris. Nilai ini memberikan nilai default untuk setelan item baris yang tidak ada. |
| Item Baris | LineItemItem Baris adalah resource yang mengontrol iklan mana yang ditayangkan, kapan ditayangkan, dan kepada siapa iklan tersebut ditayangkan. Item baris YouTube & Partner dan penargetannya tidak dapat diedit menggunakan API. |
| Grup Iklan | AdGroupGrup iklan adalah resource yang mengelompokkan iklan YouTube & Partner dalam item baris menurut format iklan. Grup Iklan dan penargetannya tidak dapat diedit melalui API. |
| Iklan | AdGroupAdIklan adalah resource yang menentukan Iklan YouTube & Partner yang ditayangkan. Iklan tidak dapat diedit menggunakan API. |