Hiérarchie des ressources

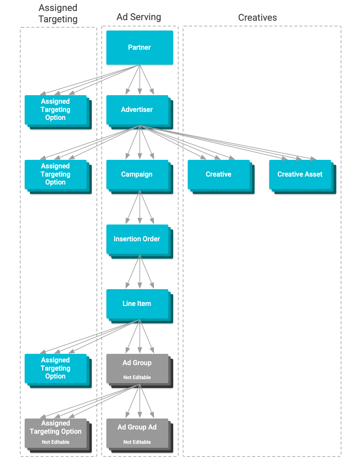
Schéma de la hiérarchie des ressources

Display & Video 360 possède une hiérarchie de ressources. Chaque type de ressource a un objectif et des paramètres qui influent sur la diffusion des annonces.

Ce tableau liste chaque type de ressource de la hiérarchie, du plus élevé au plus bas.

Types de ressources
Partenaires Partner
 Les partenaires possèdent plusieurs annonceurs. Ils appliquent un ciblage axé sur la brand safety et d'autres paramètres à ces annonceurs. Ils permettent également d'accéder aux ressources utilisées dans le ciblage et aux activités Floodlight utilisées dans le suivi des conversions. Les partenaires et leur ciblage ne peuvent pas être modifiés via l'API.
Annonceurs Advertiser
Les annonceurs possèdent plusieurs campagnes publicitaires. Ils appliquent le ciblage axé sur la sécurité de la marque et d'autres paramètres généraux aux annonces diffusées sous leur égide. Il possède également les objets de création utilisés dans les annonces diffusées sous son compte et fournit l'accès aux ressources utilisées dans le ciblage.
Campagnes Campaign Les campagnes contiennent plusieurs ordres d'insertion.
Ils n'appliquent pas les paramètres à leurs ordres d'insertion. Leurs paramètres servent de cadre pour mesurer les progrès et le succès des annonces diffusées sous leur égide.
Ordres d'insertion InsertionOrder
 Les ordres d'insertion contiennent plusieurs éléments de campagne. Ils fournissent des valeurs par défaut pour les paramètres d'éléments de campagne absents.
Éléments de campagne LineItem
Les éléments de campagne sont des ressources qui contrôlent les annonces diffusées, le moment où elles le sont et les utilisateurs auxquels elles sont diffusées. Les éléments de campagne YouTube et partenaires et leur ciblage ne peuvent pas être modifiés à l'aide de l'API.
Groupes d'annonces AdGroup
Les groupes d'annonces sont des ressources qui regroupent les annonces YouTube et partenaires dans un élément de campagne par format d'annonce. Vous ne pouvez pas modifier les groupes d'annonces ni leur ciblage via l'API.
Annonces AdGroupAd
Les annonces sont des ressources qui définissent une annonce YouTube et partenaires diffusée. Vous ne pouvez pas modifier les annonces à l'aide de l'API.