
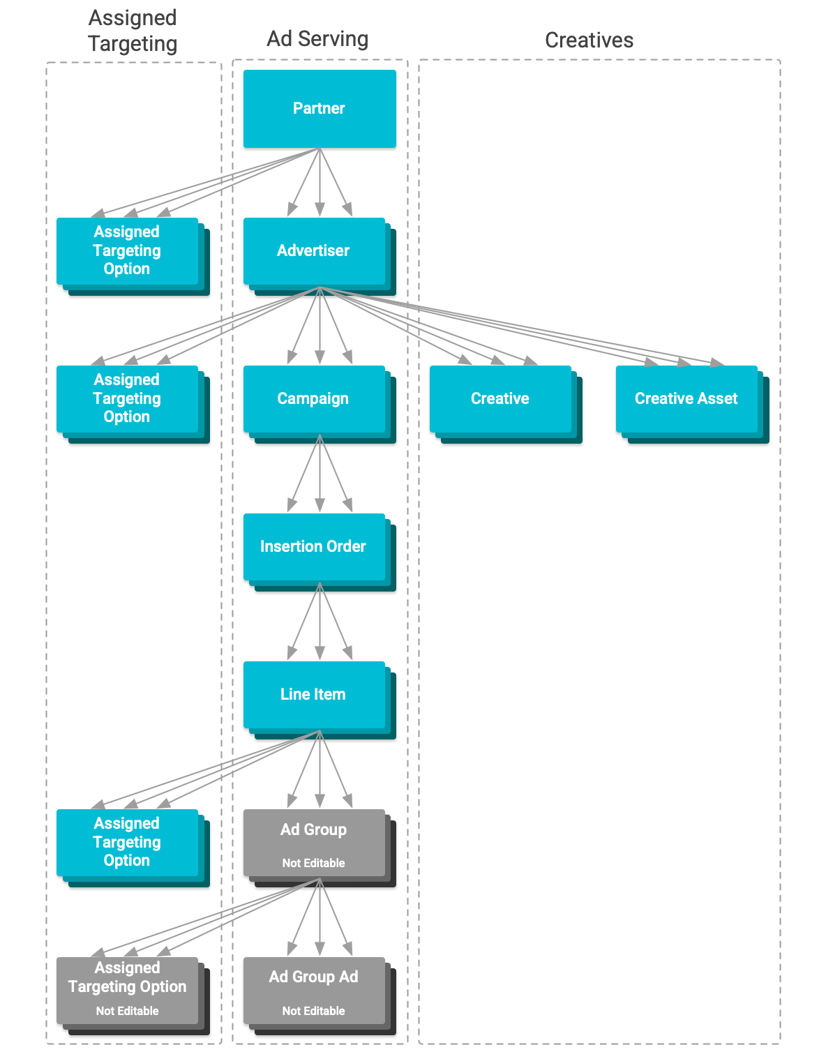
Display & Video 360 tiene una jerarquía de recursos. Cada tipo de recurso tiene un propósito y una configuración que influyen en la publicación de anuncios.
En esta tabla, se enumeran todos los tipos de recursos de la jerarquía, del más alto al más bajo.
| Tipos de recursos | |
|---|---|
| Socios | PartnerLos socios son propietarios de varios anunciantes. Aplican una mayor seguridad de la marca en la segmentación y otros parámetros de configuración a esos anunciantes. También proporcionan acceso a los recursos que se utilizan en la segmentación y a las actividades de Floodlight que se utilizan en el seguimiento de conversiones. Los socios y su segmentación no se pueden editar a través de la API. |
| Anunciantes | AdvertiserLos anunciantes son propietarios de varias campañas publicitarias. Aplican la segmentación de seguridad de la marca y otros parámetros de configuración generales en los anuncios que se publican en ellas. También son propietarios de los objetos de creatividad que se usan en los anuncios publicados en ella y brindan acceso a los recursos que se utilizan en la segmentación. |
| Campañas | CampaignLas campañas contienen varios pedidos de inserción. No aplican la configuración en sus pedidos de inserción. Su configuración sirve como marco para medir el progreso y el éxito de los anuncios que se publican en ellas. |
| Pedidos de inserción | InsertionOrderLos pedidos de inserción contienen varias líneas de pedido. Proporcionan valores predeterminados para la configuración de líneas de pedido ausentes. |
| Movimientos | LineItemLas líneas de pedido son recursos que controlan qué anuncios se publican, cuándo se publican y a quién se publican. Las líneas de pedido de YouTube & Partners y su segmentación no se pueden editar con la API. |
| Grupos de anuncios | AdGroupLos grupos de anuncios son recursos que agrupan los anuncios de YouTube y socios en una línea de pedido por formato de anuncio. Los grupos de anuncios y su segmentación no se pueden editar a través de la API. |
| Anuncios | AdGroupAdLos anuncios son recursos que definen un anuncio de YouTube & Partners publicado. Los anuncios no se pueden editar con la API. |