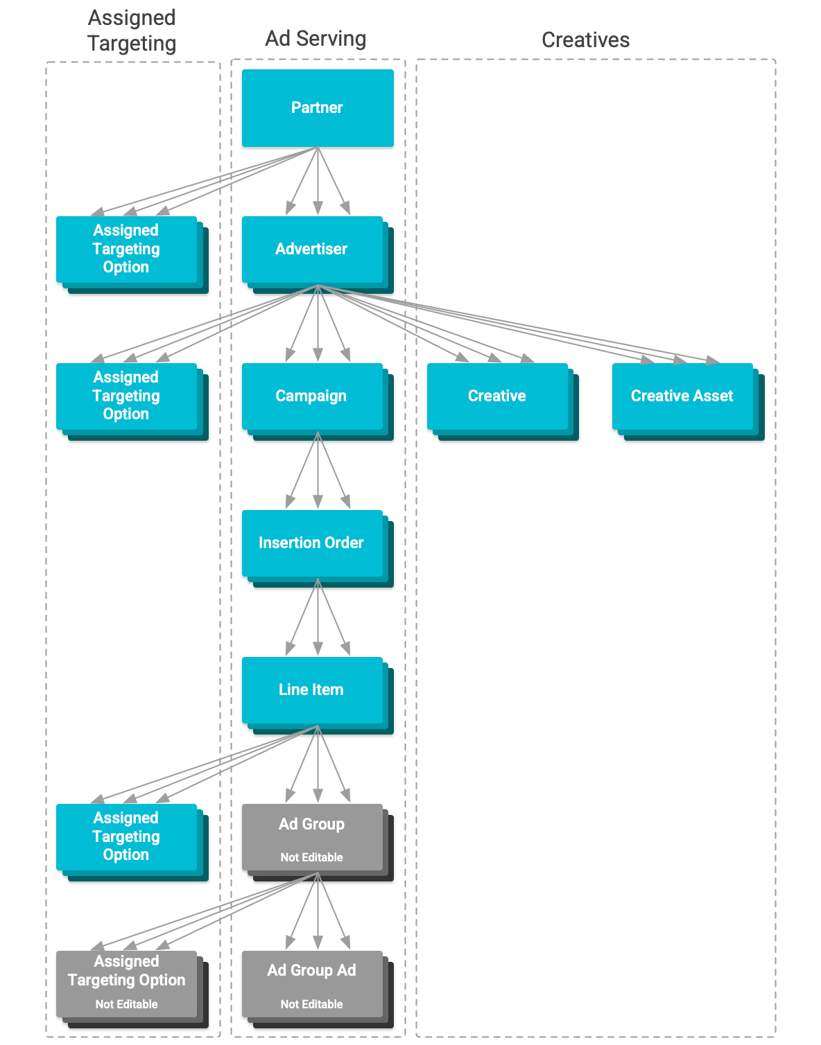
التدرّج الهرمي للموارد

مخطّط التسلسل الهرمي للموارد

تتضمّن "مساحة العرض والفيديو 360" تسلسلاً هرميًا للموارد. لكل نوع من أنواع الموارد غرض وإعدادات تؤثّر في عرض الإعلانات.

يسرد هذا الجدول كل نوع من أنواع الموارد في التسلسل الهرمي من الأعلى إلى الأدنى.

أنواع الموارد
الشركاء Partner
يمتلك الشركاء عدة معلِنين. وتفرض هذه المنصات المزيد من إعدادات الاستهداف المتعلقة بأمان العلامة التجارية وغيرها من الإعدادات على هؤلاء المعلِنين. وتوفّر أيضًا إمكانية الوصول إلى المراجع المستخدَمة في الاستهداف وأنشطة Floodlight المستخدَمة في تتبُّع الإحالات الناجحة. لا يمكن تعديل الشركاء والاستهداف الخاص بهم من خلال واجهة برمجة التطبيقات.
المعلنون Advertiser
يمتلك المعلنون حملات إعلانية متعدّدة. وهي تفرض استهداف أمان العلامة التجارية والإعدادات العامة الأخرى على الإعلانات التي يتم عرضها ضمنها. كما أنّهم يملكون عناصر التصميمات المستخدَمة في الإعلانات المعروضة ضمنها، ويوفّرون إمكانية الوصول إلى الموارد المستخدَمة في الاستهداف.
الحملات Campaign
تحتوي الحملات على طلبات إدراج متعدّدة. ولا تفرض هذه المنصات إعدادات على طلبات الإدراج. تعمل إعداداتها كإطار يتم من خلاله قياس مدى تقدّم الإعلانات المعروضة ضمنها ونجاحها.
طلبات الإدراج InsertionOrder
تحتوي طلبات الإدراج على بنود إعلانية متعددة. وهي توفّر قيمًا تلقائية لإعدادات البنود الإعلانية الغائبة.
البنود LineItem
تفاصيل الإعلان هي موارد تتحكّم في الإعلانات التي يتم عرضها، ووقت عرضها، والمستخدمين الذين يتم عرضها لهم. لا يمكن تعديل البنود الإعلانية على YouTube ومنصات الشركاء واستهدافها باستخدام واجهة برمجة التطبيقات.
المجموعات الإعلانية AdGroup
المجموعات الإعلانية هي مراجع تجمع إعلانات "YouTube والشركاء" ضمن بند إعلاني حسب شكل الإعلان. لا يمكن تعديل المجموعات الإعلانية واستهدافها من خلال واجهة برمجة التطبيقات.
الإعلانات AdGroupAd
الإعلانات هي مراجع تحدّد إعلانًا معروضًا على YouTube & Partners. لا يمكن تعديل الإعلانات باستخدام واجهة برمجة التطبيقات.