
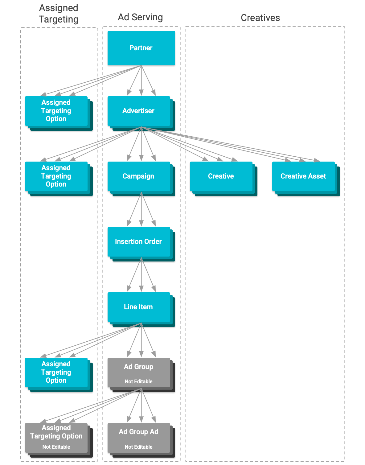
Display & Video 360 में संसाधन का क्रम होता है. हर रिसॉर्स टाइप का एक मकसद होता है. साथ ही, उसकी कुछ सेटिंग होती हैं. ये सेटिंग, विज्ञापन दिखाने की प्रोसेस पर असर डालती हैं.
इस टेबल में, क्रम में सबसे ऊपर से सबसे नीचे तक हर संसाधन टाइप की सूची दी गई है.
| संसाधन के टाइप | |
|---|---|
| पार्टनर | Partnerपार्टनर के पास विज्ञापन देने वाले कई लोगों या कंपनियों का मालिकाना हक होता है. ये, विज्ञापन देने वाले लोगों या कंपनियों के लिए ब्रैंड सेफ़्टी टारगेटिंग और अन्य सेटिंग लागू करते हैं. ये उपयोगकर्ता, टारगेटिंग के लिए इस्तेमाल किए गए संसाधनों और कन्वर्ज़न ट्रैकिंग के लिए इस्तेमाल की गई Floodlight गतिविधियों को भी ऐक्सेस कर सकते हैं. एपीआई के ज़रिए, पार्टनर और उनकी टारगेटिंग में बदलाव नहीं किया जा सकता. |
| विज्ञापन देने वाले लोग या कंपनियां | Advertiserविज्ञापन देने वाले लोगों या कंपनियों के पास कई विज्ञापन कैंपेन होते हैं. ये अपने प्लैटफ़ॉर्म पर दिखाए जाने वाले विज्ञापनों के लिए, ब्रैंड सेफ़्टी टारगेटिंग और अन्य सामान्य सेटिंग लागू करते हैं. साथ ही, वे इस खाते से दिखाए जाने वाले विज्ञापनों में इस्तेमाल किए गए क्रिएटिव ऑब्जेक्ट के मालिक होते हैं. इसके अलावा, वे टारगेटिंग के लिए इस्तेमाल किए गए संसाधनों का ऐक्सेस भी देते हैं. |
| कैंपेन | Campaignकैंपेन में एक से ज़्यादा इंसर्शन ऑर्डर शामिल होते हैं. वे अपने इंसर्शन ऑर्डर पर सेटिंग लागू नहीं करते हैं. इनकी सेटिंग, एक फ़्रेमवर्क के तौर पर काम करती हैं. इनकी मदद से, इन ग्रुप में दिखाए गए विज्ञापनों की परफ़ॉर्मेंस और सफलता का आकलन किया जा सकता है. |
| इन्सर्शन ऑर्डर | InsertionOrderइंसर्शन ऑर्डर में कई लाइन आइटम होते हैं. ये लाइन आइटम की उन सेटिंग के लिए डिफ़ॉल्ट वैल्यू उपलब्ध कराते हैं जो मौजूद नहीं हैं. |
| लाइन आइटम | LineItemलाइन आइटम ऐसे संसाधन होते हैं जिनसे यह कंट्रोल किया जाता है कि कौनसे विज्ञापन दिखाए जाएं, कब दिखाए जाएं, और किसे दिखाए जाएं. YouTube और पार्टनर के लाइन आइटम और उनकी टारगेटिंग में, एपीआई का इस्तेमाल करके बदलाव नहीं किया जा सकता. |
| विज्ञापन ग्रुप | AdGroupविज्ञापन ग्रुप ऐसे संसाधन होते हैं जो विज्ञापन फ़ॉर्मैट के हिसाब से, YouTube और पार्टनर के विज्ञापनों को एक लाइन आइटम में ग्रुप करते हैं. एपीआई के ज़रिए, विज्ञापन ग्रुप और उनकी टारगेटिंग में बदलाव नहीं किया जा सकता. |
| विज्ञापन | AdGroupAdविज्ञापन ऐसे संसाधन होते हैं जिनसे YouTube और उसके पार्टनर पर दिखाए जाने वाले विज्ञापन तय होते हैं. एपीआई का इस्तेमाल करके विज्ञापनों में बदलाव नहीं किया जा सकता. |