Panduan ini memberikan ringkasan siklus proses SDK dan interaksi antara pemutar video, IMA SDK, dan server iklan.
Interaksi dasar
Diagram berikut menggambarkan dan memberi anotasi pada interaksi antara pemutar video, IMA SDK, dan server iklan. Server iklan dapat menggunakan Ad Manager, AdSense untuk Video (AFV), atau Ad Exchange (AdX).

Halaman web atau aplikasi memuat IMA SDK menggunakan:
- tag skrip tersemat untuk HTML5
- aplikasi untuk Android, Google Cast, iOS, atau tvOS
IMA SDK meminta Respons VAST untuk Unit Iklan tertentu di server iklan. Server iklan yang dipanggil, yang dapat berupa Ad Manager versus AFV atau AdX, ditentukan oleh URL tag iklan.
Server iklan memilih iklan terbaik dan mengirimkan respons VAST ke IMA SDK. Iklan dipilih menggunakan salah satu metode berikut:
- Filter Unit Iklan Ad Manager untuk kandidat Item baris
- AdSense atau Ad Exchange menjalankan lelang
IMA SDK mengurai respons VAST, menentukan jenis media yang benar berdasarkan lingkungan, dan menayangkan materi iklan video inline (dan iklan pengiring jika diperlukan) ke halaman web atau aplikasi.
Pemutar video menegosiasikan detail pemutaran dengan IMA SDK dan memutar iklan.
IMA SDK memicu ping tayangan iklan dan peristiwa pelacakan VAST, sesuai kebutuhan.
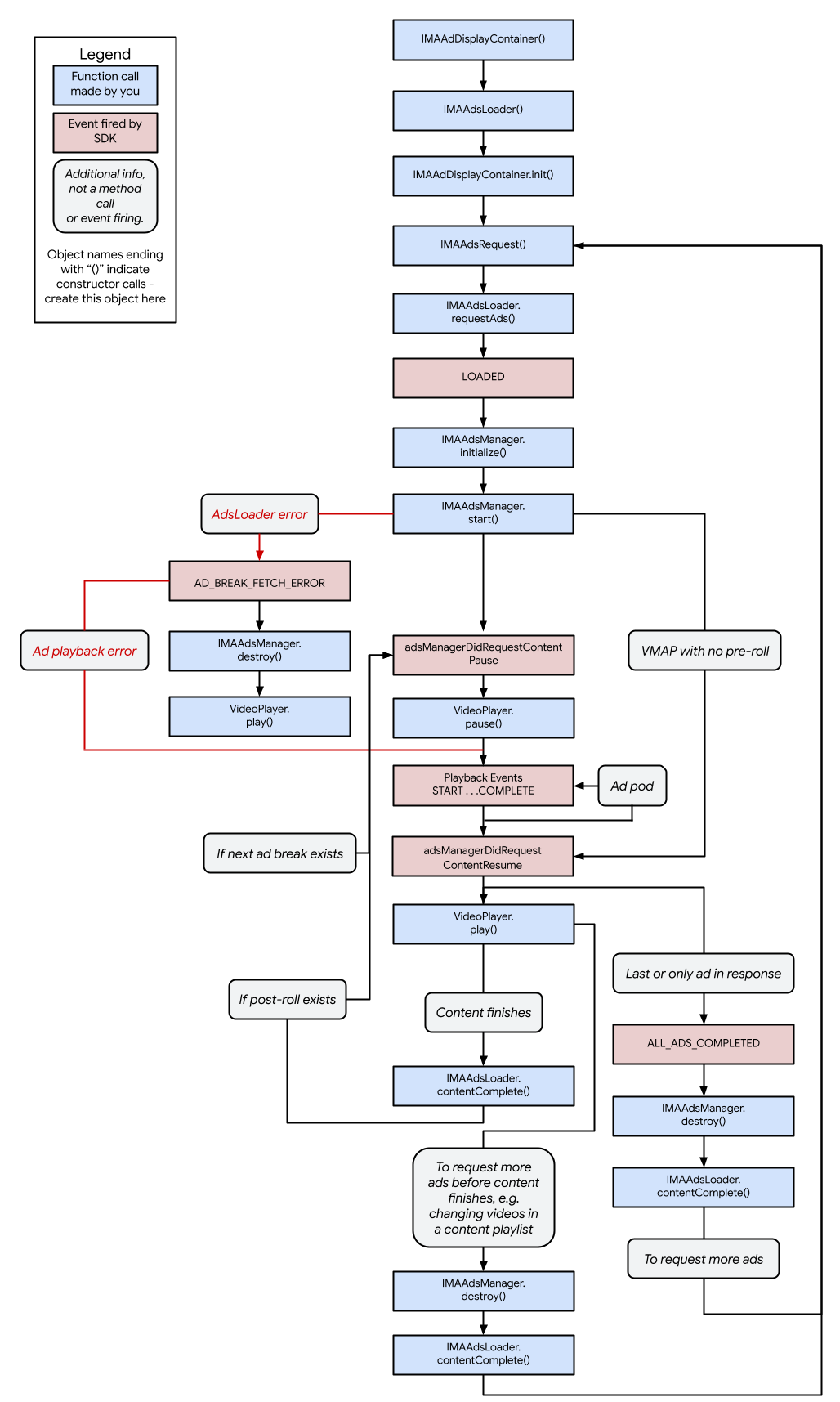
Lifecycle
Diagram ini menunjukkan siklus proses lengkap IMA SDK. Panggilan konstruktor dan metode ditandai dengan warna biru, peristiwa ditandai dengan warna merah, dan kondisi error ditampilkan dengan penghubung merah dan teks merah.