Questa pagina fornisce una panoramica dell'architettura dell'API Google Ad Manager e descrive concetti e termini generali di Ad Manager.
Architettura delle API
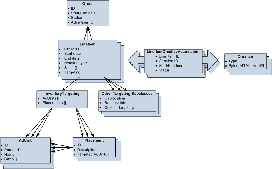
Di seguito è riportato un diagramma semplificato delle classi principali nell'API Ad Manager e della loro correlazione tra loro:

Ordine
- Un oggetto
Ordercontiene informazioni generali sull'ordine, come la valuta o il venditore, e contiene una o più istanzeLineItem. Nel codice, ogniLineItemcontiene l'ID dell'oggettoOrderche contiene, anziché ilOrderche contiene un elenco diLineItemoggetti. LineItem
- Un oggetto
LineItemdescrive un insieme di requisiti per la pubblicazione di un annuncio, inclusi come e quando mostrare gli annunci, le dimensioni delle creatività da mostrare e l'ordine in cui mostrarle (in ordine, ponderato o in base al loro rendimento), la priorità di questi annunci e molte proprietà che descrivono la struttura dei costi. UnLineItemha un oggettoInventoryTargetingche descrive gli oggettiAdUnitePlacementche può scegliere come target e ulteriori oggetti facoltativi di sottoclasseTargetingche rappresentano criteri geografici, personalizzati o di altro tipo. LineItemCreativeAssociation
- Un
LineItemCreativeAssociation(spesso chiamato LICA) collega unLineItema unCreative. Gli elementi pubblicitari possono essere collegati a più di una creatività e, a seconda del tipo di account, potresti essere in grado di collegare una creatività a più di un elemento pubblicitario. Quando crei un elementoLineItemCreativeAssociation, Ad Manager verifica innanzitutto se sia la creatività sia l'elemento pubblicitario sono compatibili. Ad esempio, se le dimensioni sono diverse, riceverai un errore quando provi a creare o aggiornare l'associazione. Questo oggetto ti consente anche di sostituire alcuni valori nell'elementoLineItemassociato, come le date di inizio/fine o le dimensioni (se hai una creatività che non si adatta perfettamente alle dimensioni specificate dall'elemento pubblicitario, ma vuoi lasciare che Ad Manager regoli le dimensioni della creatività per adattarle all'unità pubblicitaria al momento). Le LICA non sono esposte nell'interfaccia utente di Ad Manager; sono una convenzione API. Creatività
- Un
Creativerappresenta l'annuncio effettivo. Se l'annuncio è ospitato da Ad Manager, questo oggetto contiene i byte immagine effettivi, i file Flash o i tag HTML personalizzati archiviati sui server di Ad Manager. Se la creatività è ospitata su un sito di terze parti, la creatività è un URL o uno snippet HTML che effettua la richiesta dal server di terze parti. Sottoclassi di targeting per inventario e targeting
- L'oggetto
InventoryTargetingelenca le unità pubblicitarie associate a uno specificoLineItem. Puoi specificare criteri di targeting aggiuntivi e facoltativi utilizzando istanze aggiuntive di una sottoclasse appropriata diTargeting. Posizionamento
- Un oggetto
Placementè una raccolta di uno o più oggettiAdUnit. AdUnit
AdUnitrappresenta una posizione dell'annuncio su una o più pagine. UnAdUnitpuò essere una destinazione di un oggettoInventoryTargetingdiLineItemo un oggettoPlacement. Un oggettoAdUnitinclude una dimensione, un ID e un nome univoco. L'ID viene utilizzato per identificare altri oggettiAdUnitall'interno dell'API; il nome viene utilizzato come identificatore univoco nei tag HTML per identificare uno specifico oggettoAdUnite viene inviato nuovamente ad Ad Manager come parte della richiesta di pagina.