本頁面提供 Google Ad Manager API 架構總覽,並說明 Ad Manager 中的一般概念和術語。
API 架構
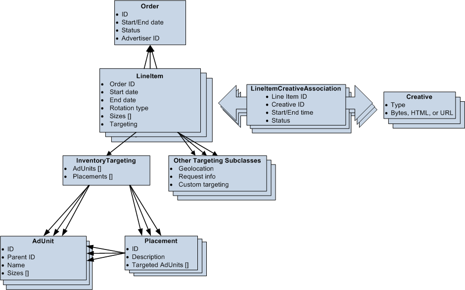
以下為 Ad Manager API 主要類別的簡化圖表,以及這些類別彼此之間的關聯:

訂單
Order物件會保留訂單的一般資訊 (例如貨幣或銷售人員),並包含一或多個LineItem例項。在程式碼中,每個LineItem都有其包含Order的 ID,而不是包含LineItem物件清單的Order。LineItem
LineItem物件說明一組顯示廣告的規定,包括廣告的顯示方式和時機、應顯示的廣告素材大小、顯示順序 (按照順序、加權或根據成效排列)、廣告的優先順序,以及許多描述費用結構的屬性。LineItem有一個InventoryTargeting物件,用於說明它可以指定哪些AdUnit和Placement物件,以及可選用的額外Targeting子類別物件,代表地理區域、自訂或其他條件。LineItemCreativeAssociation
LineItemCreativeAssociation(通常稱為 LICA) 會將一個LineItem連結至一個Creative。您可以將委刊項連結到多個廣告素材,而且視您的帳戶類型而定,您可以將廣告素材連結到多個委刊項。建立LineItemCreativeAssociation時,Ad Manager 會先檢查廣告素材和委刊項是否相容。例如,如果大小不同,您嘗試建立或更新關聯時就會收到錯誤訊息。這個物件也能讓您覆寫相關聯LineItem中的某些值,例如開始/結束日期或大小 (如果廣告素材與委刊項指定的大小不同,但您想要讓 Ad Manager 即時調整廣告素材大小)。LICA 不會顯示在 Ad Manager 使用者介面中,而是採用 API 慣例。充滿創意
Creative代表實際廣告。如果廣告是由 Ad Manager 代管,這個物件會保留儲存在 Ad Manager 伺服器上的實際圖片位元組、Flash 檔案或自訂 HTML 標記;如果廣告素材是由第三方網站代管,廣告素材則是網址或 HTML 程式碼片段,會向第三方伺服器發出請求。廣告空間指定目標和指定目標子類別
InventoryTargeting物件會列出與特定LineItem相關聯的廣告單元。您可以使用適當Targeting子類別的其他執行個體,指定其他選用的指定條件。刊登位置
Placement物件是一或多個AdUnit物件的集合。AdUnit
AdUnit代表一或多個頁面上的廣告位置。AdUnit可以是LineItem的InventoryTargeting物件或Placement物件的目標。AdUnit物件包含大小、ID 和專屬名稱。這個 ID 可用來識別 API 內的其他AdUnit物件;該名稱在 HTML 標記中用來當做專屬 ID,用來識別特定AdUnit物件,接著做為網頁要求的一部分傳回 Ad Manager。