Halaman ini menyediakan ringkasan arsitektur Google Ad Manager API serta menjelaskan konsep dan istilah umum dalam Ad Manager.
Arsitektur API
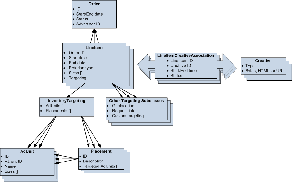
Berikut adalah diagram sederhana dari class utama di Ad Manager API, dan kaitannya satu sama lain:

Pesan
- Objek
Ordermenyimpan informasi umum tentang pesanan seperti mata uang atau staf penjualan, dan berisi satu atau beberapa instanceLineItem. Dalam kode, setiapLineItemmenyimpan IDOrderyang memuatnya, bukanOrderyang menyimpan daftar objekLineItem. LineItem
- Objek
LineItemmenjelaskan serangkaian persyaratan bagi iklan untuk ditampilkan, termasuk bagaimana dan kapan iklan harus ditampilkan, ukuran materi iklan yang harus ditampilkan, dan urutan kemunculannya (berurutan, berbobot, atau sesuai dengan performanya), prioritas iklan tersebut, dan berbagai properti yang menjelaskan struktur biayanya.LineItemmemiliki satu objekInventoryTargetingyang menjelaskan objekAdUnitdanPlacementyang dapat ditargetkan, dan objek subclassTargetingtambahan opsional yang mewakili kriteria geografis, kustom, atau kriteria lainnya. LineItemCreativeAssociation
LineItemCreativeAssociation(sering disebut LICA) menautkan satuLineItemke satuCreative. Item baris dapat ditautkan ke lebih dari satu materi iklan, dan bergantung pada jenis akun, Anda mungkin dapat menautkan materi iklan ke lebih dari satu item baris. Saat Anda membuatLineItemCreativeAssociation, Ad Manager akan memeriksa terlebih dahulu apakah materi iklan dan item baris kompatibel; jika ukurannya berbeda, misalnya, Anda akan mendapatkan error saat mencoba membuat atau memperbarui pengaitan. Objek ini juga memungkinkan Anda mengganti beberapa nilai dalamLineItemterkait, seperti tanggal mulai/berakhir, atau ukuran (jika Anda memiliki materi iklan yang tidak cukup sesuai dengan ukuran yang ditentukan oleh item baris, tetapi Anda mengizinkan Ad Manager menyesuaikan ukuran materi iklan agar sesuai dengan unit iklan dengan cepat). LICA tidak ditampilkan di antarmuka pengguna Ad Manager; merupakan konvensi API.Materi Iklan
Creativemewakili iklan yang sebenarnya. Jika iklan dihosting oleh Ad Manager, objek ini menyimpan byte gambar, file flash, atau tag HTML kustom sebenarnya yang disimpan di server Ad Manager; jika materi iklan dihosting di situs pihak ketiga, materi iklan adalah cuplikan URL atau HTML yang membuat permintaan dari server pihak ketiga.Subclass InventoryTargeting dan Penargetan
- Objek
InventoryTargetingmencantumkan unit iklan mana yang terkait denganLineItemtertentu. Anda dapat menentukan kriteria penargetan opsional tambahan menggunakan instance tambahan dari subclassTargetingyang sesuai. Penempatan
- Objek
Placementadalah kumpulan dari satu atau beberapa objekAdUnit. AdUnit
AdUnitmewakili lokasi iklan di satu atau beberapa halaman.AdUnitdapat berupa target objekInventoryTargetingLineItematau objekPlacement. ObjekAdUnitmencakup ukuran, ID, dan nama unik. ID digunakan untuk mengidentifikasi objekAdUnitlainnya dalam API; nama ini digunakan sebagai ID unik di tag HTML untuk mengidentifikasi objekAdUnittertentu, dan dikirim kembali ke Ad Manager sebagai bagian dari permintaan halaman.