इस पेज पर, Google Ad Manager एपीआई के आर्किटेक्चर के बारे में खास जानकारी दी गई है. साथ ही, Ad Manager के सामान्य सिद्धांतों और शर्तों के बारे में भी बताया गया है.
एपीआई आर्किटेक्चर
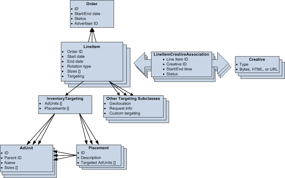
यहां Ad Manager API की मुख्य क्लास का एक आसान डायग्राम दिया गया है और बताया गया है कि वे एक-दूसरे से कैसे जुड़े हुए हैं:

क्रम
Orderऑब्जेक्ट में ऑर्डर के बारे में सामान्य जानकारी होती है. जैसे, मुद्रा या विक्रेता. साथ ही, इसमें एक या एक से ज़्यादाLineItemइंस्टेंस होते हैं. कोड में, हरLineItemमें शामिलOrderका आईडी होता है, न किOrderमेंLineItemऑब्जेक्ट की सूची.LineItem
LineItemऑब्जेक्ट, किसी विज्ञापन को दिखाने की ज़रूरी शर्तों के बारे में बताता है. इसमें, विज्ञापन कैसे और कब दिखाए जाने चाहिए, क्रिएटिव के साइज़, उन्हें दिखाने का क्रम, इन विज्ञापनों की प्राथमिकता, इन विज्ञापनों की प्राथमिकता, और कीमत के स्ट्रक्चर जैसी कई प्रॉपर्टी शामिल हैं.LineItemमें एकInventoryTargetingऑब्जेक्ट होता है, जिससे पता चलता है कि वह किसAdUnitऔरPlacementऑब्जेक्ट को टारगेट कर सकता है. साथ ही, इसमें दूसरेTargetingसब-क्लास ऑब्जेक्ट भी होते हैं, जो भौगोलिक, कस्टम या अन्य शर्तों के बारे में बताते हैं.LineItemCreativeAssociation
LineItemCreativeAssociation, एकLineItemको एकCreativeसे जोड़ता है. इसे अक्सर एलआईसीए कहा जाता है. लाइन आइटम एक से ज़्यादा क्रिएटिव से लिंक किए जा सकते हैं और आपके खाता टाइप के आधार पर, आप किसी क्रिएटिव को एक से ज़्यादा लाइन आइटम से जोड़ सकते हैं.LineItemCreativeAssociationबनाने पर, Ad Manager सबसे पहले यह देखता है कि क्रिएटिव और लाइन आइटम, दोनों एक-दूसरे के साथ काम करते हैं या नहीं. अगर साइज़ अलग-अलग हैं, तो असोसिएशन बनाने या अपडेट करने पर आपको गड़बड़ी दिखेगी. यह ऑब्जेक्ट आपको संबंधितLineItemमें कुछ वैल्यू, जैसे कि शुरू/खत्म होने की तारीख या साइज़ (अगर आपके पास कोई क्रिएटिव है जो लाइन आइटम में तय किए गए साइज़ में फ़िट नहीं होता है, लेकिन Ad Manager को क्रिएटिव के साइज़ में तुरंत बदलाव करने की अनुमति दे सकता है) को बदलने की सुविधा भी देता है. एलआईसीए, Ad Manager के यूज़र इंटरफ़ेस में नहीं दिखते. ये एपीआई कंवेंशन हैं.क्रिएटिव
Creativeअसल विज्ञापन को दिखाता है. अगर विज्ञापन को Ad Manager होस्ट करता है, तो इस ऑब्जेक्ट में Ad Manager के सर्वर पर स्टोर की गई असल इमेज बाइट, फ़्लैश फ़ाइलें या कस्टम एचटीएमएल टैग होते हैं. अगर क्रिएटिव को किसी तीसरे पक्ष की साइट पर होस्ट किया गया है, तो क्रिएटिव एक यूआरएल या एचटीएमएल स्निपेट होता है, जो तीसरे पक्ष के सर्वर से अनुरोध करता है.इन्वेंट्रीटारगेटिंग और टारगेटिंग की सब-क्लास
InventoryTargetingऑब्जेक्ट की यह सूची होती है कि कौनसी विज्ञापन यूनिट किसी खासLineItemसे जुड़ी हैं. आपके पासTargetingकी सही सब-क्लास के अतिरिक्त इंस्टेंस का इस्तेमाल करके, टारगेटिंग से जुड़ी अतिरिक्त शर्तों को तय करने का विकल्प होता है. हालांकि, ऐसा करना ज़रूरी नहीं है.प्लेसमेंट
Placementऑब्जेक्ट, एक या उससे ज़्यादाAdUnitऑब्जेक्ट का संग्रह होता है.AdUnit
AdUnitएक या ज़्यादा पेजों पर विज्ञापन की जगह को दिखाता है.AdUnit,LineItemकेInventoryTargetingऑब्जेक्ट याPlacementऑब्जेक्ट का टारगेट हो सकता है.AdUnitऑब्जेक्ट में साइज़, आईडी, और यूनीक नाम होता है. आईडी का इस्तेमाल एपीआई में अन्यAdUnitऑब्जेक्ट की पहचान करने के लिए किया जाता है. किसी खासAdUnitऑब्जेक्ट की पहचान करने के लिए, एचटीएमएल टैग में इस नाम को यूनीक आइडेंटिफ़ायर के तौर पर इस्तेमाल किया जाता है. साथ ही, पेज के अनुरोध के तहत इसे Ad Manager को वापस भेज दिया जाता है.