Cette page présente l'architecture de l'API Google Ad Manager, ainsi que les concepts et termes généraux liés à Ad Manager.
Architecture des API
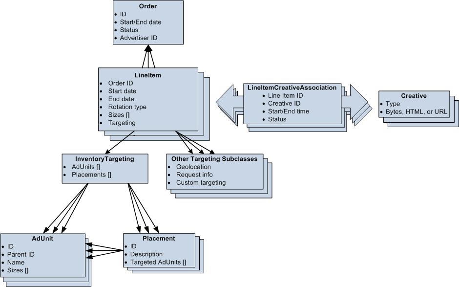
Voici un diagramme simplifié des principales classes de l'API Ad Manager, ainsi que de la façon dont elles sont liées:

Commande
- Un objet
Ordercontient des informations générales sur la campagne, comme la devise ou le commercial, et contient une ou plusieurs instancesLineItem. Dans le code, chaqueLineItemcontient l'ID de l'élémentOrderqui le contient, plutôt queOrdercontenant une liste d'objetsLineItem. LineItem
- Un objet
LineItemdécrit un ensemble d'exigences pour la diffusion d'une annonce, y compris quand et comment l'annonce doit s'afficher, les tailles des créations à diffuser et l'ordre dans lequel elles doivent s'afficher (par ordre, pondérée ou en fonction de leurs performances), la priorité de ces annonces et de nombreuses propriétés décrivant le type de facturation. UnLineItemcomporte un objetInventoryTargetingqui décrit les objetsAdUnitetPlacementqu'il peut cibler, ainsi que des objets de sous-classeTargetingsupplémentaires facultatifs qui représentent des critères géographiques, personnalisés ou autres. LineItemCreativeAssociation
- Une
LineItemCreativeAssociation(souvent appelée LICA) associe unLineItemà unCreative. Les éléments de campagne peuvent être associés à plusieurs créations. Selon votre type de compte, vous pouvez associer une création à plusieurs éléments de campagne. Lorsque vous créez unLineItemCreativeAssociation, Ad Manager vérifie d'abord si la création et l'élément de campagne sont compatibles. Par exemple, si les tailles diffèrent, un message d'erreur s'affiche lorsque vous essayez de créer ou de mettre à jour l'association. Cet objet vous permet également de remplacer certaines valeurs dans leLineItemassocié, comme les dates de début/fin ou la taille (si l'une de vos créations ne correspond pas tout à fait à la taille spécifiée par l'élément de campagne, mais que vous êtes prêt à laisser Ad Manager ajuster cette taille pour qu'elle s'adapte au bloc d'annonces à la volée). Les LICA ne figurent pas dans l'interface utilisateur d'Ad Manager. Il s'agit d'une convention d'API. Créations
- Un
Creativereprésente l'annonce réelle. Si l'annonce est hébergée par Ad Manager, cet objet contient les octets d'image, les fichiers Flash ou les tags HTML personnalisés stockés sur les serveurs d'Ad Manager. Si la création est hébergée sur un site tiers, la création est une URL ou un extrait de code HTML qui envoie la demande au serveur tiers. Ciblage d'inventaire et sous-classes de ciblage
- L'objet
InventoryTargetingliste les blocs d'annonces associés à unLineItemspécifique. Vous pouvez spécifier d'autres critères de ciblage facultatifs en utilisant des instances supplémentaires d'une sous-classe appropriée deTargeting. Emplacement
- Un objet
Placementest un ensemble d'un ou de plusieurs objetsAdUnit. AdUnit
- Une
AdUnitreprésente un emplacement d'annonce sur une ou plusieurs pages. UnAdUnitpeut être une cible d'un objetInventoryTargetingd'unLineItemou d'un objetPlacement. Un objetAdUnitcomporte une taille, un identifiant et un nom unique. L'ID permet d'identifier les autres objetsAdUnitdans l'API. Le nom est utilisé comme identifiant unique dans les balises HTML afin d'identifier un objetAdUnitspécifique, et est renvoyé à Ad Manager dans le cadre de la demande de page.