এই পৃষ্ঠাটি Google Ad Manager API-এর আর্কিটেকচারের একটি ওভারভিউ প্রদান করে এবং Ad Manager-এ সাধারণ ধারণা ও শর্তাবলী বর্ণনা করে।
API আর্কিটেকচার
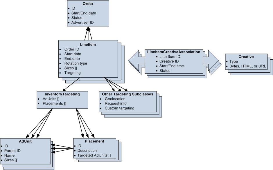
অ্যাড ম্যানেজার এপিআই-এর প্রধান ক্লাসগুলির একটি সরলীকৃত চিত্র এবং তারা কীভাবে একে অপরের সাথে সম্পর্কিত:

অর্ডার
- একটি
Orderঅবজেক্ট অর্ডার সম্পর্কে সাধারণ তথ্য যেমন কারেন্সি বা সেলসপারসন ধারণ করে এবং এতে এক বা একাধিকLineItemউদাহরণ থাকে। কোডে, প্রতিটিLineItemএর আইডি ধারণ করে থাকেOrderধারণ করার পরিবর্তে,OrderLineItemঅবজেক্টের তালিকা থাকে। লাইন আইটেম
- একটি
LineItemঅবজেক্ট একটি বিজ্ঞাপন দেখানোর জন্য প্রয়োজনীয়তার একটি সেট বর্ণনা করে, যার মধ্যে বিজ্ঞাপনগুলি কীভাবে এবং কখন দেখানো উচিত, সৃজনশীলের আকার এবং সেগুলিকে দেখানো উচিত (ক্রম অনুসারে, ওজনযুক্ত, বা তাদের অনুযায়ী পারফরম্যান্স), এই বিজ্ঞাপনগুলির অগ্রাধিকার, এবং অনেক বৈশিষ্ট্য যা খরচ কাঠামো বর্ণনা করে। একটিLineItemএকটিInventoryTargetingঅবজেক্ট থাকে যা বর্ণনা করে যে এটি কোনAdUnitএবংPlacementঅবজেক্টগুলিকে টার্গেট করতে পারে এবং ঐচ্ছিক অতিরিক্তTargetingসাবক্লাস অবজেক্টগুলি যা ভৌগলিক, কাস্টম বা অন্যান্য মানদণ্ডের প্রতিনিধিত্ব করে৷ লাইনআইটেম ক্রিয়েটিভ অ্যাসোসিয়েশন
- একটি
LineItemCreativeAssociation(প্রায়ই একটি LICA বলা হয়) একটিLineItemএকটিCreativeসাথে লিঙ্ক করে। লাইন আইটেমগুলি একাধিক ক্রিয়েটিভের সাথে লিঙ্ক করা যেতে পারে এবং আপনার অ্যাকাউন্টের প্রকারের উপর নির্ভর করে আপনি একটি ক্রিয়েটিভকে একাধিক লাইন আইটেমের সাথে লিঙ্ক করতে সক্ষম হতে পারেন। আপনি যখন একটিLineItemCreativeAssociationতৈরি করেন, তখন অ্যাড ম্যানেজার প্রথমে পরীক্ষা করে যে সৃজনশীল এবং লাইন আইটেম উভয়ই সামঞ্জস্যপূর্ণ কিনা; যদি আকারগুলি ভিন্ন হয়, উদাহরণস্বরূপ, আপনি যখন অ্যাসোসিয়েশন তৈরি বা আপডেট করার চেষ্টা করবেন তখন আপনি একটি ত্রুটি পাবেন৷ এই অবজেক্টটি আপনাকে সংশ্লিষ্টLineItemএ কিছু মান ওভাররাইড করতে দেয়, যেমন শুরু/শেষের তারিখ, বা আকার (যদি আপনার এমন একটি সৃজনশীল থাকে যা লাইন আইটেম দ্বারা নির্দিষ্ট করা আকারের সাথে পুরোপুরি ফিট না করে, তবে আপনি বিজ্ঞাপন ম্যানেজারকে অনুমতি দিতে ইচ্ছুক ফ্লাইতে বিজ্ঞাপন ইউনিট ফিট করতে ক্রিয়েটিভের আকার সামঞ্জস্য করুন)। অ্যাড ম্যানেজার ইউজার ইন্টারফেসে এলআইসিএ প্রকাশ করা হয় না; তারা একটি API কনভেনশন। সৃজনশীল
- একটি
Creativeপ্রকৃত বিজ্ঞাপনের প্রতিনিধিত্ব করে। যদি বিজ্ঞাপনটি অ্যাড ম্যানেজার দ্বারা হোস্ট করা হয়, তাহলে এই বস্তুটি অ্যাড ম্যানেজারের সার্ভারে সংরক্ষিত প্রকৃত চিত্র বাইট, ফ্ল্যাশ ফাইল বা কাস্টম এইচটিএমএল ট্যাগ ধারণ করে; যদি ক্রিয়েটিভটি তৃতীয় পক্ষের সাইটে হোস্ট করা হয়, তাহলে ক্রিয়েটিভ হল একটি URL বা HTML স্নিপেট যা তৃতীয় পক্ষের সার্ভার থেকে অনুরোধ করে। ইনভেন্টরি টার্গেটিং এবং টার্গেটিং সাবক্লাস
-
InventoryTargetingঅবজেক্ট তালিকা করে কোন বিজ্ঞাপন ইউনিটগুলি একটি নির্দিষ্টLineItemএর সাথে যুক্ত। আপনিTargetingএর উপযুক্ত উপশ্রেণীর অতিরিক্ত উদাহরণ ব্যবহার করে অতিরিক্ত, ঐচ্ছিক টার্গেটিং মানদণ্ড নির্দিষ্ট করতে পারেন। বসানো
- একটি
Placementঅবজেক্ট হল এক বা একাধিকAdUnitবস্তুর সংগ্রহ। AdUnit
- একটি
AdUnitএক বা একাধিক পৃষ্ঠায় একটি বিজ্ঞাপন অবস্থান প্রতিনিধিত্ব করে। একটিAdUnitহয় একটিLineItemএরInventoryTargetingঅবজেক্ট বা একটিPlacementঅবজেক্টের লক্ষ্য হতে পারে। একটিAdUnitঅবজেক্টে একটি আকার, একটি আইডি এবং একটি অনন্য নাম অন্তর্ভুক্ত থাকে। আইডিটি API-এর মধ্যে অন্যান্যAdUnitঅবজেক্ট সনাক্ত করতে ব্যবহৃত হয়; একটি নির্দিষ্টAdUnitঅবজেক্ট শনাক্ত করার জন্য নামটি HTML ট্যাগগুলিতে একটি অনন্য শনাক্তকারী হিসাবে ব্যবহৃত হয় এবং পৃষ্ঠা অনুরোধের অংশ হিসাবে বিজ্ঞাপন ম্যানেজারের কাছে ফেরত পাঠানো হয়।
এই পৃষ্ঠাটি Google Ad Manager API-এর আর্কিটেকচারের একটি ওভারভিউ প্রদান করে এবং Ad Manager-এ সাধারণ ধারণা ও শর্তাবলী বর্ণনা করে।
API আর্কিটেকচার
অ্যাড ম্যানেজার এপিআই-এর প্রধান ক্লাসগুলির একটি সরলীকৃত চিত্র এবং তারা কীভাবে একে অপরের সাথে সম্পর্কিত:

অর্ডার
- একটি
Orderঅবজেক্ট অর্ডার সম্পর্কে সাধারণ তথ্য যেমন কারেন্সি বা সেলসপারসন ধারণ করে এবং এতে এক বা একাধিকLineItemউদাহরণ থাকে। কোডে, প্রতিটিLineItemএর আইডি ধারণ করে থাকেOrderধারণ করার পরিবর্তে,OrderLineItemঅবজেক্টের তালিকা থাকে। লাইন আইটেম
- একটি
LineItemঅবজেক্ট একটি বিজ্ঞাপন দেখানোর জন্য প্রয়োজনীয়তার একটি সেট বর্ণনা করে, যার মধ্যে বিজ্ঞাপনগুলি কীভাবে এবং কখন দেখানো উচিত, সৃজনশীলের আকার এবং সেগুলিকে দেখানো উচিত (ক্রম অনুসারে, ওজনযুক্ত, বা তাদের অনুযায়ী পারফরম্যান্স), এই বিজ্ঞাপনগুলির অগ্রাধিকার, এবং অনেক বৈশিষ্ট্য যা খরচ কাঠামো বর্ণনা করে। একটিLineItemএকটিInventoryTargetingঅবজেক্ট থাকে যা বর্ণনা করে যে এটি কোনAdUnitএবংPlacementঅবজেক্টগুলিকে টার্গেট করতে পারে এবং ঐচ্ছিক অতিরিক্তTargetingসাবক্লাস অবজেক্টগুলি যা ভৌগলিক, কাস্টম বা অন্যান্য মানদণ্ডের প্রতিনিধিত্ব করে৷ লাইনআইটেম ক্রিয়েটিভ অ্যাসোসিয়েশন
- একটি
LineItemCreativeAssociation(প্রায়ই একটি LICA বলা হয়) একটিLineItemএকটিCreativeসাথে লিঙ্ক করে। লাইন আইটেমগুলি একাধিক ক্রিয়েটিভের সাথে লিঙ্ক করা যেতে পারে এবং আপনার অ্যাকাউন্টের প্রকারের উপর নির্ভর করে আপনি একটি ক্রিয়েটিভকে একাধিক লাইন আইটেমের সাথে লিঙ্ক করতে সক্ষম হতে পারেন। আপনি যখন একটিLineItemCreativeAssociationতৈরি করেন, তখন অ্যাড ম্যানেজার প্রথমে পরীক্ষা করে যে সৃজনশীল এবং লাইন আইটেম উভয়ই সামঞ্জস্যপূর্ণ কিনা; যদি আকারগুলি ভিন্ন হয়, উদাহরণস্বরূপ, আপনি যখন অ্যাসোসিয়েশন তৈরি বা আপডেট করার চেষ্টা করবেন তখন আপনি একটি ত্রুটি পাবেন৷ এই অবজেক্টটি আপনাকে সংশ্লিষ্টLineItemএ কিছু মান ওভাররাইড করতে দেয়, যেমন শুরু/শেষের তারিখ, বা আকার (যদি আপনার এমন একটি সৃজনশীল থাকে যা লাইন আইটেম দ্বারা নির্দিষ্ট করা আকারের সাথে পুরোপুরি ফিট না করে, তবে আপনি বিজ্ঞাপন ম্যানেজারকে অনুমতি দিতে ইচ্ছুক ফ্লাইতে বিজ্ঞাপন ইউনিট ফিট করতে ক্রিয়েটিভের আকার সামঞ্জস্য করুন)। অ্যাড ম্যানেজার ইউজার ইন্টারফেসে এলআইসিএ প্রকাশ করা হয় না; তারা একটি API কনভেনশন। সৃজনশীল
- একটি
Creativeপ্রকৃত বিজ্ঞাপনের প্রতিনিধিত্ব করে। যদি বিজ্ঞাপনটি অ্যাড ম্যানেজার দ্বারা হোস্ট করা হয়, তাহলে এই বস্তুটি অ্যাড ম্যানেজারের সার্ভারে সংরক্ষিত প্রকৃত চিত্র বাইট, ফ্ল্যাশ ফাইল বা কাস্টম এইচটিএমএল ট্যাগ ধারণ করে; যদি ক্রিয়েটিভটি তৃতীয় পক্ষের সাইটে হোস্ট করা হয়, তাহলে ক্রিয়েটিভ হল একটি URL বা HTML স্নিপেট যা তৃতীয় পক্ষের সার্ভার থেকে অনুরোধ করে। ইনভেন্টরি টার্গেটিং এবং টার্গেটিং সাবক্লাস
-
InventoryTargetingঅবজেক্ট তালিকা করে কোন বিজ্ঞাপন ইউনিটগুলি একটি নির্দিষ্টLineItemএর সাথে যুক্ত। আপনিTargetingএর উপযুক্ত উপশ্রেণীর অতিরিক্ত উদাহরণ ব্যবহার করে অতিরিক্ত, ঐচ্ছিক টার্গেটিং মানদণ্ড নির্দিষ্ট করতে পারেন। বসানো
- একটি
Placementঅবজেক্ট হল এক বা একাধিকAdUnitবস্তুর সংগ্রহ। AdUnit
- একটি
AdUnitএক বা একাধিক পৃষ্ঠায় একটি বিজ্ঞাপন অবস্থান প্রতিনিধিত্ব করে। একটিAdUnitহয় একটিLineItemএরInventoryTargetingঅবজেক্ট বা একটিPlacementঅবজেক্টের লক্ষ্য হতে পারে। একটিAdUnitঅবজেক্টে একটি আকার, একটি আইডি এবং একটি অনন্য নাম অন্তর্ভুক্ত থাকে। আইডিটি API-এর মধ্যে অন্যান্যAdUnitঅবজেক্ট সনাক্ত করতে ব্যবহৃত হয়; একটি নির্দিষ্টAdUnitঅবজেক্ট শনাক্ত করার জন্য নামটি HTML ট্যাগগুলিতে একটি অনন্য শনাক্তকারী হিসাবে ব্যবহৃত হয় এবং পৃষ্ঠা অনুরোধের অংশ হিসাবে বিজ্ঞাপন ম্যানেজারের কাছে ফেরত পাঠানো হয়।