تقدّم هذه الصفحة نظرة عامة على بنية واجهة برمجة تطبيقات "مدير إعلانات Google"، وتصف المفاهيم والمصطلحات العامة في "مدير الإعلانات".
بنية واجهة برمجة التطبيقات
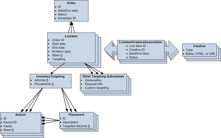
في ما يلي رسم بياني مبسّط للفئات الرئيسية في واجهة برمجة تطبيقات "مدير الإعلانات" وكيفية ارتباطها ببعضها البعض:

طلب
- يحتوي عنصر
Orderعلى معلومات عامة حول الطلب، مثل العملة أو مندوب المبيعات، ويحتوي على حالةLineItemواحدة أو أكثر. في الرموز البرمجية، يحمل كلLineItemرقم التعريف الذي يتضمّنOrderبدلاً منOrderالذي يتضمّن قائمة من عناصرLineItem. LineItem
- يصف عنصر
LineItemمجموعة من المتطلبات لعرض الإعلان، بما في ذلك طريقة ووقت عرض الإعلانات، وأحجام تصاميم الإعلانات التي يجب عرضها وترتيب عرضها (بالترتيب أو الترجيح أو وفقًا لأدائها)، وأولوية هذه الإعلانات، والعديد من الخصائص التي تصف بنية التكلفة. يحتويLineItemعلى عنصرInventoryTargetingواحد يصف كائناتAdUnitوPlacementالتي يمكنه استهدافها، بالإضافة إلى كائناتTargetingإضافية اختيارية من الفئة الفرعية تمثل معايير جغرافية أو مخصّصة أو أخرى. LineItemCreativeAssociation
- تربط علامة
LineItemCreativeAssociation(غالبًا ما تُسمّى LICA) علامةLineItemواحدة بـCreative. ويمكن ربط العناصر بأكثر من تصميم إعلان واحد، واستنادًا إلى نوع حسابك، قد تتمكّن من ربط تصميم إعلان بأكثر من عنصر واحد. عند إنشاءLineItemCreativeAssociation، يتحقّق "مدير الإعلانات" أولاً ممّا إذا كان تصميم الإعلان والعنصر متوافقَين. وإذا اختلف الحجمان مثلاً، ستظهر لك رسالة خطأ عند محاولة إجراء الربط أو تعديله. يتيح لك هذا الكائن أيضًا إلغاء بعض القيم فيLineItemالمرتبطة، مثل تاريخَي البدء/الانتهاء، أو الحجم (إذا كان لديك تصميم إعلان لا يناسب الحجم المحدّد في العنصر، ولكنّك مستعد للسماح لـ "مدير الإعلانات" بتعديل حجم تصميم الإعلان ليلائم الوحدة الإعلانية بسرعة). لا تظهر إعلانات الأنشطة التجارية المحلية (LICA) في واجهة مستخدم "مدير إعلانات Google"، بل إنّها تمثّل اصطلاحًا في واجهة برمجة التطبيقات. تصميم الإعلان
- تمثل
Creativeالإعلان الفعلي. في حال استضافة الإعلان من خلال "مدير إعلانات Google"، يحتفظ هذا العنصر بوحدات البايت الخاصة بالصور أو ملفات الفلاش أو علامات HTML المخصّصة المخزّنة على خوادم "مدير الإعلانات"، وإذا تمت استضافة تصميم الإعلان على موقع إلكتروني خارجي، يكون تصميم الإعلان عبارة عن عنوان URL أو مقتطف HTML الذي ينفِّذ الطلب من الخادم التابع لجهة خارجية. الفئات الفرعية لاستهداف المستودع الإعلاني
- يدرج العنصر
InventoryTargetingالوحدات الإعلانية المرتبطة بعنصرLineItemمحدّد. يمكنك تحديد معايير استهداف إضافية واختيارية باستخدام مثيلات إضافية لفئة فرعية مناسبة منTargeting. موضع إعلان
- كائن
Placementهو مجموعة من عنصرAdUnitواحد أو أكثر. AdUnit
- يمثّل
AdUnitموقعًا جغرافيًا للإعلان على صفحة أو أكثر. يمكن أن يكونAdUnitاستهدافًا لكائنInventoryTargetingالخاص بالسمةLineItemأو لكائنPlacement. يتضمّن الكائنAdUnitحجمًا ومعرّفًا واسمًا فريدًا. يُستخدَم رقم التعريف لتحديد عناصرAdUnitالأخرى ضمن واجهة برمجة التطبيقات. ويُستخدم الاسم كمعرّف فريد في علامات HTML لتحديد عنصرAdUnitمحدّد، ويتم إرساله مرة أخرى إلى "مدير إعلانات Google" كجزء من طلب الصفحة.