Bu sayfada, Google Ad Manager API'sinin mimarisine genel bir bakış sunulmakta ve Ad Manager'daki genel kavramlar ve terimler açıklanmaktadır.
API Mimarisi
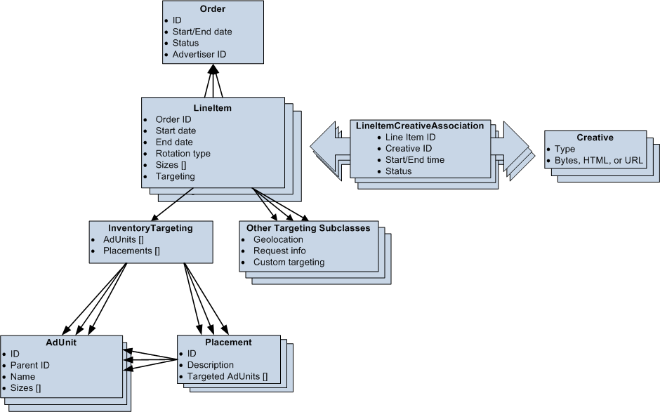
Aşağıda, Ad Manager API'sindeki ana sınıfların ve bunların birbirleriyle ilişkilerinin basitleştirilmiş bir şeması verilmiştir:

Sipariş
Ordernesnesi, siparişle ilgili para birimi veya satış görevlisi gibi genel bilgileri içerir ve en az birLineItemörneği içerir. Kodda herLineItem,LineItemnesnelerinden oluşan bir listeyi barındıranOrderyerine, içerdiğiOrderöğesinin kimliğini barındırır.LineItem
LineItemnesnesi, reklamların nasıl ve ne zaman gösterilmesi gerektiği, gösterilmesi gereken reklam öğelerinin boyutları ve bunların gösterileceği sıra (sırayla, ağırlıklı veya performanslarına göre), bu reklamların önceliği ve maliyet yapısını açıklayan birçok özellik dahil olmak üzere bir reklamın gösterilmesi için gereken bir dizi gerekliliği ifade eder. BirLineItem, hangiAdUnitvePlacementnesnelerini hedefleyebileceğini açıklayan birInventoryTargetingnesnesine ve coğrafi, özel veya diğer ölçütleri temsil eden isteğe bağlı ekTargetingalt sınıf nesnelerine sahiptir.LineItemCreativeAssociation
LineItemCreativeAssociation(genellikle LICA olarak adlandırılır) birLineItemile birCreativearasında bağlantı oluşturur. Satır öğeleri birden fazla reklam öğesine bağlanabilir ve hesap türünüze bağlı olarak bir reklam öğesini birden fazla satır öğesine bağlayabilirsiniz.LineItemCreativeAssociationoluşturduğunuzda, Ad Manager ilk olarak hem reklam öğesinin hem de satır öğesinin uyumlu olup olmadığını kontrol eder. Örneğin, boyutlar farklıysa ilişkilendirmeyi oluşturmayı veya güncellemeyi denediğinizde hata alırsınız. Bu nesne, ilişkiliLineItemiçinde başlangıç/bitiş tarihleri veya boyut gibi bazı değerleri geçersiz kılmanıza da olanak tanır (satır öğesi tarafından belirtilen boyuta tam olarak uymayan bir reklam öğeniz varsa ancak Ad Manager'ın reklam öğesinin boyutunu, o anda reklam birimine sığacak şekilde ayarlamasına izin vermek istiyorsanız). LICA'lar, Ad Manager kullanıcı arayüzünde gösterilmez; bir API kuralıdır.Reklam öğesi
Creative, reklamın kendisini temsil eder. Reklam Ad Manager tarafından barındırılıyorsa bu nesne, Ad Manager sunucularında depolanan gerçek resim baytlarını, flash dosyalarını veya özel HTML etiketlerini barındırır. Reklam öğesi üçüncü taraf bir sitede barındırılıyorsa reklam öğesi, isteği üçüncü taraf sunucudan yapan bir URL veya HTML snippet'idir.Envanter Hedefleme ve Hedefleme alt sınıfları
InventoryTargetingnesnesi, belirli birLineItemile hangi reklam birimlerinin ilişkilendirildiğini listeler. UygunTargetingalt sınıfının ek örneklerini kullanarak isteğe bağlı ek hedefleme ölçütleri belirtebilirsiniz.Yerleşim
Placementnesnesi, bir veya daha fazlaAdUnitnesnesinden oluşan koleksiyondur.AdUnit
AdUnit, bir veya daha fazla sayfadaki reklam konumunu temsil eder.AdUnit,LineItemnesnesininInventoryTargetingveyaPlacementnesnesinin hedefi olabilir.AdUnitnesnesi bir boyut, kimlik ve benzersiz ad içerir. Kimlik, API içindeki diğerAdUnitnesnelerini tanımlamak için kullanılır. Ad, belirli birAdUnitnesnesini tanımlamak için HTML etiketlerinde benzersiz tanımlayıcı olarak kullanılır ve sayfa isteğinin bir parçası olarak Ad Manager'a geri gönderilir.