На этой странице представлен обзор архитектуры API Google Ad Manager, а также описаны общие концепции и термины Менеджера рекламы.
Архитектура API
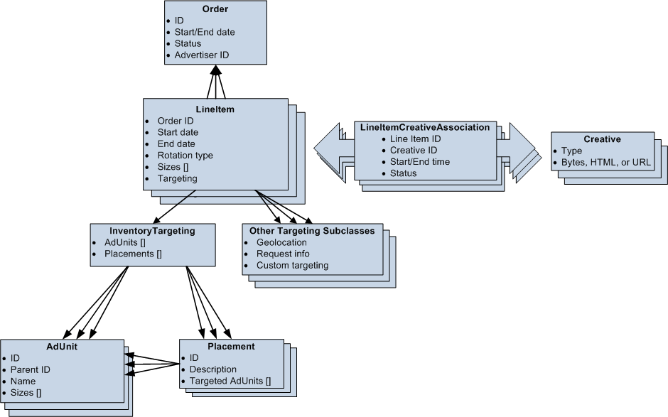
Вот упрощенная диаграмма основных классов API Менеджера рекламы и их связи друг с другом:

Заказ
- Объект
Orderсодержит общую информацию о заказе, такую как валюта или продавец, и содержит один или несколько экземпляровLineItem. В коде каждыйLineItemсодержит идентификатор содержащего егоOrder, а неOrder, содержащий список объектовLineItem. Линейный элемент
- Объект
LineItemописывает набор требований к показу рекламы, включая то, как и когда она должна показываться, размеры креативов, которые она должна показывать, и порядок их показа (по порядку, по весу или в соответствии с их производительность), приоритет этих объявлений и многие свойства, описывающие структуру затрат.LineItemимеет один объектInventoryTargeting, который описывает, на какие объектыAdUnitиPlacementон может ориентироваться, а также необязательные дополнительные объекты подклассаTargeting, которые представляют географические, пользовательские или другие критерии. LineItemCreativeAssociation
-
LineItemCreativeAssociation(часто называемая LICA) связывает одинLineItemс однимCreative. Позиции можно связать с несколькими объявлениями, и в зависимости от типа вашей учетной записи вы можете связать объявление с несколькими позициями. Когда вы создаетеLineItemCreativeAssociation, Менеджер рекламы сначала проверяет, совместимы ли креатив и позиция; если, например, размеры различаются, вы получите сообщение об ошибке при попытке создать или обновить ассоциацию. Этот объект также позволяет переопределить некоторые значения в связанномLineItem, например даты начала и окончания или размер (если у вас есть объявление, которое не совсем соответствует размеру, указанному в позиции, но вы готовы разрешить Менеджеру рекламы оперативно корректируйте размер объявления в соответствии с рекламным блоком). LICA не отображаются в пользовательском интерфейсе Менеджера рекламы; это соглашение API. творческий
-
Creativeпредставляет собой фактическое объявление. Если объявление размещено в Менеджере рекламы, этот объект содержит фактические байты изображения, флэш-файлы или пользовательские теги HTML, хранящиеся на серверах Менеджера рекламы; Если креатив размещен на стороннем сайте, он представляет собой URL-адрес или фрагмент HTML, который отправляет запрос со стороннего сервера. Подклассы InventoryTargeting и Targeting
- Объект
InventoryTargetingперечисляет, какие рекламные блоки связаны с определеннымLineItem. Вы можете указать дополнительные, необязательные критерии таргетинга, используя дополнительные экземпляры соответствующего подклассаTargeting. Размещение
- Объект
Placement– это коллекция из одного или нескольких объектовAdUnit. Рекламный блок
-
AdUnitпредставляет собой местоположение объявления на одной или нескольких страницах.AdUnitможет быть целью либо объектаInventoryTargetingLineItem, либо объектаPlacement. ОбъектAdUnitвключает размер, идентификатор и уникальное имя. Идентификатор используется для идентификации других объектовAdUnitв API; это имя используется в качестве уникального идентификатора в тегах HTML для идентификации конкретного объектаAdUnitи отправляется обратно в Менеджер рекламы как часть запроса страницы.
На этой странице представлен обзор архитектуры API Google Ad Manager, а также описаны общие концепции и термины Менеджера рекламы.
Архитектура API
Вот упрощенная диаграмма основных классов API Менеджера рекламы и их связи друг с другом:

Заказ
- Объект
Orderсодержит общую информацию о заказе, такую как валюта или продавец, и содержит один или несколько экземпляровLineItem. В коде каждыйLineItemсодержит идентификатор содержащего егоOrder, а неOrder, содержащий список объектовLineItem. Линейный элемент
- Объект
LineItemописывает набор требований к показу рекламы, включая то, как и когда она должна показываться, размеры креативов, которые она должна показывать, и порядок их показа (по порядку, по весу или в соответствии с их производительность), приоритет этих объявлений и многие свойства, описывающие структуру затрат.LineItemимеет один объектInventoryTargeting, который описывает, на какие объектыAdUnitиPlacementон может ориентироваться, а также необязательные дополнительные объекты подклассаTargeting, которые представляют географические, пользовательские или другие критерии. LineItemCreativeAssociation
-
LineItemCreativeAssociation(часто называемая LICA) связывает одинLineItemс однимCreative. Позиции можно связать с несколькими объявлениями, и в зависимости от типа вашей учетной записи вы можете связать объявление с несколькими позициями. Когда вы создаетеLineItemCreativeAssociation, Менеджер рекламы сначала проверяет, совместимы ли креатив и позиция; если, например, размеры различаются, вы получите сообщение об ошибке при попытке создать или обновить ассоциацию. Этот объект также позволяет переопределить некоторые значения в связанномLineItem, например даты начала и окончания или размер (если у вас есть объявление, которое не совсем соответствует размеру, указанному в позиции, но вы готовы разрешить Менеджеру рекламы оперативно корректируйте размер объявления в соответствии с рекламным блоком). LICA не отображаются в пользовательском интерфейсе Менеджера рекламы; это соглашение API. творческий
-
Creativeпредставляет собой фактическое объявление. Если объявление размещено в Менеджере рекламы, этот объект содержит фактические байты изображения, флэш-файлы или пользовательские теги HTML, хранящиеся на серверах Менеджера рекламы; Если креатив размещен на стороннем сайте, он представляет собой URL-адрес или фрагмент HTML, который отправляет запрос со стороннего сервера. Подклассы InventoryTargeting и Targeting
- Объект
InventoryTargetingперечисляет, какие рекламные блоки связаны с определеннымLineItem. Вы можете указать дополнительные, необязательные критерии таргетинга, используя дополнительные экземпляры соответствующего подклассаTargeting. Размещение
- Объект
Placement– это коллекция из одного или нескольких объектовAdUnit. Рекламный блок
-
AdUnitпредставляет собой местоположение объявления на одной или нескольких страницах.AdUnitможет быть целью либо объектаInventoryTargetingLineItem, либо объектаPlacement. ОбъектAdUnitвключает размер, идентификатор и уникальное имя. Идентификатор используется для идентификации других объектовAdUnitв API; имя используется в качестве уникального идентификатора в тегах HTML для идентификации конкретного объектаAdUnitи отправляется обратно в Менеджер рекламы как часть запроса страницы.