Esta página apresenta uma visão geral da arquitetura da API Google Ad Manager e descreve os conceitos e termos gerais do Ad Manager.
Arquitetura das APIs
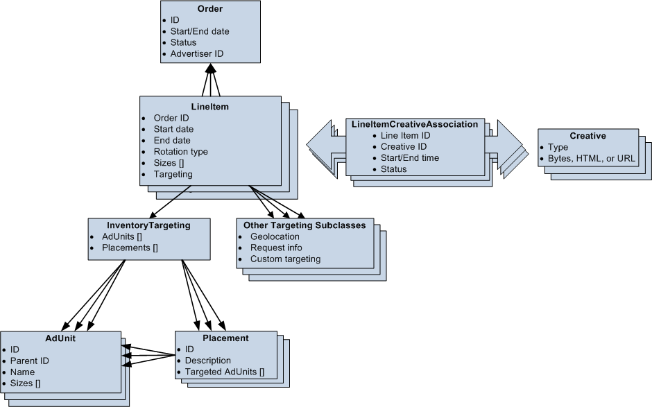
Veja um diagrama simplificado das principais classes da API Ad Manager e como elas se relacionam entre si:

Pedido
- Um objeto
Ordercontém informações gerais sobre o pedido, como a moeda ou o vendedor, e contém uma ou mais instâncias deLineItem. No código, cadaLineItemcontém o ID daOrderque a contém, em vez doOrderque contém uma lista de objetosLineItem. LineItem
- Um objeto
LineItemdescreve um conjunto de requisitos para a exibição de um anúncio, incluindo como e quando eles serão mostrados, os tamanhos dos criativos a serem exibidos e a ordem em que serão mostrados (em ordem, ponderado ou de acordo com a performance), a prioridade desses anúncios e muitas propriedades que descrevem a estrutura de custos. UmaLineItemtem um objetoInventoryTargetingque descreve quais objetosAdUnitePlacementele pode segmentar e objetos de subclasseTargetingopcionais que representam critérios geográficos, personalizados ou outros. LineItemCreativeAssociation
- Uma
LineItemCreativeAssociation(muitas vezes chamada de LICA) vincula umLineItema umCreative. Os itens de linha podem ser vinculados a mais de um criativo e, dependendo do tipo de conta, é possível vincular um criativo a mais de um item de linha. Quando você cria umLineItemCreativeAssociation, o Ad Manager verifica primeiro se o criativo e o item de linha são compatíveis. Se os tamanhos forem diferentes, você receberá um erro quando tentar criar ou atualizar a associação. Esse objeto também permite substituir alguns valores noLineItemassociado, como datas de início/término ou tamanho (se você tiver um criativo que não se encaixa perfeitamente no tamanho especificado pelo item de linha, mas quiser que o Ad Manager ajuste o tamanho do criativo para caber no bloco de anúncios rapidamente). As LICAs não são expostas na interface do usuário do Ad Manager. Elas são uma convenção da API. Criativo
- Uma
Creativerepresenta o anúncio real. Se o anúncio for hospedado pelo Ad Manager, esse objeto conterá os bytes de imagem reais, arquivos Flash ou tags HTML personalizadas armazenados nos servidores do Ad Manager. Se o criativo estiver hospedado em um site de terceiros, ele será um URL ou snippet HTML que faz a solicitação do servidor de terceiros. Subclasses InventorySegmentação e Segmentação
- O objeto
InventoryTargetinglista quais blocos de anúncios estão associados a umLineItemespecífico. É possível especificar outros critérios de segmentação opcionais usando instâncias adicionais de uma subclasse apropriada deTargeting. Canal
- Um objeto
Placementé uma coleção de um ou mais objetosAdUnit. AdUnit
- Um
AdUnitrepresenta um local do anúncio em uma ou mais páginas. UmAdUnitpode ser o destino de um objetoInventoryTargetingde umLineItemou de um objetoPlacement. Um objetoAdUnitinclui um tamanho, um ID e um nome exclusivo. O ID é usado para identificar outros objetosAdUnitna API. O nome é usado como um identificador exclusivo nas tags HTML para identificar um objetoAdUnitespecífico. Ele é enviado de volta ao Ad Manager como parte da solicitação de página.