이 페이지에서는 Google Ad Manager API의 아키텍처에 대한 개요를 제공하고 Ad Manager의 일반적인 개념과 용어를 설명합니다.
API 아키텍처
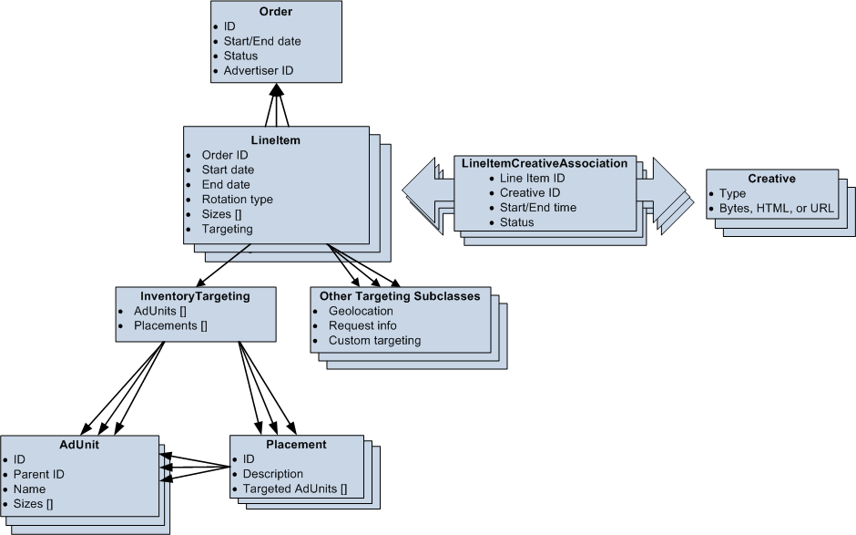
다음은 Ad Manager API의 기본 클래스 및 상호 연관성을 간략하게 나타낸 다이어그램입니다.

주문
Order객체는 통화, 영업 담당자 등 주문에 대한 일반적인 정보를 포함하며LineItem인스턴스를 하나 이상 포함합니다. 코드에서 각LineItem는LineItem객체 목록을 보유하는Order가 아니라 이를 포함하는Order의 ID를 보유합니다.LineItem
LineItem객체는 광고를 표시하는 방법 및 시점, 광고를 표시해야 하는 광고 소재의 크기, 광고 게재 순서 (순서, 가중치 적용 또는 실적에 따른 순서), 이러한 광고의 우선순위, 비용 구조를 설명하는 여러 속성을 포함하여 광고를 게재하기 위한 요구사항을 설명합니다.LineItem에는 타겟팅할 수 있는AdUnit및Placement객체를 설명하는 하나의InventoryTargeting객체와 지역, 맞춤 또는 기타 기준을 나타내는 추가Targeting서브클래스 객체(선택사항)가 있습니다.LineItemCreativeAssociation
LineItemCreativeAssociation(LICA라고도 함)는 하나의LineItem와 하나의Creative를 연결합니다. 광고 항목은 두 개 이상의 광고 소재에 연결할 수 있으며, 계정 유형에 따라 광고 소재를 두 개 이상의 광고 항목에 연결할 수도 있습니다.LineItemCreativeAssociation를 생성하면 Ad Manager는 먼저 광고 소재와 광고 항목이 모두 호환되는지 확인합니다. 예를 들어 크기가 다르면 연결을 생성하거나 업데이트하려고 할 때 오류가 발생합니다. 또한 이 객체를 사용하면 연결된LineItem의 일부 값(예: 시작일/종료일 또는 크기)을 재정의할 수 있습니다(광고 항목에서 지정한 크기에 맞지 않는 광고 소재가 있지만 Ad Manager에서 광고 소재의 크기를 즉시 조정하도록 할 수 있는 경우). LICA는 Ad Manager 사용자 인터페이스에 표시되지 않으며 API 규칙입니다.광고 소재
Creative는 실제 광고를 나타냅니다. 광고가 Ad Manager에 의해 호스팅되는 경우 이 객체는 Ad Manager 서버에 저장된 실제 이미지 바이트, 플래시 파일 또는 맞춤 HTML 태그를 보유합니다. 광고 소재가 타사 사이트에서 호스팅되는 경우 광고 소재는 타사 서버로부터 요청을 전송하는 URL 또는 HTML 스니펫입니다.Inventory타겟팅 및 타겟팅 하위 클래스
InventoryTargeting객체는 특정LineItem와 연결된 광고 단위를 나열합니다.Targeting의 적절한 서브클래스의 추가 인스턴스를 사용하여 추가 타겟팅 기준(선택사항)을 지정할 수 있습니다.위치
Placement객체는 하나 이상의AdUnit객체의 모음입니다.AdUnit
AdUnit는 하나 이상의 페이지 상의 광고 위치를 나타냅니다.AdUnit는LineItem의InventoryTargeting객체 또는Placement객체의 대상일 수 있습니다.AdUnit객체에는 크기, ID, 고유 이름이 포함됩니다. ID는 API 내에서 다른AdUnit객체를 식별하는 데 사용됩니다. 이름은 특정AdUnit객체를 식별하기 위해 HTML 태그에서 고유 식별자로 사용되며 페이지 요청의 일부로 Ad Manager로 다시 전송됩니다.