このページでは、Google Ad Manager API のアーキテクチャの概要と、アド マネージャーの一般的な概念と用語について説明します。
API のアーキテクチャ
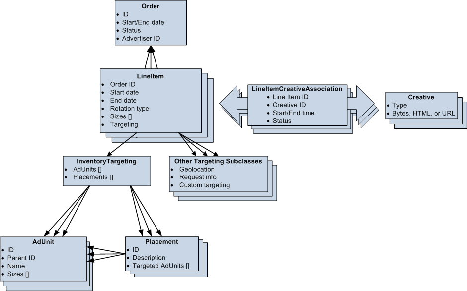
次の図は、Ad Manager API の主なクラスと、各クラスが互いにどのように関係しているかを簡単に示したものです。

注文
Orderオブジェクトは、注文に関する一般情報(通貨や営業担当者など)を保持し、1 つ以上のLineItemインスタンスを含みます。コードでは、LineItemオブジェクトのリストを保持するOrderではなく、各LineItemが自身を含むOrderの ID を保持します。LineItem
LineItemオブジェクトは、広告を表示するための一連の要件を記述します。たとえば、広告を表示する方法とタイミング、表示するクリエイティブのサイズ、表示する順序(順序、ウェイト、パフォーマンスに応じて)、広告の優先度、課金形態を示す多くのプロパティなどがあります。LineItemには、ターゲットとするAdUnitオブジェクトとPlacementオブジェクトを表す 1 つのInventoryTargetingオブジェクトと、地理的条件やカスタム条件などを表すオプションのTargetingサブクラス オブジェクトがあります。LineItemCreativeAssociation
LineItemCreativeAssociation(LICA と呼ばれることもあります)は、1 つのLineItemを 1 つのCreativeにリンクします。広告申込情報は複数のクリエイティブにリンクできます。アカウントの種類によっては、1 つのクリエイティブを複数の広告申込情報にリンクできる場合があります。LineItemCreativeAssociationを作成すると、アド マネージャーでまずクリエイティブと広告申込情報に互換性があるかどうかが確認されます。たとえばサイズが異なる場合、関連付けを作成または更新しようとするとエラーが発生します。このオブジェクトを使用すると、開始日、終了日、サイズなど、関連付けられているLineItemの一部の値をオーバーライドすることもできます(広告申込情報で指定されたサイズに一致しないクリエイティブがあるが、アド マネージャーで広告ユニットに合わせてその場でサイズを調整できる場合)。LICA は API 上の規則であり、アド マネージャーの管理画面には表示されません。クリエイティブ
Creativeは実際の広告を表します。広告がアド マネージャーでホストされている場合、このオブジェクトはアド マネージャーのサーバーに保存されている実際の画像バイト、Flash ファイル、またはカスタム HTML タグを保持します。第三者のサイトでホストされている場合、クリエイティブは第三者サーバーからリクエストを行う URL または HTML スニペットです。InventoryTarget と Target のサブクラス
InventoryTargetingオブジェクトは、特定のLineItemに関連付けられている広告ユニットをリストします。Targetingの適切なサブクラスの追加インスタンスを使用して、追加のターゲティング条件を指定できます(省略可)。配置
Placementオブジェクトは、1 つ以上のAdUnitオブジェクトのコレクションです。AdUnit
AdUnitは 1 つ以上のページ上にある広告スペースを表します。AdUnitは、LineItemのInventoryTargetingオブジェクトまたはPlacementオブジェクトのターゲットになります。AdUnitオブジェクトには、サイズ、ID、一意の名前が含まれます。この ID は、API 内で他のAdUnitオブジェクトを識別するために使用されます。名前は、特定のAdUnitオブジェクトを識別するために HTML タグ内で一意の識別子として使用され、ページ リクエストの一部としてアド マネージャーに返されます。