این صفحه نمای کلی از معماری Google Ad Manager API را ارائه می دهد و مفاهیم و اصطلاحات کلی را در Ad Manager توضیح می دهد.
معماری API
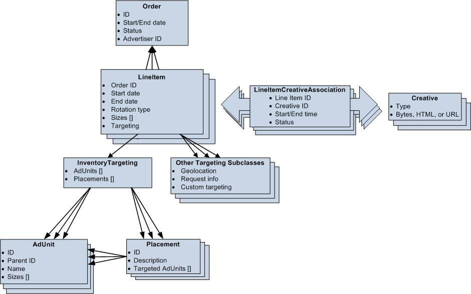
در اینجا یک نمودار ساده از کلاس های اصلی در Ad Manager API و نحوه ارتباط آنها با یکدیگر آمده است:

سفارش
- یک شی
Orderاطلاعات کلی درباره سفارش مانند واحد پول یا فروشنده را در خود دارد و شامل یک یا چند نمونهLineItemاست. در کد، هرLineItemشناسهOrderحاوی خود را دارد، نه اینکهOrderفهرستی از اشیاءLineItemرا در خود داشته باشد. آیتم خط
- یک شی
LineItemمجموعه ای از الزامات برای نمایش یک آگهی را توصیف می کند، از جمله نحوه و زمان نمایش تبلیغات، اندازه خلاقیت هایی که باید نمایش داده شود و ترتیب نمایش آنها (به ترتیب، وزن، یا بر اساس آنها عملکرد)، اولویت این تبلیغات، و بسیاری از ویژگیهایی که ساختار هزینه را توصیف میکنند. یکLineItemدارای یک شیInventoryTargetingاست که توضیح میدهد کدام اشیاءAdUnitوPlacementرا میتواند هدف قرار دهد، و همچنین اشیاء اضافی اختیاری زیرکلاسTargetingکه معیارهای جغرافیایی، سفارشی یا دیگر را نشان میدهند. LineItemCreativeAssociation
-
LineItemCreativeAssociation(که اغلب LICA نامیده می شود) یکLineItemرا به یکCreativeپیوند می دهد. موارد خط را می توان به بیش از یک خلاقیت پیوند داد، و بسته به نوع حساب خود، ممکن است بتوانید یک خلاقیت را به بیش از یک مورد خط پیوند دهید. وقتی یکLineItemCreativeAssociationایجاد میکنید، Ad Manager ابتدا بررسی میکند که آیا هر دو مورد خلاق و مورد خط سازگار هستند یا خیر. به عنوان مثال، اگر اندازه ها متفاوت است، هنگام ایجاد یا به روز رسانی انجمن با خطا مواجه می شوید. این شیء همچنین به شما امکان میدهد برخی از مقادیر را درLineItemمرتبط، مانند تاریخ شروع/پایان، یا اندازه لغو کنید (اگر خلاقیتی دارید که کاملاً با اندازه مشخصشده توسط آیتم خط مطابقت ندارد، اما مایلید به Ad Manager اجازه دهید اندازه خلاقیت را طوری تنظیم کنید که با واحد تبلیغاتی در حال پرواز باشد). LICA ها در رابط کاربری Ad Manager نمایش داده نمی شوند. آنها یک قرارداد API هستند. خلاق
- یک
Creativeنشان دهنده تبلیغ واقعی است. اگر تبلیغ توسط Ad Manager میزبانی شود، این شیء بایت های واقعی تصویر، فایل های فلش یا تگ های HTML سفارشی ذخیره شده در سرورهای Ad Manager را در خود نگه می دارد. اگر خلاقیت در یک سایت شخص ثالث میزبانی شده باشد، خلاقیت یک URL یا قطعه HTML است که درخواست را از سرور شخص ثالث ارسال می کند. زیر کلاسهای InventoryTargeting و Targeting
- شی
InventoryTargetingواحدهای تبلیغاتی مرتبط با یکLineItemخاص را فهرست می کند. میتوانید معیارهای هدفیابی اختیاری و اضافی را با استفاده از نمونههای اضافی از یک زیر کلاس مناسب ازTargetingتعیین کنید. تعیین سطح
- یک آبجکت
Placementمجموعه ای از یک یا چند شیAdUnitاست. AdUnit
-
AdUnitیک مکان تبلیغ را در یک یا چند صفحه نشان می دهد. یکAdUnitمی تواند هدف یک شیInventoryTargetingیکLineItemیا یک شیPlacementباشد. یک شیAdUnitشامل یک اندازه، یک شناسه و یک نام منحصر به فرد است. شناسه برای شناسایی سایر اشیاءAdUnitدر API استفاده می شود. نام به عنوان یک شناسه منحصر به فرد در تگ های HTML برای شناسایی یک شیAdUnitخاص استفاده می شود و به عنوان بخشی از درخواست صفحه به Ad Manager ارسال می شود.
این صفحه نمای کلی از معماری Google Ad Manager API را ارائه می دهد و مفاهیم و اصطلاحات کلی را در Ad Manager توضیح می دهد.
معماری API
در اینجا یک نمودار ساده از کلاس های اصلی در Ad Manager API و نحوه ارتباط آنها با یکدیگر آمده است:

سفارش
- یک شی
Orderاطلاعات کلی درباره سفارش مانند واحد پول یا فروشنده را در خود دارد و شامل یک یا چند نمونهLineItemاست. در کد، هرLineItemشناسهOrderحاوی خود را دارد، نه اینکهOrderفهرستی از اشیاءLineItemرا در خود داشته باشد. آیتم خط
- یک شی
LineItemمجموعه ای از الزامات برای نمایش یک آگهی را توصیف می کند، از جمله نحوه و زمان نمایش تبلیغات، اندازه خلاقیت هایی که باید نمایش داده شود و ترتیب نمایش آنها (به ترتیب، وزن، یا بر اساس آنها عملکرد)، اولویت این تبلیغات، و بسیاری از ویژگیهایی که ساختار هزینه را توصیف میکنند. یکLineItemدارای یک شیInventoryTargetingاست که توضیح میدهد کدام اشیاءAdUnitوPlacementرا میتواند هدف قرار دهد، و همچنین اشیاء اضافی اختیاری زیرکلاسTargetingکه معیارهای جغرافیایی، سفارشی یا دیگر را نشان میدهند. LineItemCreativeAssociation
-
LineItemCreativeAssociation(که اغلب LICA نامیده می شود) یکLineItemرا به یکCreativeپیوند می دهد. موارد خط را می توان به بیش از یک خلاقیت پیوند داد، و بسته به نوع حساب خود، ممکن است بتوانید یک خلاقیت را به بیش از یک مورد خط پیوند دهید. وقتی یکLineItemCreativeAssociationایجاد میکنید، Ad Manager ابتدا بررسی میکند که آیا هر دو مورد خلاق و مورد خط سازگار هستند یا خیر. به عنوان مثال، اگر اندازه ها متفاوت است، هنگام ایجاد یا به روز رسانی انجمن با خطا مواجه می شوید. این شیء همچنین به شما امکان میدهد برخی از مقادیر را درLineItemمرتبط، مانند تاریخ شروع/پایان، یا اندازه لغو کنید (اگر خلاقیتی دارید که کاملاً با اندازه مشخصشده توسط آیتم خط مطابقت ندارد، اما مایلید به Ad Manager اجازه دهید اندازه خلاقیت را طوری تنظیم کنید که با واحد تبلیغاتی در حال پرواز باشد). LICA ها در رابط کاربری Ad Manager نمایش داده نمی شوند. آنها یک قرارداد API هستند. خلاق
- یک
Creativeنشان دهنده تبلیغ واقعی است. اگر تبلیغ توسط Ad Manager میزبانی شود، این شیء بایت های واقعی تصویر، فایل های فلش یا تگ های HTML سفارشی ذخیره شده در سرورهای Ad Manager را در خود نگه می دارد. اگر خلاقیت در یک سایت شخص ثالث میزبانی شده باشد، خلاقیت یک URL یا قطعه HTML است که درخواست را از سرور شخص ثالث ارسال می کند. زیر کلاس های InventoryTargeting و Targeting
- شی
InventoryTargetingواحدهای تبلیغاتی مرتبط با یکLineItemخاص را فهرست می کند. میتوانید معیارهای هدفیابی اختیاری و اضافی را با استفاده از نمونههای اضافی از یک زیر کلاس مناسب ازTargetingتعیین کنید. تعیین سطح
- یک آبجکت
Placementمجموعه ای از یک یا چند شیAdUnitاست. AdUnit
-
AdUnitیک مکان تبلیغ را در یک یا چند صفحه نشان می دهد. یکAdUnitمی تواند هدف یک شیInventoryTargetingیکLineItemیا یک شیPlacementباشد. یک شیAdUnitشامل یک اندازه، یک شناسه و یک نام منحصر به فرد است. شناسه برای شناسایی سایر اشیاءAdUnitدر API استفاده می شود. نام به عنوان یک شناسه منحصر به فرد در تگ های HTML برای شناسایی یک شیAdUnitخاص استفاده می شود و به عنوان بخشی از درخواست صفحه به Ad Manager ارسال می شود.