En esta página, se proporciona una descripción general de la arquitectura de la API de Google Ad Manager y se describen los términos y conceptos generales de Ad Manager.
La arquitectura de una API
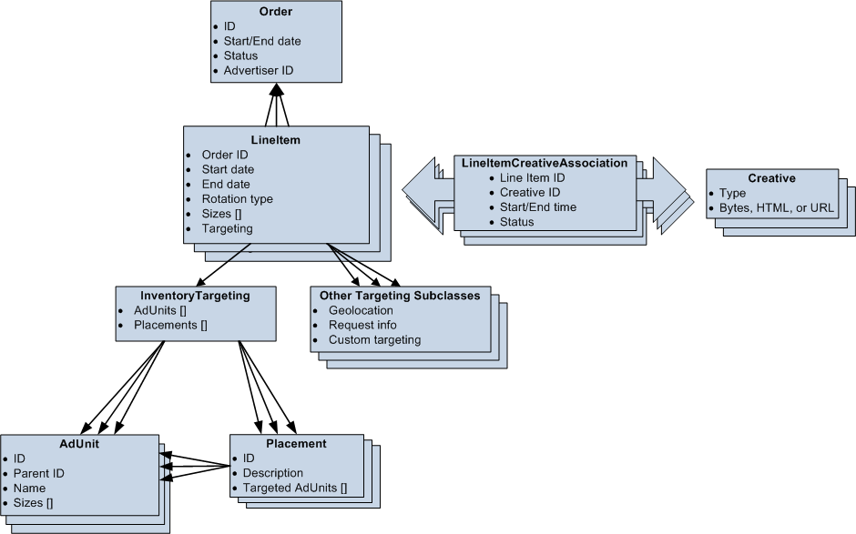
A continuación, se muestra un diagrama simplificado de las clases principales de la API de Ad Manager y cómo se relacionan entre sí:

Pedidos
- Un objeto
Ordercontiene información general sobre el pedido, como la moneda o el vendedor, y contiene una o más instancias deLineItem. En el código, cadaLineItemcontiene el ID delOrderque lo contiene, en lugar de queOrdercontenga una lista de objetosLineItem. LineItem
- Un objeto
LineItemdescribe un conjunto de requisitos para que se muestre un anuncio, que incluye cómo y cuándo deben mostrarse, los tamaños de las creatividades que debe mostrar y el orden en que deben mostrarse (en orden, ponderado o según su rendimiento), la prioridad de estos anuncios y muchas propiedades que describen la estructura de costos. UnaLineItemtiene un objetoInventoryTargetingque describe a qué objetosAdUnityPlacementse puede orientar, y objetos opcionales de subclaseTargetingadicionales que representan criterios geográficos, personalizados y de otros tipos. LineItemCreativeAssociation
- Un
LineItemCreativeAssociation(a menudo llamado LICA) vincula unLineItemcon unCreative. Las líneas de pedido se pueden vincular a más de una creatividad y, según el tipo de cuenta, es posible que puedas vincular una creatividad a más de una línea de pedido. Cuando creas unaLineItemCreativeAssociation, Ad Manager primero verifica si la creatividad y la línea de pedido son compatibles. Si los tamaños difieren, por ejemplo, recibirás un error cuando intentes crear o actualizar la asociación. Este objeto también te permite anular algunos valores en la etiquetaLineItemasociada, como las fechas de inicio y finalización, o el tamaño (si tienes una creatividad que no se ajusta del todo al tamaño especificado por la línea de pedido, pero quieres permitir que Ad Manager ajuste el tamaño de la creatividad para que se ajuste a la unidad de anuncios sobre la marcha). Las LICA no se exponen en la interfaz de usuario de Ad Manager; son una convención de API. Creatividad
- Una
Creativerepresenta el anuncio real. Si Ad Manager aloja el anuncio, este objeto contiene los bytes reales de la imagen, los archivos Flash o las etiquetas HTML personalizadas almacenadas en los servidores de Ad Manager; si la creatividad está alojada en un sitio de terceros, la creatividad es una URL o un fragmento HTML que realiza la solicitud desde el servidor de terceros. Subclases InventoryTargeting y Targeting
- El objeto
InventoryTargetingmuestra qué unidades de anuncios están asociadas con unaLineItemespecífica. Puedes especificar criterios de segmentación opcionales adicionales con instancias adicionales de una subclase apropiada deTargeting. Posición
- Un objeto
Placementes una colección de uno o más objetosAdUnit. AdUnit
- Un elemento
AdUnitrepresenta la ubicación de un anuncio en una o más páginas. UnAdUnitpuede ser un destino de un objetoInventoryTargetingdeLineItemo un objetoPlacement. Los objetosAdUnitincluyen un tamaño, un ID y un nombre único. El ID se usa para identificar otros objetosAdUniten la API. El nombre se usa como identificador único en las etiquetas HTML para identificar un objetoAdUnitespecífico y se envía de vuelta a Ad Manager como parte de la solicitud de la página.